
整整1年了,范冰冰如今依然被打上劣迹艺人的标签,几度复出都没有什么动静,这篇文章不是指责范冰冰,因为她也已经对她的行为付出的相应的罚款和致歉,我们只关注的是事件背后和会计息息相关的问题。
01
范冰冰38岁生日
仅只有一人祝福
9月16号,是范冰冰38岁生日了。她低调地更换了自己的微博头像,而那条系统微博下方,只有一个明星祝福。
张钧甯评论道:“生日大快乐!祝福你永远平安、健康,开开心心!”

看完我只想说世态炎凉啊,以前一到范冰冰的生日不知道有多少明星祝福和转发,如今显得格外冷清。以前可以说是人生大赢家了,现在看上去很没落……
9月27日,LV官宣范冰冰成为全球代言人,但是官宣消息仅在一小时后删除,媒体纷纷猜测这是品牌在试水,观察公众对范冰冰的看法,但是显然,公众的忘性没有想象中那么大。
去年的10月3日,新华社报道了对范冰冰“阴阳合同”问题的调查结果,最终补缴税款加上缴纳罚款,一共有8亿多。

整整一年过去了,记得一年前,范冰冰还是事业爱情双丰收,却转眼在第二年生日,朋友和爱情荡然无存。曾经为她摇旗呐喊的追随者们,早已不见踪影。眼前这场景真是生动演绎了“树倒猢狲散”。
范冰冰后续是会复出还是继续保持低调,自然有公众和粉丝评判,对于我们而言,其实更关心去年因范冰冰事件而牵涉到的会计,他(她)现在到底怎么样了?
02
范冰冰事件一年后
她的会计怎么样了?
之前关注范冰冰事件的都知道,当时范冰冰个人缴纳了8亿多的罚款和税款,但是她的经纪人人和会计实际上是牵扯到了会计凭证的问题的……
我在微博上看到有相关的讨论,有人认为范冰冰事件牵涉到的会计应该负责,而范冰冰本人却不一定知情.....

这个是去年范冰冰事件的调查:

调查的结果以及处理:

当时的调查结果显示:范冰冰的经纪人因为故意销毁会计凭证、会计账簿,涉嫌犯罪被公安机关采取刑事强制措施。会计凭证、账簿一般都是由会计保管以及处理,当时会计人员到底有没有受到什么处罚暂未得知,但是大家很关心这些会计怎么样了?



很多做会计的,经常容易碰到的一个雷,就是会计凭证、会计账簿处理上听从老板的安排,伪造毁坏各种问题不断,会计人员稍有不慎、甚至莫名其妙、或者不知不觉就会深陷其中、触犯刑法,切记做好风险防范。
但是确实是由范冰冰的会计处理的凭证,会受到的处罚,以去年的规定来说如下:

第四十条:做假账的、隐匿毁坏凭证等违法行为的会计将不得再从事会计工作。
一、犯罪主体,这个罪名有2个犯罪主体:
1. 自然人犯罪,刑期为五年以下有期徒刑或者拘役,并处或者单处二万以上、二十万以下罚金;
2. 单位犯罪,对单位判处罚金,对直接负责的主管人员和其他直接责任人员依照自然人犯罪处罚。
二、犯罪构成,这个罪名构成的核心:
1.隐匿。
2. 故意销毁。
注意1:无论行为出于什么样的目的,只要实施了隐匿、销毁会计凭证并且达到了情节严重的程度,都构成本罪。
注意2:对单位犯罪,实行双罚制。即对单位判处罚金,并对其直接负责的主管人员和其他直接责任人员,依照前款的规定处罚。
三、犯罪对象,依法应当保存的:
- 会计凭证;
- 会计账簿;
- 财务会计报告;
- 其他会计资料。
四、风险防范,作为财务人员必须做好风险防范:
提醒1:企业不要设置内外账、两套账。
提醒2:对于公司的财务资料,必须妥善保管到规定年限,切忌销毁。
提醒3:做好日常会计交接,分清会计资料的保管责任人。
提醒4:对于不可抗力原因导致的毁损资料,必须做好证据说明。
提醒5:单位建立好内控,明确会计档案保管责任。
提醒6:企业要建立好电子档案的备份制度。
提醒7:会计档案要按照规定销毁。
法律依据1:隐匿、故意销毁会计凭证、会计账簿、财务会计报告罪是指故意隐匿、故意销毁有法定保存义务的会计凭证和账簿、财务报告,情节严重的行为。
《刑法》第一百六十二条之一规定,隐匿或者故意销毁依法应当保存的会计凭证、会计账簿、财务会计报告,情节严重的,处五年以下有期徒刑或者拘役,并处或者单处二万元以上二十万元以下罚金。单位犯前款罪的,对单位判处罚金,并对其直接负责的主管人员和其他直接责任人员,依照前款的规定处罚。
法律依据2:2010年《最高人民检察院、公安部关于公安机关管辖的刑事案件立案追诉标准的规定(二)》(立案追诉规定(二)第八条规定隐匿或者故意销毁依法应当保存的会计凭证、会计账簿、财务会计报告,涉嫌下列情形之一的,应予立案追诉:
1、隐匿、故意销毁的会计凭证、会计账簿、财务会计报告涉及金额在50万元以上的;2、依法应当向司法机关、行政机关、有关主管部门等提供而隐匿、故意销毁或者拒不交出会计凭证、会计账簿、财务会计报告的。
所以这个代价还是非常惨痛的。范冰冰的会计面临的将是刑拘、罚款以及不能在从事会计工作的命运!会计人千万要小心一旦私自听从老板的安排做伪造毁匿凭证,吃亏的还是自己。
03
违法的会计要小心了!
财政部近期更新政策:
故意销毁凭证、会计账簿的或将严惩
一、故意销毁凭证、会计账簿、贪污和挪用公款……的会计,以后或将直接被列入黑名单
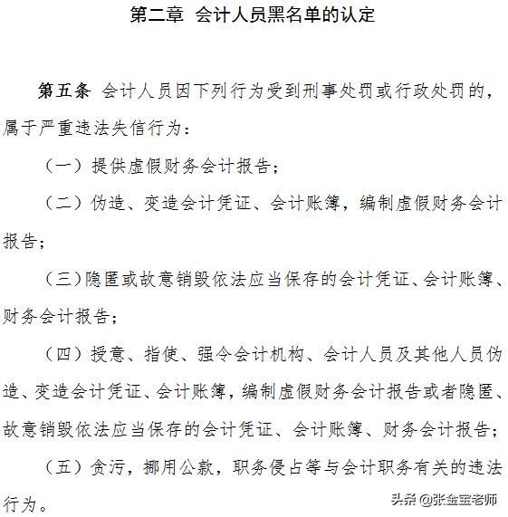
最近,财政部出台新文件,为加强会计人员诚信建设,对严重违法失信会计人员实施联合惩戒,起草了《严重违法失信会计人员黑名单管理办法(征求意见稿)》及说明,对会计做账要求详细,每一位会计和老板都要仔细读读。

内容重点附件:

1、本政策针对人群:
所有会计从业人员(包含代理记账行业、事务所……)
2、黑名单的认定标准:

简单给大家总结:
做假账、伪造财务报表、会计凭证;虚开发票、故意销毁凭证、会计账簿、贪污和挪用公款……
二、一旦被列入黑名单后果严重……
做这几点的会计,将会被移到会计黑名单里面,要面临相应的处罚:

会被列入会计黑名单,以及相应的罚款和刑事处罚……
处罚严不严重呢,可以看下《会计法》的明文规定:
根据新《会计法》,“因有提供虚假财务会计报告,做假账,隐匿或者故意销毁会计凭证、会计账簿、财务会计报告,贪污,挪用公款,职务侵占等与会计职务有关的违法行为被依法追究刑事责任的人员,不得再从事会计工作。”
政策明确的很清楚,做这些事情的结果:严重的将不得再从事会计工作=禁止会计工作!!!
04
附上一份会计凭证附件要求
高频率错误及规范思路汇总
会计凭证附件是会计资料的重要组成部分,是记录会计核算过程和结果的重要载体,在一定程度上具有相当大的作用。有效地保证附件的质量,可以从源头上治理和防止腐败。
会计不仅不要随意听从老板的安排,也要注意好平时日常工作的细节,尤其是会计凭证上的,我给大家整理了一份会计凭证附件要求,高频率错误及规范思路汇总,希望对你能有帮助。




对于整天与钱财打交道的会计人员来说,经常会受到财、权的诱惑,如果职业道德观念不强、自律意志薄弱,很容易成为权、财的奴隶,走向犯罪的深渊。希望各位会计人能树立正确的人生观和价值观;公私分明,不贪不占;遵纪守法,一身正气。