
北京市首都公路发展集团有限公司
八达岭高速公路管理分公司
招聘简介
公司介绍:
北京市首都公路发展集团有限公司(简称“首发集团”)于1999年9月16日成立,是北京市国有大型企业,负责北京高速公路建设、筹融资、运营管理及相关产业经营。
八达岭高速公路管理分公司隶属于首发集团,主要负责北京西北地区的高速公路(北京段)运营收费工作,管辖范围包括朝阳区、海淀区、昌平区、门头沟区、延庆区,管辖路段涵盖京藏高速公路(北京段)、六环路(酸枣岭立交--闫村西段)、京新高速公路(五环路--德胜口段)、京礼高速公路(平原段)。
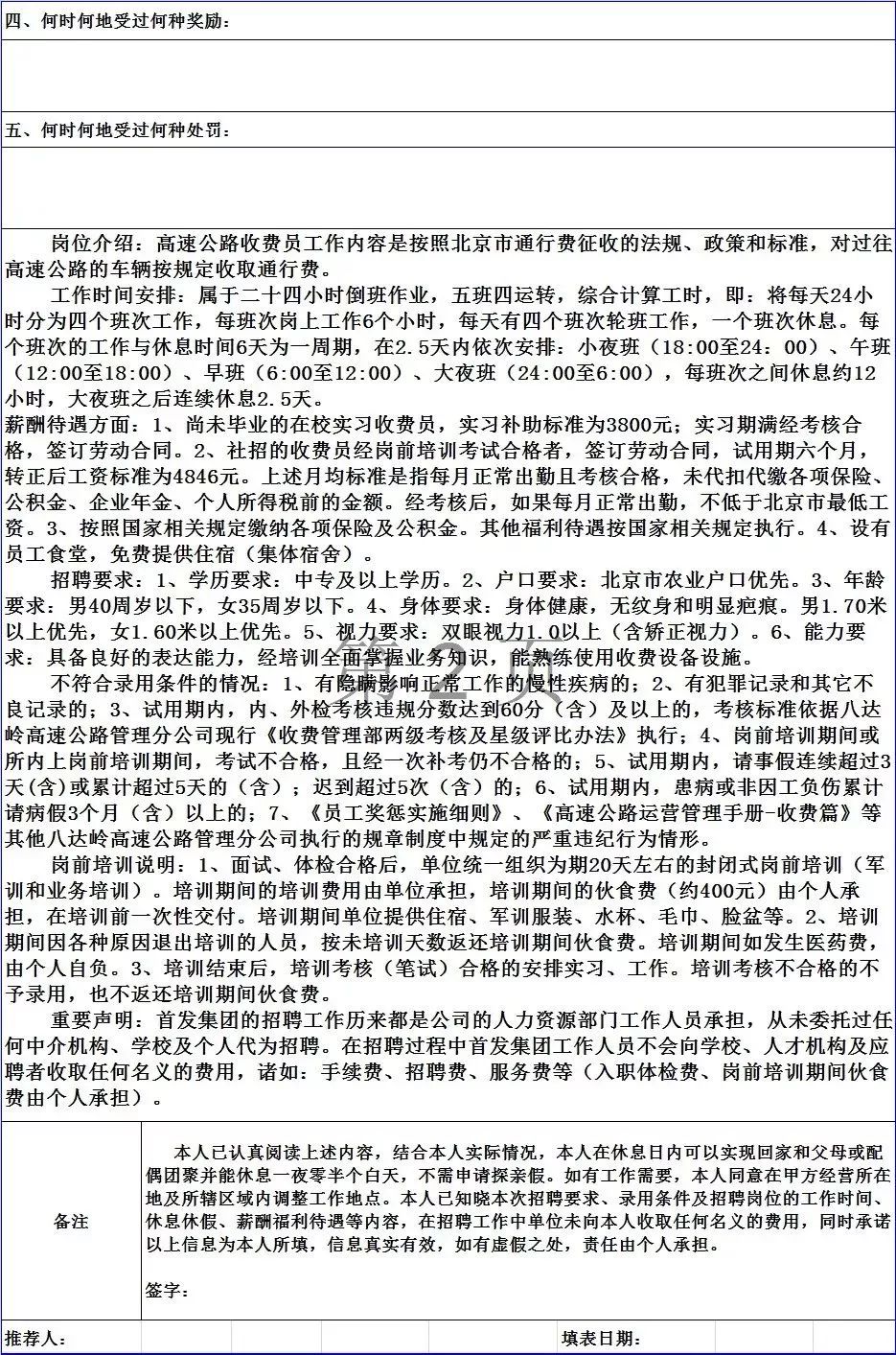
一、招聘岗位:
高速公路收费员(100人)
二、工作内容及工作方式
工作内容:按照北京市通行费征收的法规、政策和标准,对过往车辆按规定收取通行费。
工作方式:根据规定,高速公路收费员执行综合计算工时工作制,以五班四运转为主实行倒班作业,即:将每天24小时分为四个班次工作,每班次岗上工作6个小时,在2.5天内依次安排小夜班(18:00—24:00)、午班(12:00—18:00)、早班(6:00—12:00)、大夜班(24:00—6:00),每个班次之间休息约12小时,大夜班之后连续休息2.5天。
三、工作地点:
分公司所辖8个集宿地分别为:清河所(朝阳区洼里乡)、昌平所(昌平区八达岭高速百葛服务区)、居庸关所(昌平区南口镇)、市界所(延庆区康庄镇)、马坊所(昌平区小汤山镇)、石门营所(门头沟区永定镇)、京包所(昌平区马池口镇)、京新所(昌平区沙河镇)、延崇一所(延庆区八达岭镇)。
四、招聘要求:
1、学历要求:中专及以上学历。
2、户口要求:北京市户籍优先。
3、年龄要求:25周岁以下优先。
4、身体要求:身体健康,无纹身和明显疤痕。男1.70米以上优先,女1.60米以上优先。
5、视力要求:双眼视力1.0以上(含矫正视力)。
6、能力要求:具备良好的表达能力,经培训全面掌握业务知识,能熟练使用收费设备设施。
五、不符合录用条件的情况:
1、有隐瞒影响正常工作的慢性疾病的;
2、有犯罪记录和其它不良记录的;
3、试用期内,内、外检考核违规分数达到60分(含)及以上的,考核标准依据八达岭高速公路管理分公司现行《收费管理部两级考核及星级评比办法》执行;
4、岗前培训期间或所内上岗前培训期间,考试不合格,且经一次补考仍不合格的;
5、试用期内,请事假连续超过3天(含)或累计超过5天的(含);迟到超过5次(含)的;
6、试用期内,患病或非因工负伤累计请病假3个月(含)以上的;
7、《员工奖惩实施细则》、《高速公路运营管理手册-收费篇》等其他八达岭高速公路管理分公司执行的规章制度中规定的严重违纪行为情形。
六、薪酬福利:
1、尚未毕业的在校实习收费员,实习补助标准为3800元;实习期满经考核合格,签订劳动合同。
社招的收费员经岗前培训考试合格者,签订劳动合同,试用期六个月,试用期满后月工资标准为4846元(不含年终奖金及过节费)。工资标准指未经考核的,未代扣代缴各项保险、公积金、企业年金、个人所得税前的金额。经考核后,如果每月正常出勤,不低于北京市最低工资。
2、按照国家相关规定缴纳各项保险及公积金。其他福利待遇按国家相关规定执行。
3、设有员工食堂,免费提供住宿(集体宿舍)。
七、岗前培训
1、面试、体检合格后,进行为期20天左右的集中封闭式岗前培训。内容包括军训、企业规章制度、业务理论知识、岗位实操技能等,培训结束经考核合格后上岗。
2、培训期间伙食费400元,由参训者个人承担,在参加培训时一次*交性**付;培训期间退出的,按未培训天数返还。
八、重要声明
报名请带上身份证原件和复印件、户口本原件和复印件和学历证明原件和复印件,以及填写好的报名表(下文图片或扫描二维码*载下**excel,请双面打印)
报名时间:3月18日(周一)下午14:00-17:00
报名地点:延庆人力资源公共服务中心一层西厅。
首发集团的招聘工作历来都是公司的人力资源部门工作人员负责,从未委托过任何中介机构、学校及个人代为招聘。在招聘过程中首发集团工作人员不会向学校、人才机构及应聘者收取任何名义的费用,诸如:手续费、招聘费、服务费等(入职体检费、岗前培训期间伙食费由个人承担)。
九、另外本单位招收厨师、A1本司机、高压电工,有意向者可电话联系八达岭高速分公司。
十、八达岭高速分公司联系电话:010-62916163
扫描二维码*载下**报名表(请双面打印)

THE END
如果您想获得更多信息,请关注我们
如果您有什么新闻线索,或是想说的话
请在后台留言
编辑:朱宝华
来源:延庆区人力资源公共服务中心
这些精彩内容你一定要看!
//
如何快速、精准的找到延庆台,看这里...
征集令!能得奖,能保护延庆...这样的好事一定要参加!
延庆这位老师因为评语走红网络!家长表示:这样的老师请再来一打
看了这段视频,你和世园会就成了“知根知底”的好朋友
延庆小伙放弃年薪15万美金的丰厚收入,只为了回家做这件事!
八大逆天设计~京张高铁你究竟要怎样?
