点击蓝字关注我们
给你需要的高考信息
近二十年以来,我国高校不断扩招,专业也在众多所学校进行了扩张,很多大学的专业都是大而全、多而细:文科院校里突然出现了理科专业;师范院校里出现了工程类专业;理工科院校里也出现了文史哲专业;几乎所有的学校里都出现了法学、经济学、计算机、国际贸易等热门专业。一些曾经非常有特色的大学,如师范、航空、语言、工业、财经类大学,都设置了时髦的专业。大量的新专业上马,直接导致了热门专业的冷就业现象。
对于考生来说,自己所擅长的学科可以选择什么样的专业呢?这些专业前景怎么样?小编就文科和理科的划分,为您解答。
理科
近几年,“新工科”对于理科生来说,绝对一大机遇和挑战,就业前景好,人才紧缺,薪资高,是最受追捧的新兴专业之一。
从目前国内大学的专业设置情况看,电子技术类、计算机技术、网络与信息工程、安全工程、新能源、功能材料等专业都将纳入“新工科”的范畴。
“新工科”包含哪些专业?
教育部办公厅印发《关于公布首批“新工科”研究与实践项目的通知》,认定612个项目为首批“新工科”研究与实践项目,包括了202个“新工科”综合改革类项目和410个“新工科”专业改革类项目。其中,“新工科”专业改革类则涵盖了包括人工智能类、大数据类、智能制造类等热门“新工科”在内的19个项目群。
|
人工智能类 |
大数据类 |
|
计算机和软件工程类 |
电子信息、仪器类 |
|
自动化类 |
航空航天、交通运输类 |
|
材料、化工、制药类 |
土木、建筑、水利、海洋类 |
|
食品、农林类 |
环境、纺织、轻工类 |
|
数学、物理、化学、力学类 |
安全、公安、兵器类 |
|
智能制造类 |
机械类 |
|
矿业、地质、测绘类 |
能源、电气、核工程类 |
|
生物、医药类 |
医工结合类 |
|
工科与人文社科交叉类 |
哪些考生适合学“新工科”?
新工科的部分专业对考生的理科成绩是有要求的。
比如说航空航天类专业,就要求学生有很好的逻辑思维能力、学习钻研能力和动手能力,对数学、物理的要求非常高;光电信息科学与工程专业要求学生具有较扎实的数学、物理基础和较强的逻辑思维能力,喜欢科学实验和动手实践,更重要的是需要具有一颗深入探究新事物的好奇心等。
所以,想学新工科,还是先把数学和物理学好再说。
“新工科”专业推荐
航空航天类专业
专业介绍:
航空航天属于工学中的一个专业类。它包含航空航天工程、飞行器设计与工程、飞行器制造工程、飞行器动力工程、飞行器环境与生命保障工程、飞行器质量与可靠性、飞行器适航技术等7个专业。
开设院校:
目前,我国开设航空航天类专业的重点院校有北京航空航天大学、南京航空航天大学、西北工业大学、哈尔滨工业大学、北京理工大学等。
近些年来,清华大学、北京大学、上海交通大学、浙江大学、厦门大学等也相继开设了此类专业,还有一些院校如南昌航空大学、沈阳航空航天大学、郑州航空工业管理学院等也开设了相关专业。填报志愿时,考生可以根据实际情况,确定自己的位置,选择和自己分数、批次相符合的院校。
报考条件:
航空航天类专业要求学生有很好的逻辑思维能力、学习钻研能力和动手能力。从所学的课程中也不难看出,航空航天专业普遍对力学、数学、物理的要求非常高,开设的课程也比较难。所以,数学、物理等科目成绩优异,且具有较强逻辑思维能力、钻研动手能力的学生更适合选择这类专业。
一些人误认为航空航天类专业不招收女生。其实,只要成绩和相关条件符合要求,高校对女生报考航空航天类专业是没有限制的。据阳光高考平台数据显示,航空航天类三个主要专业全国普通高校毕业生性别比例分别:飞行器制造工程男90%﹕女10%;飞行器动力工程男92%﹕女8%;飞行器设计与工程男86%﹕女14%。可见还是有不少女生在航空航天领域发挥聪明才智的。
船舶与海洋工程专业
专业介绍:
船舶与海洋工程专业属于工学中的海洋工程类,是研究各类船舶的设计、性能、结构、建造等的学科,主要培养从事船舶设计、研究、试验等方面的高级工程技术人才。
开设院校:
据统计,目前开设船舶与海洋工程专业的院校有20多所。其中,上海交通大学、哈尔滨工程大学、武汉理工大学、天津大学、华中科技大学、大连理工大学、华南理工大学、江苏科技大学等8所学校,在专业发展、师资力量和专业实验设施等方面力量最雄厚,属于全国船舶类高校的第一梯队,是老牌的船舶类专业院校。
报考条件:
光电信息科学与工程专业要求学生具有较扎实的数学、物理基础和较强的逻辑思维能力,喜欢科学实验和动手实践,更重要的是需要具有一颗深入探究新事物的好奇心。
光电信息科学与工程
专业介绍:
光电信息科学与工程属于工学中的电子信息类。2012年教育部调整专业名称,将光信息科学与技术、光电子技术科学、信息显示与光电技术、光电信息工程、光电子材料与器件等五个专业合并为“光电信息科学与工程”。
开设院校:
目前全国开设该专业的院校有200余所。其中代表院校如:浙江大学、华中科技大学、天津大学、国防科学技术大学、南开大学、哈尔滨工业大学等。各高校根据自身发展和情况有不同的优势和侧重,主要培养方向有:光电仪器、光学工程、光通信技术、光电信息技术等。
智能科学与技术专业
专业介绍:
智能科学与技术本科专业是一门融合了电气、计算机、传感、通讯、控制等众多学科领域,多学科相互合作、相互研究的跨学科专业。
开设院校:
目前,全国仅有20多所高校招收智能科学与技术专业,其中,开设该专业较早的高校有北京大学、北京邮电大学、南开大学、西安电子科技大学、华南理工大学、中南大学、中山大学、北京科技大学、厦门大学、东北电力大学、首都师范大学、北京信息科技大学、西安邮电大学等。近几年,华南理工大学、大连东软信息学院等院校也新开设了该专业。
需要注意的是,智能科学与技术专业的录取平均分一般略低于计算机科学与技术等专业。
数据科学与大数据技术
专业介绍:
近三年来,“数据科学与大数据技术”专业的开设高校数量以近10倍的方式在猛增,开设高校数量已累计到284所。
核心课程包括了微观经济学、计量经济学、国际金融、 搜索引擎、自然语言处理、数据可视化、机器学习、模式识别以及大数据技术平台等相关课程。
“数据科学与大数据技术”专业就是为了培养时下最热门的“人工智能、大数据、云计算”等行业急需的人才。
与此同时,人工智能已经上升至国家战略。《全球人工智能产业分布》报告中称,2017年全球新兴人工智能项目中,中国占据51%,数量上已经超越美国;但全球人工智能技术人才储备方面,中国却只有5%左右。
来自不同渠道的统计中,有的称中国人工智能技术人才缺口超过百万级、有的称缺口超过500万。而目前中国高校每年毕业的AI技术人才仅有1万多本科生以及1千多硕士博士,无论按照哪种口径,缺口都显得尤为巨大;美国每年毕业的AI技术人才则是6万本科生以及1万硕士博士。
根据招聘网站的统计数据显示,2016年以来公开发布的招聘岗位中,IT工程技术类的平均年薪为17.92万,而AI领域的平均年薪为34.06万。并且随着AI技术的进步,AI相关的应用型人才以及非技术类人才的需求将会以更大规模的爆发。
如果有志于在理工科发展,一定不要错过学习AI相关技术;如果更喜欢文科或艺术,也一定要保持对AI应用的关注,积极寻找在AI领域公司中发挥自己专业特长的机会、或者更好的利用AI为自己的专业发展助力。
开设院校:
第一批开设高校:北京大学、对外经济贸易大学、中南大学
第二批开设高校:中国人民大学、北京邮电大学、复旦大学、华东师范大学、电子科技大学、北京信息科技大学、中北大学、晋中学院、长春理工大学、上海工程技术大学、上海纽约大学、浙江财经大学、宿州学院、福建工程学院、黄河科技学院、湖北经济学院、佛山科学技术学院、广东白云学院、北京师范大学-香港浸会大*联学**合国际学院、广西科技大学、重庆理工大学、成都东软学院、电子科技大学成都学院、贵州大学、贵州师范大学、安顺学院、贵州商学院、贵州理工学院、昆明理工大学、云南师范大学、云南财经大学、宁夏理工学院等等。
物联网工程专业
专业介绍:
物联网专业是一门交叉学科,涉及计算机、通信技术、电子技术、测控技术等专业基础知识,以及管理学、软件开发等多方面知识。作为一个处于摸索阶段的新兴专业,各校都专门制定了物联网专业人才培养方案。学生需要学习包括计算机系列课程、信息与通信工程、模拟电子技术、物联网技术及应用、物联网安全技术等几十门课程,同时还要打牢坚实的数学和物理基础。另外,优秀的外语能力也是必备条件,因为目前物联网的研发、应用主要集中在欧美等国家,学生需要阅读外文资料和应对国际交流。
院校推荐:
由于物联网工程专业属于典型的交叉学科,涉及到电子、计算机、测控、通信、软件等多个专业的知识。因此,有些高校未明确将它归属在哪个院系,有些高校的物联网工程专业是由几个院系合作共同规划建设的。所以,考生在选择时最好先了解相关专业所在院系的实力和背景,优先选择那些相关专业实力强的院校。例如,与物联网专业联系比较紧密的计算机和通讯专业,考生报考时就可以优先选择这两个专业实力背景深厚的学校。
根据中国科教评价网发布的2016物联网工程专业大学排名,全国共有333所高校开设物联网工程专业,以下是排名前20的大学,供大家参考!
1、江南大学
2、西安交通大学
3、吉林大学
4、北京理工大学
5、哈尔滨工业大学
6、东南大学
7、北京邮电大学
8、武汉大学
9、南京航空航天大学
10、武汉理工大学
11、电子科技大学
12、北京交通大学
13、广东工业大学
14、东北大学
15、河海大学
16、北京科技大学
17、中南大学
18、华中科技大学
19、北京工业大学
20、南京邮电大学
机器人专业
专业介绍:
机器人本科专业2016年高校才首次开设,但是,机器人是一个复杂的系统工程,需要各方面的人才,如机械,电子,通信,自动化等等,还会涉及到材料、物理、化学等等。与机器人相关的专业也比较广泛,比如,机械设计及其自动化、机械自动化、电气自动化等等。很多高校开设了自动化专业机器人方向,或开设了与机器人相关的专业和课程。还有很多高校成立了机器人实验室或研究中心,在机器人研究方面很有建树,但人才培养主要是面向研究生,少数面向本科生。
开设院校:
全国仅有20多所高校招收智能科学与技术专业,其中,开设该专业较早的高校有北京大学、北京邮电大学、南开大学、西安电子科技大学、华南理工大学、中南大学、中山大学、北京科技大学、厦门大学、东北电力大学、首都师范大学、北京信息科技大学、西安邮电大学等。近几年,华南理工大学、大连东软信息学院等院校也新开设了该专业。部分高校的智能科学与技术专业按大类招生,各校所归入的大类不同。
生物制药专业
专业介绍:
生物制药属于工学中的生物工程类。它是教育部批准设置的战略性新兴产业相关本科专业,以生物制药及相关技术为主要内涵和办学方向,将生物技术与制药工程相结合,培养复合型人才。其学科交叉性强、专业跨度大,学科基础来自于多个理科和工科,与物理学、生物学、化学等诸多学科密切相关。各高校根据社会需求和自身的专业积累,设立了各具特色的生物制药专业,培养目标、课程设置、专业方向等都有较大差别。
开设院校:

虽说人工智能时代,对理科生比较友好,但并不代表文科生就没有优势,相反,文科生才是关键所在!
李开复老师说了一句话:“在人工智能时代,文科生终于熬到了扬眉吐气的时候了。”
《不会被机器替代的人》作者杰夫科尔文预言:在未来,我们获取成功所必需的技能,不再是技术性的、通过课堂传授获得的左脑型技能,尽管在以往的经济发展中,工人的确需要掌握这些技能。相反,在强大的驱动力之下,我们彼此互助共同完成任务,人类的优势来自深层、根本的人类技能——同理心、创造力、社会敏感性、讲述故事、幽默、建立人际关系,以及比逻辑叙述更强有力地自我表达。这些恰巧是文科生的优势。
人工智能再怎么发达,我们还是要求:
1. 最重要的决定是由人做出的。如果某国要对其他国家宣战,我们要求这个命令是人下达的,在这个问题上我们不可能听从人工智能的指挥,我们不可能把核按钮交给人工智能。人说了算,不能让机器说了算。
2. 我们的价值标准一直在变,喜欢什么想要什么,想法随时都在变,我们无法给人工智能一个清晰的目标,所以有些事儿还是让人自己解决比较好——因为我们有时候自己都不知道要“解决”的是什么。
3. 也是最重要的一点,我们更愿意跟人打交道。
所以,想让别人放着机器不用用你,最好的办法就是表现出“人味儿”。
从这个角度想,“理工男”可就有危机了,未来也许是“文科生”的天下。
文科
高中阶段,很多考生选读文科是因为觉得文科学起来相对容易。但是在填报志愿时,文史类专业的选择面则相对较窄,可选择的专业也比理工类少很多。在教育部公布的《普通高等学校本科专业目录》专业大类共有70多个。
而文科涉及的只有哲学类、法学类、经济学类、马克思主义理论类、社会学类、政治学类、教育学类、心理学类、中国语言文学类、外国语言文学类、新闻传播学类、历史学类、管理学、图书档案学、艺术学、体育学等10多个类别。
汉语国际教育专业
专业介绍:
学生学习语言学和第二语言教育的基本理论,扎实掌握语言文学基本理论和知识,进行中国文学、英语语言文学、中西比较文化、比较文学等方面的基本训练,熟练地掌握英语,具有从事语言或文化研究的基本能力。
就业前景:
据教育部一项最新统计资料显示,汉语教学在世界各地呈现出蓬勃发展的趋势,世界各国中学习汉语的总人数已超过2000万人。汉语教学正越来越多地走进国外的大、中、小学课堂。目前,美国、新西兰、日本、泰国、韩国、加拿大、澳大利亚等国已将汉语成绩列入大学升学科目。
由于学习汉语的人数日益增多,许多国家都面临着汉语教师严重不足的局面。所以,学习对外汉语在大学专业中有着很好的就业前景。在不少国家,中文教师已成为收入颇高、受人羡慕的职业之一。
院校推荐:
北京语言大学、华东师范大学、北京外国语大学、上海外国语大学
新闻学专业
专业介绍:
新闻学已经出现了细分现象,如分化出广播电视新闻学、网络新闻、广播电视编导、播音与主持、外语类院校的国际新闻、财经院校的财经新闻、农业院校的农村新闻、政法院校的法制新闻以及各体育院校的体育新闻专业等专业。
就业前景:
新闻专业的出路很多,但是前提是你要有足够的能力。你可以去新闻媒体做记者、编辑或主持人等,你还可以去广告公司从事广告策划和文案写作,去企事业单位从事宣传企划、文秘,或从事影视制作。
院校推荐:
北京大学、清华大学、中国人民大学、复旦大学、中国传媒大学、华中科技大学、厦门大学、*京大南**学、南京师范大学、暨南大学、四川大学
法学专业
专业介绍:
法学类里面包含37个专业,都跟法律相关,比如政治学与行政学、监狱学、知识产权、治安学、侦查学、国际政治、技术侦查学、边防管理、海警执法等,专科专业里面跟法律专业的专业会更多。法学类专业包含的范围很广,涉及的内容的很多,同学们在选专业时千万不要被法学类就是法律专业这个思想禁锢了,除了法学专业本身,还有几十种相关专业可供选择。
就业前景:
可进入公检法和政府机关,但需要通过公务员考试和司法考试;最多的是进律师事务做律师,但压力较大,需要考过司法考试;或进入金融机构,此类人员要求对商法与经济法的专业学习达到炉火纯青的地步。
院校推荐:
中国人民大学、北京大学、中国政法大学、西南政法大学、中南财经政法大学、华东政法大学、清华大学、厦门大学、浙江大学等
学前教育专业
专业介绍:
核心课程:幼儿园语言教育、幼儿园数学教育、幼儿园音乐教育、幼儿园体育教育、幼儿美术教育、幼儿科学教育、幼儿健康教育、学前教育概论、学前心理学、学前卫生学、学前儿童社会性发展与教育、儿童文学、游戏理论与指导、现代教育技术、教学实习、毕业实习等,以及各校的主要特色课程和实践环节。
就业前景:
这个专业就业前景很宽,学前教育专业就业率每年都要大于85%。国家也在扶持这个专业。这个专业的对口性很强,就业方向明确,一般是幼儿教育领域进行就业,这个专业是一个是帮助别人也愉悦自己的工作,就业压力和负担比较小。考生和家长们可以结合考生自身的兴趣爱好、优势特长等因素综合考虑,慎重选择。
院校推荐:
北京师范大学、华东师范大学、首都师范大学、陕西师范大学、东北师范大学、华中师范大学。
会计专业
专业介绍:
专业培养具备管理、经济、法律和会计学等方面的知识和能力,能在企、事业单位及政府部门从事会计实务以及教学、科研方面丁作的工商管理学科高级专门人才。学生主要学习会计、审计和工商管理方面的基本理论和基本知识,受到会计方法与技巧方面的基本训练,具有分析和解决会计问题的基本能力。
就业前景:
据统计,我国目前共有注册会计师7万多名,而根据中国经济高速发展的需要,这个数字还差了至少35万。巨大的人才需求缺口,使注册会计师成为未来几年我国炙手可热的人才,尤其是熟知专业业务和国际事务的会计师。
每年进入四大会计师事务所的应届毕业生月薪大都在五六千元,再加上丰厚的奖金,年收入会超过10万元人民币。中高层管理人员的年薪则在20万到50万元人民币之间。
院校推荐:
厦门大学,上海财经大学,东北财经大学,中南财经政法大学,清华大学,北京大学,中央财经大学,中山大学,中国人民大学,西南财经大学。
心理学专业
专业介绍:
包括基础心理学与应用心理学两大领域,其研究涉及知觉、认知、情绪、思维、人格、行为习惯、人际关系、社会关系等许多领域,也与日常生活的许多领域——家庭、教育、健康、社会等发生关联。心理学一方面尝试用大脑运作来解释个体基本的行为与心理机能,同时,心理学也尝试解释个体心理机能在社会行为与社会动力中的角色;另外,它还与神经科学、医学、哲学、生物学、宗教学等学科有关,因为这些学科所探讨的生理或心理作用会影响个体的心智。实际上,很多人文和自然学科都与心理学有关,人类心理活动其本身就与人类生存环境密不可分。
就业前景:
随着经济的发展和竞争的加剧,人们的生活与工作节奏也越来越快,这让我们每一个人感受到了前所未有的心理压力,“心理健康”这个词也越来越得到人们的重视。2005年年底一项心理调查报告显示,1/6以上的中国人存在不同程度的心理问题。
因此,心理咨询师将成为一个新兴的热门职业。很多人认为心理学专业是专门面向理科生的,但其实,很多师范类大学的“应用心理学”专业是文理兼收的。
院校推荐:

文理兼收
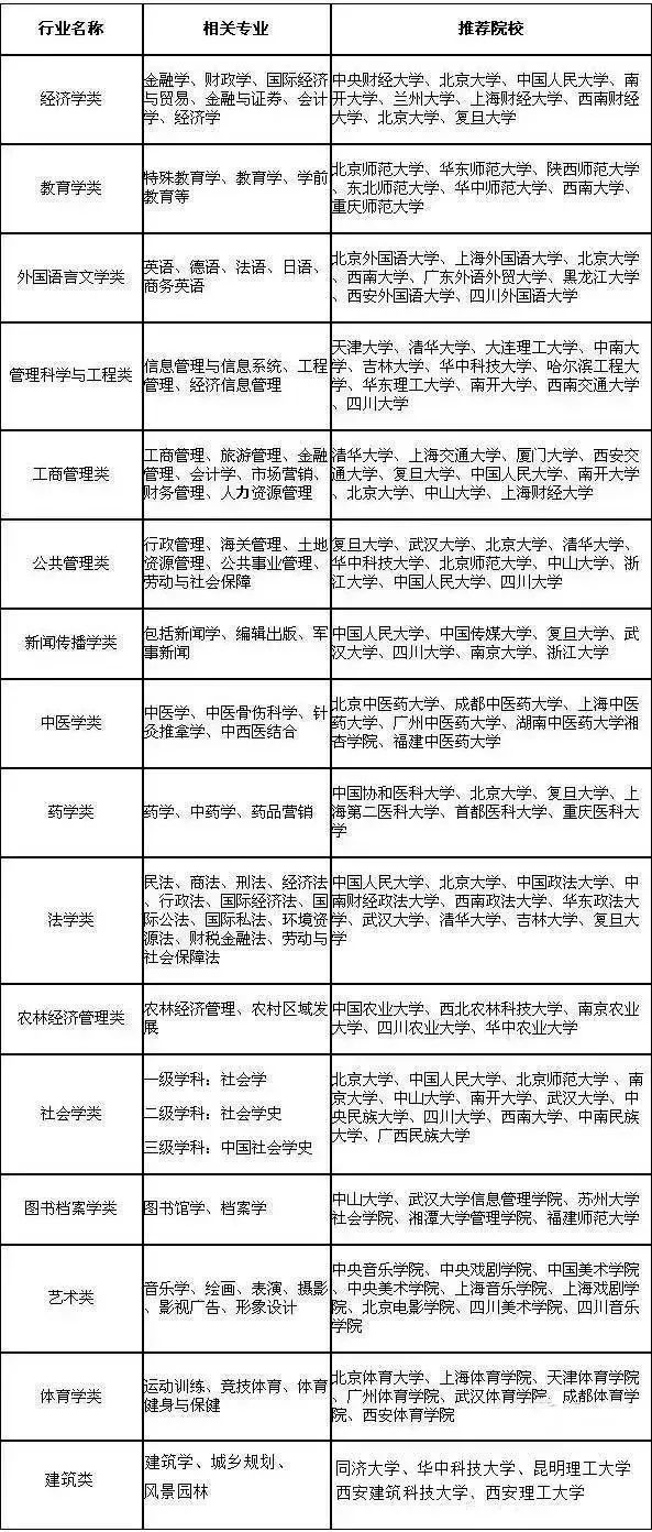
还有一些专业,文理兼收,具体在以下16个大类里包含的最多:

志愿填报时,到底该选择什么样的专业,还是根据考生的兴趣和成绩,专业的就业和发展来选择,以上仅供家长和考生参考。
相关推荐
1.盘点:毕业后加班又忙又累的专业
2.最强科普:一文读懂双一流、C9、985、211重点大学!
3.中国最好的军校排名!附军校报考流程与体检要求
4.考上一本需要多少分?各省本科一批院校最新录取分数线告诉你!(1)

声明:本文内容来源于优志愿(ID:youzy_cn),转载请联系原出处。封面图片来自邑石网。高考网尊重版权,如有侵权问题,请及时与管理员联系处理。
点一下“在看”,道一声晚安
