随着世界智能制造装备技术的快速发展,高精、高速、高效、高稳定性成为产品性能的主要衡量指标,构成行业现阶段的技术研发的焦点,大型化、智能化和复合化是产品的未来发展趋势,亦是先进企业进行技术革新、差异化竞争的重要方向。

精度决定了加工产品的质量,速度和加工效率决定了加工生产能力,稳定性则决定了装备性能的无故障保持能力。
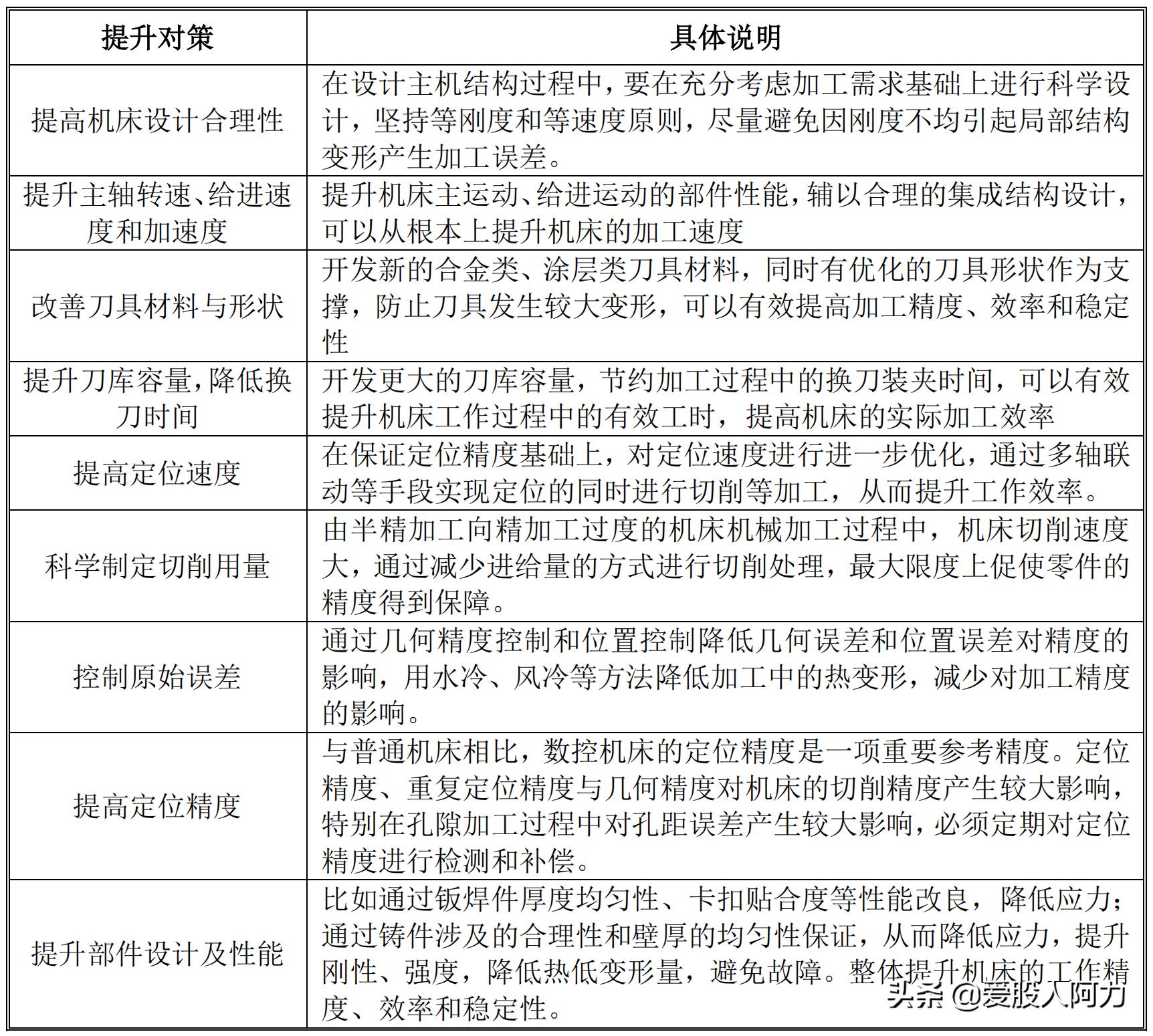
针对机床精度、速度、加工效率和性能稳定性的提升,机床行业内企业主要围绕以下方面进行技术研发:

大型化主要体现在坐标行程范围,一般指机床 X、Y、Z 轴及其旋转轴构成的空间加工范围,决定了可加工零件的大小。
国防、航空、航天事业的发展和能源等基础产业装备的大型化产生了更大的主体件、部件加工需求,需要大型且性能良好的数控机床作为支撑,这将促使未来产生一批具有更大坐标行程,同时能够保持良好的效率、精度和稳定性的机床产品。
智能化主要体现在三个方面:
①提升加工效率和加工质量的智能化,如加工过程的自适应控制,工艺参数自动生成;
②为提高驱动性能及使用连接方便的智能化,如前馈控制、电机参数的自适应运算、自动识别负载、自动选定模型等;
③简化编程、简化操作方面的智能化,如智能化的自动编程、智能化的人机界面等,以及智能诊断、智能监控、系统的诊断及维修等。
复合化体现在一台主机尽可能地完成从毛坯到成品的多种加工要素,能够适应市场单件小批、快捷生产需求,具有保持工序集中、节省作业面积、减少机床和夹具数量、消除或减少工件重新安装定位次数、缩短加工周期等优势,包括工艺复合和工序复合。
复合加工能够高效能满足客户的个性化需求,提供整体优化解决方案,构成当前世界机床技术发展新方向。

全球数控机床行业中,德国、日本、美国等先进国家企业起步较早,目前在技术水平、品牌价值等方面仍居明显优势地位,而我国台湾和大陆地区近数十年来亦产生了一批发展迅速的优秀企业。
行业内主要企业的基本情况如下:
马扎克,1919 年成立于日本,产品以高速度、高精度著称,下游为机械工业的各个行业。按机床销售收入计算,曾连续多年在世界机床生产厂商中排名第一,是全球机床行业最具实力和地位的企业之一;
宁夏小巨人机床有限公司是其在中国的独资企业,位于银川市的高新技术开发区内,于2000年5月28日正式投产,主要产品包括数控车床、立式加工中心和车铣复合中心等,年数控机床生产能力达3,000台,下游覆盖汽车工业、工程机械、医疗器械、轨道交通、新能源等领域。
大隈,成立于 1898 年,世界第一大龙门加工中心生产商,日本及世界上最大的数控机床制造厂之一;年产量超过 7,000 余台,其中 50%左右供出口,其产品以刚性好、切削效率高、精度高、寿命长、操作方便著称;上世纪六十年代已开始研制数控系统―OSP数控装置,目前年产数控装置7,000 余台,主轴和伺服电机约 3 万台,在世界上排名在第 5 位左右。
德马吉森精机,全球领先的机床制造商之一,2018 年销售额超过 26 亿欧元,员工人数超过 7,500人,主要产品包括中高端车床和铣床,在全球拥有 14 家工厂,产品销售网络遍布全球,涉及航空航天、汽车、医疗、模具等下游领域。
亚崴机电(1530.TW),成立于 1986 年,为台湾最具规模的专业CNC 加工中心机制造厂商之一,产品行程分布从 610mm 可靠性设计到 20mm 靠性设计米,以高精度、高性能、大型化驰名亚洲市场;
2017 年实现营业收入 175,214.55 万元,净利润 10,893.57 万元。
友佳国际(02398.HK),主要从事设计、生产及销售数控机床业务,以及三维汽车停车场结构的设计与施工、叉车的设计与组装业务。在数控机床方面拥有立式、卧式加工中心系列、龙门型 5 面、5 轴加工中心、CNC 车床、柔性制造系统(FMS)、数控线切割机到电子加工设备等。
通过三个业务部门运营:工具机部、停车设备部和叉车部,并通过其子公司从事提供有关工具机及相关产品之培训及保养业务,旗下“FEELER”为国际著名的中高端机床品牌;
截至 2018 年,拥有已授权专利 35 项,软件著作权 6 项;2018 年收入 10.91 亿元,其中机床设备占比超过 80%。
海天精工(601882.SH),拥有宁波大港制造基地、宁波堰山制造基地、大连海天精工制造基地,共计 30 余万平方米的现代化恒温加工装配厂房,员工近 1,500 人,是国内优秀的中高档数控机床的研发、生产和销售企业;
截至 2018 年,拥有已授权专利 286 项,研发人员 231 人,占公司员工总人数的15.48%;
近年来机器年产量均在 1500 台以上,2018 年实现营业收入127,230.17万元,净利润10,150.78万元。
日发精机(002520.SZ),在数控机床领域,依托其系统集成能力和工程成套能力,在客户需求导向的基础上,通过售前产品选型和工艺设计、售中的产品研发、售后的操作员工培训、安装调试等提供全方位的服务,亦逐步开发连线设备;
截至 2018 年,日发精机拥有研发人员 365人,占公司员工总人数的 32.39%;2018 年实现营业收入 194,108.74 万元,净利润 18,767.79 万元。
苏州纽威,纽威数控装备(苏州)股份有限公司,国内新兴的金属切削机床制造商。
国盛智科(688558.SH),国内领先的金属切削类中高档数控机床以及智能自动化生产线提供商,主要围绕下游精密模具、新能源、航空航天、轨道交通、3D打印、工业阀门等领域的客户的应用场景和个性化需求,形成了数控机床、智能自动化生产线、高端装备部件三大系列产品。
机床产品主要包括五轴联动数控加工中心、五面体龙门加工中心、卧式镗铣加工中心、高速高精数控加工中心、大型复杂龙门加工中心以及精密卧式加工中心等中高档数控机床,持续为杰瑞股份、江苏神通、杭可科技、宇晶股份、如意集团等优秀制造企业提供智能生产装备和服务。
高端装备部件主要包括铸件和钣焊件,通过为国外知名客户如加拿大赫斯基、德玛吉森精机、德国宝马格、瑞典山特维克、美国卡特彼勒等全球著名的高端智能制造装备生产商配套,了解、把握行业发展前沿,对标国际领先水平,全面提升高端制造能力,夯实智能制造业务基础。