
陈里:电商法终落地,促进电商行业健康发展
学思平治

★★★★★
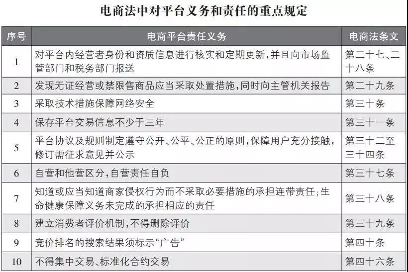
5年时间,4次审议,3次公开征求意见,中国电商首部电商法终于问世。2018年8月31日,十三届全国人大常委会第五次会议表决通过了《中华人民共和国电子商务法》(《电商法》)。这部被誉为“关乎互联网电商行业格局”的综合法律共七章89条,将于2019年1月1日开始施行。

《电商法》将微商、代购纳入监管范围,以后想做微商、代购,必须依法办理工商登记、取得相关行政许可,还要纳税。新规的出台引起社会广泛讨论,有人担心以后代购要涨价,有人则认为买到假货的几率少了,消费者权益终于得到有力保障。
整治网购乱象,促社交电商发展
在《电商法》出台之前,我国电商行业在最近5年取得突飞猛进的发展。据商务部统计数据显示,2012年到2016年,我国网络购物用户人数从2.42亿人增长至4.67亿人,增长近一倍。电子商务交易额从8.1万亿元增长至26.1万亿元,年均增长34%。其中,网络零售交易额从1.31万亿元增长至5.16万亿元,年均增长40%。
但是,蓬勃发展的电商行业所带来的问题也日益凸显,如电商平台上假货泛滥、商家以次充好、大数据杀熟、消费者维权困难等等。此前,新闻不止揭露过一次网上代购水太深的问题。电商平台上很多代购的产品都售价不菲,卖家都号称“专柜代购”、“绝对正品”,并且因为是代购,所以绝对“不退不换”。但其实商品以次充好、仿冒正品的风气已形成一条灰色产业链,网络上包括代购视频、代购发票、甚至国际物流信息都可以成批量购买。
针对以上问题,《电商法》在“商家售假”、平台责任和消费者保护上给出明确条款。电商法针对假货泛滥问题,平台经营者的知识产权保护责任被一再强化。针对侵权售假未保障安全的行为,最高罚款数额也上调达200万元。同时强调了电商经验者定义,将社交电商尤其是微商这种模式放入监管范围,规范新型电商交易行为,明确交易行为监管对象,成为本次电商法的重点之一。社交电商想长远广阔发展,必须在自身模式上、本质上找到更好的遏制假冒问题的办法,电商法的颁布从源头上给社交电商当下困境以指引。
随着《电商法》的颁布,电商行业不规范、不正当的“野蛮生长”时代也必将终结,许多企业特别是电子商务平台经营者将承担起让整个电子商务生态更加健康的重任。

《电商法》还需进一步司法解释
目前,离《电商法》正式实施还有三个多月,这段时间也是给电商平台和电子商务经营者一个消化和整改的过程。《电商法》的出台使电商产业有法可依,但同时也应当尽快出台司法解释,以指导未来的司法适用。在司法解释中,不仅应当总结此前电子商务领域纠纷的实践经验,更应当注重当下和未来新型电商交易模式,保持司法解释的社会适应性,避免出现刚一出台就面临过时的尴尬情形。
比如应该注意区块链电商的兴起。在未来,区块链技术与电子商务的结合,将使得电子商务交易模式、平台运营呈现出新的形态,需要政府加强对区块链电商的研究,尤其是区块链电商平台与传统电子商务平台在法律责任承担上的异同方面。
在制定相关的实施细则时,要注意以下问题:首先,应该对适用范围予以明确。例如对于提供服务的平台,包括涉及食品安全的外卖平台、涉及交通安全的出行平台等,还需要在具体监管适用上予以确认;其次,法律对于电子商务维权的规定较为笼统,也需要在未来通过政府、消费者协会、行业协会、消费者等多方主体的共同参与,形成更加灵活高效的解决机制,真正将消费者权益落到实处;此外,《电子商务法》兼具产业促进和市场规制双重目的,在实施细则制定的过程中,更应该抱着谨慎的态度,防止因制度严苛而束缚了产业创新。
相信随着《电商法》的实施,我国电子商务将由高速度增长迈进高质量发展的新时代。
(陈里:长安街读书会成员、
中央政法委政法综治信息中心主任)
本期责编:李林鹏
长安街读书会是在中央老同志的鼓励支持下发起成立,旨在继承总理遗志,践行全民阅读。为中华之崛起而读书、学习、养才、报国。现有千余位成员主要来自长安街附近中直机关及各部委中青年干部、*共中**中央*党**校学员、国家行政学院学员、全国*党**代表、全国*会两**代表委员等喜文好书之士以及*党**中央、国务院确定的国家高端智库负责人专家和中央各主要出版机构的资深出版人学者等,书友以书相聚,以学养才。
在第22个世界读书日到来之前,经民政部、文化部等相关主管主办单位报备批复,长安街读书会牵头发起成立“全民阅读促进委员会”,作为全国性的人民团体,该机构将通过开发利用全国各级*党**政机关、企事业单位、社会组织、大中院校的全民阅读文化资源,促进全民阅读活动深入开展。并以*党**建为先导,传承发展中华优秀传统文化为支撑,努力继承周恩来总理“为中华之崛起而读书”遗志,深入“研读经典”,让“全民阅读”形成人人参与的氛围,共同为实现中华民族伟大复兴的中国梦而努力奋斗。
