首次进口化妆品备案注册申报资料检查标准之销售证明和疯牛病篇
天健华成(www.zhuceabc.cn)
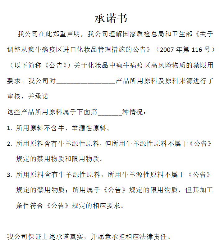
一、关于化妆品中疯牛病疫区高风险物质的承诺书
1.承诺书的一般要求
化妆品使用原料及原料来源符合疯牛病疫区高风险物质禁限用要求的承诺书应采用承诺书的固定格式,产品中文、英文名称与申请表应一致。
应根据产品配方中的原料及原料来源正确承诺产品所用原料属于三种情况中的哪一种。
多个实际生产企业应分别提供承诺书。
2.承诺书样式(北京天健华成国际投资顾问有限公司化妆品注册部www.zhuceabc.cn 提供)

二、关于生产和销售证明文件
产品在生产国(地区)或原产国(地区)生产和销售的证明文件,应当符合以下要求:
1)由产品生产国(地区)或原产国(地区)政府主管部门或行业协会出具。无法提交文件原件的,可提交复印件,复印件应经出具机构或我国使(领)馆确认。
2)应载明产品名称、生产企业名称、出具文件的机构名称并有机构印章或法定代表人(或其授权人)签名及文件出具日期。
3)所载明的产品名称和生产企业名称应与所申报的内容完全一致;如为委托加工或其他方式生产,其证明文件所载明的生产企业与所申报的内容不一致时,应由申请人出具证明文件予以说明;必须配合使用的多剂型产品可仅提交产品进口部分的生产和销售证明文件。
4)生产和销售证明文件如为外文,应译为规范的中文,中文译文应由中国公证机关公证。
5)证明文件应当真实、合法,并符合相关要求。

另外,需要提示的是,生产和销售证明文件、质量管理体系或良好生产规范的证明文件、不同国家的生产企业同属一个集团公司的证明、委托加工协议等证明文件可同时列明多个产品。这些产品如同时申报,一个产品使用原件,其他产品可使用复印件,并书面说明原件所在的申报产品名称;这些产品如不同时申报,一个产品使用原件,其他产品需使用经公证后的复印件,并书面说明原件所在的申报产品名称。
由于各国的销售证明样本不尽相同,无法一一提供和展示,如有需要请自行了解或与作者沟通。