点击右上角【关注】我的头条号,更多高考技巧和资料干货与您分享
想要获得完整的学习资料电子版,即可私信回复关键词【001】,即可获得
期末考试正在日渐逼近,还有很多孩子不知道怎么去复习高中化学。
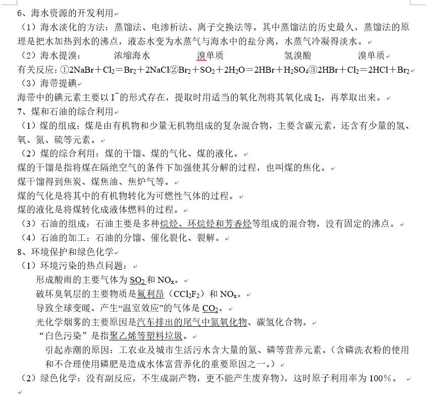
高中化学的期末复习,关键是要复习好基础知识。期末的试题年年都有变化,不变的是考察的基础考点知识。孩子务必将学到的基础知识按照内在的规律相互联系,从高中化学的整体框架上进行知识点的检测复习。
要让孩子把散乱的考点凝聚成知识网络,由粗到细,由浅到深,一一吃透。打铁还需自身硬!期末考试只不过是对孩子基础考点的检验。要提高成绩,孩子务必记牢基础知识考点!
我们化学老师依据课本大纲,精心编写了4份资料,可以帮助孩子系统地整理知识考点,从整体框架上细细梳理高中阶段化学知识,快速记熟记牢重点知识。有效夯实孩子基础,帮助孩子期末提分。
想要获得完整的学习资料电子版,即可私信回复关键词【001】,即可获得













