宝们,
最近SOGO店庆、一田百货优惠都结束了,
大家“剁手”剁的开心吗?

不过,
今天阿宝要给大家带来一则不好的消息,
近日内地海关驻香港西九龙站的关员,
近日查获12宗疑似*私走**濒危物种案,
查获紫檀木饰物、红珊瑚製品、乾海马,
以及多件疑似象牙制品,
所有涉案物品现已移交有关部门鉴定。
事件详情
海关关员上周六(18日)查获五名旅客从香港入境内地时,带同象牙制品和沉香木手链等濒危物种,其后关员通过行李X光机图像判断查验,共检获21只干海马、三件疑似象牙饰品和其他饰品,合共27件制品。
据西九龙站海关关员介绍,象牙、红珊瑚以及紫檀木,均 属於 受保护禁止进境的濒危物种。当事旅客对购买这些物品携带入境可能涉嫌违法一无所知,目前所有案件已移交处置部门做进一步鉴定处理。
海关提醒,邮寄或携带濒危野生动物及製品进出境,必须持有国家濒管部门出具的证明并主动向海关申报,否则一旦被海关查获,将面临行政处罚甚至牢狱之灾。

可能有的朋友觉得太不可思议,
没想到上面提到的东西竟然都不能带回内地?
没错!这是有法律条文明令禁止,海参、燕窝、新鲜水果、肉粽咸鸭蛋、乳猪及各种 生或 熟肉类制品等,这些统统都不能带!违反者还可能被处以罚款5000元以下的行政处罚,情节严重的,将面临刑事处罚。
出境游玩,不少小伙伴们认为自己购买的物品只要不超量、属于自用就可以携带入境。有这种想法的就大错特错啦。一定要注意,下面这些东西绝对不要带!

所以去香港扫货的同时,
基本的海关政策还需要了解一下。
去香港 这些东西不能带
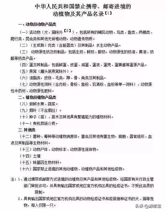
根据规定,目前共有3大类16条目产品被我国禁止携带入境。
包括动物及动物产品类植物及植物产品类和其他检疫物类。

需要注意的常见物品,有新鲜水果、牛奶、肉制品等。同时如燕窝(罐头装燕窝除外)花胶、瑶柱、海参以及虫草等滋补品也属于禁止携带进境物品。
明确规定5类行李不予放行
1、旅客不能当场缴纳进境物品税款的
2、进出境的物品属于许可证件管理的范围,但旅客不能当场提交的
3、进出境的物品超出自用合理数量,按规定应当办理货物报关手续或其他海关手续,其尚未办理的
4、对进出境物品的属性、内容存疑,需要由有关主管部门进行认定、鉴定、验核的
5、按规定暂不予以放行的其他行李物品

第3条提到的“超出自用合理数量”
指本人自用、馈赠亲友而非为出售或出租
“合理数量”指海关根据旅客旅行目的
和居留时间所确定的正常数量
比如你去香港、澳门旅游
正常来说带一部iPhone是没有影响
但如果你一个人带了好几部入境
就有可能被认定为用于商业用途,不予放行
带这些东西有严格数量限制
离港不能带净重超过1.8KG的奶粉
相信对于奶粉这个注意事项
很多人小伙伴都已经知道了
年满16周岁的离港人士
最多只能带1.8公斤(差不多两罐奶粉)
36个月或以下婴儿配方奶粉
否则,最高可罚款50万港币及监禁2年

不能带超过15KG的大米过关
平常可能很少人会知道
带太多大米也可能违法
大米属于香港法定储备商品
如果带超过15KG大米离港也属于违法

人民币现钞不能超过2万元
去香港扫货
很多人都是几万元几万元的买
但是,进出香港的时候注意了
现金不可超过2万元哦
对于外币,进出境可携带的额度则分3种情况:
1、当天进出境超1次,携带外币金额折合不超过500美元
2、15天内进出境超一次,携带外币金额折合不超过1000美元
3、非以上情况,携带外币金额折合不超过5000美元

境外购物
在境外可购满5000元人民币以内物品
免税!

口岸进境免税店
在口岸进境免税店再买3000元以内物品
免税!
注意!如果境外购物未满5000元
则在口岸免税店可以购买多于3000元免税商品
但总额不得超过8000元

书刊、音像制品
①单行本发行的图书、报纸、期刊类出版物
每人每次10册(份)及以下免税放行
②单碟(盘)发行的音像制品
每人每次20盘及以下的免税放行
③成套发行的图书类出版物
每人每次3套及以下的免税放行
④成套发行的音像制品
每人每次3套及以下免税放行
(以上仅限个人自用)

这些注意事项你也要知道
1、 以上不包括国家禁止、限制进境的物品。
2、 短期多次往返旅客不适用。
3、 超出免税限值限量均需主动向海关申报。
4、 购买物品数量不能超出自用合理数量。
5、 邮寄进境不适用上述规定。
“自用”:指旅客本人自用、馈赠亲友而非为出售或出租。
“合理数量”:指海关根据旅客旅行目的和居留时间所确定的正确数量。
这20种商品不免税

入境注意事项
1 健康申报旅行回国时若出现发热、咳嗽、头痛、皮疹、呕吐、腹泻等不适症状,应当主动向海关工作人员申报,并告知近期旅行史,配合做好体温监测、流行病学调查、医学排查等工作,以便得到及时诊治。
更多旅行健康信息,可以登录海关总署网站(http://www.customs.gov.cn)卫生检疫专栏查询或向当地海关及其国际旅行卫生保健中心咨询。
2 物品申报▶ 超出限值的自用物品也需要申报
进境居民旅客携带在境外获取的个人自用进境物品,总值不超过5000元人民币。
非居民旅客携带拟留在中国境内的个人自用进境物品,总值不超过2000元人民币的,海关予以免税放行,单一品种限自用、合理数量,但*草烟**制品、酒精制品以及国家规定应当征税的20种商品等另按有关规定办理。
居民旅客在进境物品5000元人民币免税限额的基础上,允许在口岸进境免税店增加一定数量的免税购物额,连同境外免税购物额总计不超过8000元人民币。
▶ 自用 —— 指旅客本人自用、馈赠亲友而非出售或者出租。
▶ 合理数量 ——指根据旅客的情况、旅行目的和居留时间所确定的正常数量。
需要注意的是,以上规定不适用于短期多次往返旅客。
特殊物品
根据海关总署有关规定,邮寄、携带微生物、人体组织、生物制品、血液及其制品等特殊物品进境,应事先申请审批;携带自用且仅限于预防或治疗疾病用的血液制品或者生物制品出入境的,不需办理审批手续,但出入境时应出示医院相关证明,否则海关部门将实施截留、销毁或退运;情节严重的还将依法对携带人员实施行政处罚或追究相关法律责任。
3 禁限物品 新鲜水果、蔬菜、种子和苗木等植物及植物产品,禁止携带进境。

动物及动物产品,如活动物(猫狗除外)、(生或熟)肉类、水生动物产品(花胶、海参等)、燕窝等也禁止携带、邮寄进境。

更多详细信息可参考《中华人民共和国禁止进出境物品表》和《中华人民共和国限制进出境物品表》(海关总署令第43号),以及《中华人民共和国禁止携带、邮寄进境的动植物及其产品名录》。
希望大家记得这些禁品,
不要引起不必要的麻烦,
另外阿宝也给大家推荐几个过关小技巧,
可以放心买买买~

温馨提示:
携带个人物品进境应以自用、
合理数量为限,以藏匿、伪报、瞒报等方式企图*私走**入境,
或者为赚取“带工费”帮他人违规带货入境的,
一旦被海关查处,将面临惩处。

去香港
记得准备好你的通行证、银行卡、
还有邂逅卡哦~
现在还有充值福利,
新领卡用户充100得40,
充200得300!
除了充值优惠,
香港流量包一天低至9.9元!
充值后购买流量包相当于6.6元/天哦~
点击了解更多速来选购吧!