
这两天,湖南郴州“大头娃娃”、“假奶粉”事件刷爆了各种社交平台、朋友圈↓↓↓

据央视财经报道,这些孩子在体检时被诊断为牛奶过敏,医生因此建议家长购买氨基酸奶粉给孩子食用。
随后,家长们去郴州爱婴坊母婴店买奶粉,经导购员强烈推销,最终购买了“倍氨敏”这款产品。

当有家长对产品包装上的“固体饮料”提出质疑时,导购声称“固体饮料”是“特医奶粉”的别称,“倍氨敏”是店里最好的奶粉,也是最畅销的,许多过敏宝宝都在吃。

此后,这些孩子出现体重严重下降、湿疹等症状,严重的头骨畸形,酷似“大头娃娃”,还有不停拍头等异常情况。

经医生诊断,这些孩子全部患有“佝偻病”,维生素 D 严重缺乏!

很多人说,十二年前的“大头娃娃”事件我们还记忆犹新,如今“大头娃娃”再次重现。
但事实上,“固体饮料”冒充“特医奶粉”,这并不是第一次。
01“固体饮料”冒充“特医奶粉”,并非只有这一次
青岛金大洋乳业有限公司在未取得特医食品生产资质的情况下,生产销售的名为“黄疸期小肽配方粉”“多种食物蛋白过敏期氨基酸配方粉”等产品,相关部门调查后发现,这些产品实际均为“固体饮料”。
2019年8月,因固体饮料冒充特医奶粉销售,青岛金大洋乳业有限公司被青岛市黄岛区市场监督管理局罚款238.82万元,同时没收违法所得和非法财物约2.15万元。

金大洋被罚并没有让乱象消失。
浙江省市场监督管理局发布的“2019年普通食品、保健食品违法广告典型案例”显示,宁波特壹食品公司为销售其奶粉(普通食品),利用互联网发布含有“迅速缓解牛奶过敏症状,湿疹、腹泻;序贯治疗,巩固疗效更放心;预防过敏,增强免疫”、“与普通配方奶粉的区别就是将其中的蛋白质成分以100%游离氨基酸替代,其他的营养分如碳水化合物、脂肪、维生素、矿物质等都与普通配方奶粉一样”等内容的广告。
为此,宁波特壹食品公司因广告内容与实际情况不符,并使用医疗用语或者易使推销的商品与药品、医疗器械相混淆的用语,被宁波市市场监管局杭州湾新区分局责令停止发布违法广告,并处罚款20万元。

对此,《人民日报》也都曾跟进调查、报道。
事实上,在2008年“大头娃娃”事件后,近年来国产奶粉抽检合格率高达99.5%,已经位居全球最高,可以说是目前所有食品中合格率最高的品类之一。
然而,对牛奶蛋白过敏的婴幼儿群体无缘这些高标准、严要求的奶粉。由于饮食中需要限制牛奶蛋白的摄入,这些孩子只能选择“特医奶粉”,其中就给了不法商家“可乘之机”。
但是某些无良母婴店用所谓“畅销”的固体饮料冒充特医奶粉,拿宝宝的健康换黑心钱!
对于我们家长而言,最重要的就是识破这些“*局骗**”,不让孩子成为下一个受害者!
02“特医奶粉”&“固体饮料”,学会辨别是关键
1 “特医奶粉”最好经医生诊断后,再决定是否购买
从营养成分要求角度看,配方奶粉与“特医奶粉”对产品中蛋白质、脂肪、乳糖、矿物质、维生素等成分的添加量及种类有严格限定,是一种对母乳成分的模拟,可以满足对应阶段儿童的营养需求。
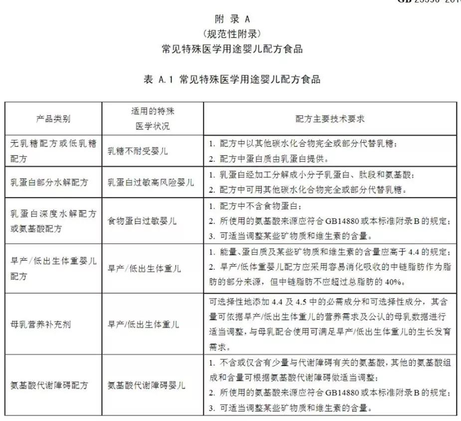
其中,“特医奶粉”的全称是“特殊医学用途婴儿配方食品”,目的是通过食品技术调整奶粉的成分,来满足患有特殊疾病或是特定医疗状况宝宝的营养需求。
《食品安全国家标准 特殊医学用途婴儿配方食品通则》(GB 25596-2010),目前常见的特殊医学用途婴儿配方食品包括这些:

从这个角度来讲,一定要经过医生诊断后,确定宝宝需要,再去购买“特医奶粉”。
2 “固体饮料”无法替代“特医奶粉”
与配方奶粉、特医食品相比,含乳固体饮料对营养成分的限量比较宽泛,仅对蛋白质含量做了基本要求。

也就是说,“固体饮料”在营养素的种类和含量上都与婴幼儿配方奶粉相距甚远,它连奶粉都算不上,更别提婴幼儿配方奶粉了。
因此,原则上来讲,我们不建议3岁以下的孩子喝“固体饮料”!
3 如何判断“特医奶粉”的真伪
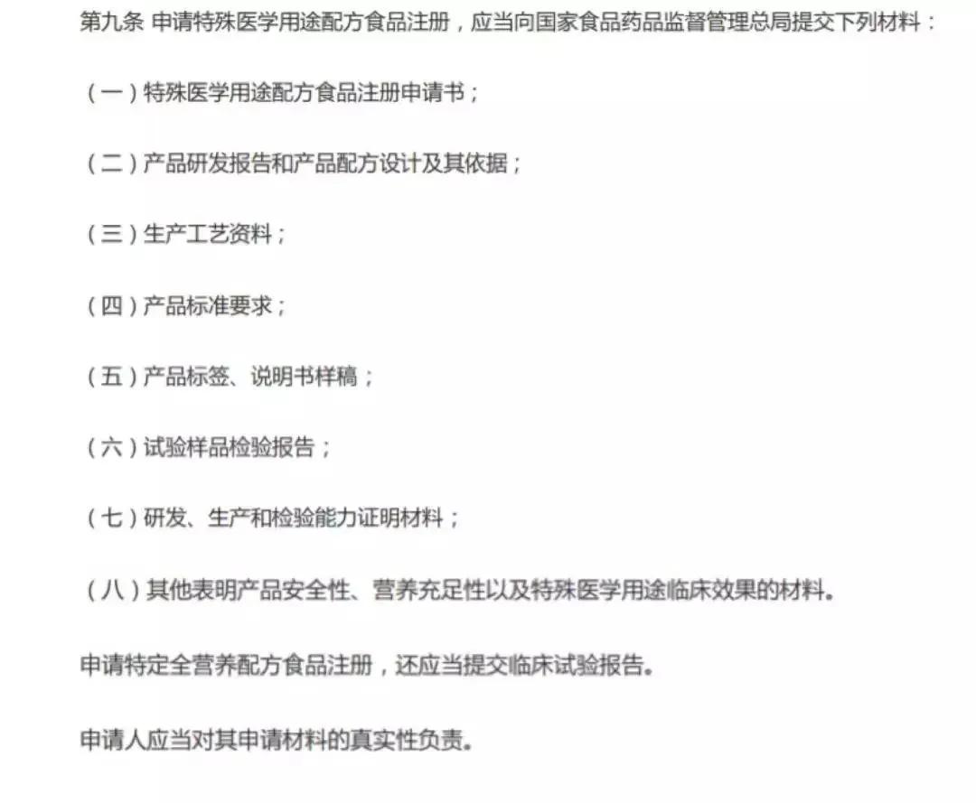
按照国家食品安全法的规定,“特医奶粉”的生产厂家除了生产和经营许可外,还必须通过食药监管部门的特殊医学用途配方食品注册审批,才能展开生产、售卖。
注册审批需要提供研发报告、研发、生产和检验能力证明材料、临床效果试验等 9 项材料,审核非常严格。

也就是说,所有获得审批的“特医奶粉”都是经过国家把关的!
基于这种“注册制”,家长买到“特医奶粉”时,完全可以登录特殊食品信息查询平台(http://tsspxx.gsxt.gov.cn/tyyp/tyindex.xhtml),输入产品名称就可以得知这款产品是否属于国家批准的“特医奶粉”。

能查询到的,才是我国认可的正规奶粉!
新闻中的这款产品,早在19年7月就被人秘日报曝光过,该公司并无特殊医学用途婴儿配方奶粉生产资质,且该公司曾于今年5月起四次下达不合格食品召回通知!
事实上,截止目前,我国已注册批准的特殊医学用途配方奶粉只有 32 款,除了这 32 款产品外,市面上所有其他“特医奶粉”,你都可以认为是假的!
育学园特意将这32款“特医奶粉”整理为一个清单,如下图:

家长需要购买“特医奶粉”时,可对照这个清单,以免上当!
03新闻中的“大头娃娃”,还有救吗?
常见导致“大头娃娃”的疾病有两种:佝偻病和脑积水。
此次新闻中的孩子,是佝偻病。
另外,佝偻病的表现不仅仅是方颅(即“大头娃娃”),还会有肋骨外翻、颅骨软化、漏斗胸、O型腿或X型腿等表现。
佝偻病全称是维生素D缺乏性佝偻病,也就是说,佝偻病的发生是缺乏维生素D导致的。
因此,佝偻病主要还是靠营养补充治疗:
- 补维生素D
根据《中国居民膳食指南(2016)》指出:1岁以内的宝宝,每天需要补充400国际单位的维生素D;大于1岁的宝宝,则需要补充600国际单位。
除此之外,佝偻病孩子孩子在强调维生素D补充的同时,每日给予500mg钙质(包括含钙饮食)。
- 提供足够的户外活动。
因此,对于这个问题,我们可以肯定地说:能救!家长们也不要因为这个新闻而过于担心和焦虑。
小编说
我国存在着大量的新闻中这样的家长。
他们可能生活、工作在小县城,育儿知识的来源有限,再加上各种谣言和不良商家的过度宣传,使得他们的育儿过程显得尤为“艰难”。
而这,也正是育学园一直以来坚持“科学育儿”、坚持科普育儿知识的初心。
对于这次新闻中的家长,我们也希望大家能够给予一定的理解,当一颗拳拳爱子之心被欺骗、被伤害,相信他们比谁都难过自责。
让家长掌握育儿知识,学会甄别市场上纷乱的信息,甚至能够帮助他人,这是小编写这篇文章的初心,也是对所有家长的一点小小期待。
转发给更多人,和孩子一起长大,从来不是一句空话!