: 英国希思罗经奥地利哥维也纳,转机回国内上海的航线,是较为常见的航线之一。近期为归国的友友们整理了改航线的回国攻略。行前准备部分️参考英国回国行前准备篇
目录
维也纳航线具体情况
维也纳核酸检测最新政策
值机前准备工作
值机部分
维也纳转机部分
一些碎碎念

️【维也纳航线具体情况】
经过同学们的经验总结,浅析一下高性价比的维也纳归国航线的具体情况:
优:
⭕️转机时间适中,不需要过夜
⭕️价格相比其他航空公司会稍微便宜一些
劣:
❗️加行李额以及超重费用较高
❗️免税店可以逛的东西很少
❗️中转机场餐厅数量有限4-5家
✈️航线信息
目前,维也纳的回国航线有两班,分别为国航CA842和奥地利航空OS075。
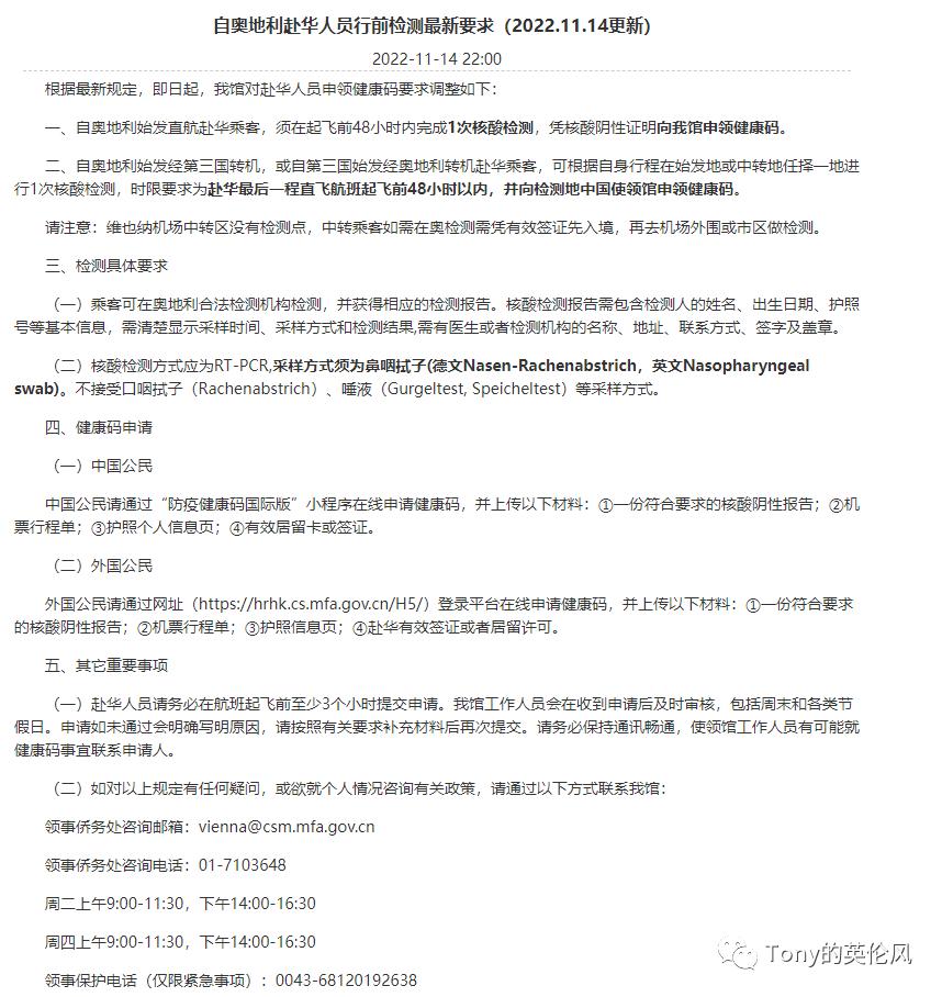
【截止2022 Nov 十一月 · 维也纳核酸检测最新政策】
官网链接:http://at.china-embassy.gov.cn/xwdt/202211/t20221115_10975443.htm

政策解读:
✨取消双核酸规定改为一次单核酸,不再需要中转进行核酸检测
✨核酸检测方式为鼻咽拭子不可以是唾液及口水核酸检测
✨奥地利始发人员请提供:①一份符合要求的核酸阴性报告;②机票行程单;③护照信息页;④有效居留卡或者签证。
【值机前】
- 核酸检测:可参考 核酸检测机构方案以及如何完成核酸检测! (需要携带护照进行核酸检测,部分机构需要BRP,一切以机构要求为准)
- 可通过设计的 计算自己的核酸检测 的工具来计算自己核酸检测的时间
- 拿到核酸检测报告➡️开始申请绿码 (具体需要的材料可以参考 行前准备须知 来进行材料的准备以及绿码的申请)。
- 选座:在官网进行提前选也可值机时候选。因为后半程需要提前填写海关黑码,需要使用座位号信息,所以建议提前选择后半段座位也可以在值机时选择。黑码填写可参考黑码指南。
【值机进行时】
- 提前3小时左右抵达 希斯罗T2航站楼 值机。
- 检查 护照 和 绿码 ,➡️进行行李托运,超重收费300镑,加行李额是400镑左右❗️
- 得知9点的航班会相对较好一些:
因在中转国待的时间更短
- 登机时会检查 绿码 和 机票 ;
【到达维也纳-转机】
- 联程票 无需入境, 非联程票 由于行李不直挂, 需要入境办理行李托运 。
2. 抵达中转机场后➡️可以提前填写海关黑码。
- 具体的填写方式 可以参考黑码攻略
- 注意座位号填第二程座位号❗️
3. 完成上述操作后,拿着 绿码 和 海关黑码 以及 机票 完成登机,起飞前看完 绿码 和 黑码 后再机票上打上 蓝色标记 进行注明。
黑码填写:(打开海关旅客指尖服务小程序)

海关旅客指尖服务,,,
海关黑码

小程序
i. 选择健康申报/ 修改健康申报
ii. 出入境类型为入境
iii. 个人信息以及航班信息按照自己的航班信息以及护照信息等如实填写
iv. 过去14日内旅居城市填写你所在的城市(如果是维也纳始发填写维也纳地址,如果英国始发填写英国地址,这一点如果有疑问就一律填写维也纳,不影响最终结果)
v. 其他选项除是否乘商用交通工具、是否接种新冠疫苗和是否完全接种新冠疫苗选是,其余都选否!
vi. 提交之后秒下黑码(所以黑码可以登机前在进行申请因为有效期是24h,所以不用太着急填写黑码)
11. 升舱问题:中途可以在中转柜台询问是否可以升舱,升舱价格为7000 RMB左右(以欧元结算,可以刷卡)
✨补充:
- 餐饮店和免税店可以逛的比较少,可以合理安排好自己的时间;
- 机场有免费WiFi:连接成功➡️打开一个网页➡️如中途断开再打开一次浏览器重新点击即可。
【的一些碎碎念】
✨维也纳与哥本哈根类似,全程只有一张登机牌无需在中转地兑换新的登机牌,无需按键和行李托运等操作。
✨第二程登机牌按照票价进行先后顺序登机。如果公务餐还有名额的话可以加钱进行升舱,原价购买公务舱是7-8w左右,但是经济舱是5.6w左右,升舱需要7000 RMB,算下来还是比较划算的。
✨维也纳是目前还算性价比比较高的航线之一,的很多真实经验提供自先前经改航线回国的朋友,感谢她提供的大量资料,希望这些资料可以帮到有需要的友友们。祝大家回国一切顺利!
喜欢本文的朋友欢迎点赞、收藏、打赏或者点一个在看,分享该内容给更多朋友,你们的支持是我坚持写下去的动力,感谢大家的支持!
-End-
作者 | Tony
欢迎星标Tony的英伦风,不错过重要新闻和资讯