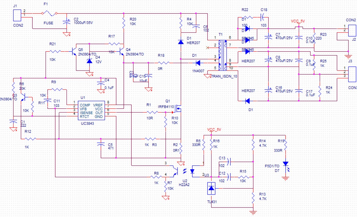
上回咱们说到维修开关电源时,开关电源电压环稳压原理。这期说说开关电源芯片的供电,损坏现象,如何维修。电源芯片有两路电压,一路是启动电压,一路是辅助供电电压,在上电的一瞬间,直流300V通过启动电阻对c3电容充电,为了电源待机功耗,启动电流特别小,约1ma左右,当充电电压超过16V时,电源芯片启动,8脚输出参考电压,4脚产生锯齿波,6脚输出PWM脉冲信号,变压器储能,在脉冲关闭后,变压器内部产生反电动势,次级输出电压,变压器有一个辅助绕组也产生电压通过二极管整流c电容滤波给芯片7脚电压,一个周期结束,进行下一个周期。

d1二极管负责把变压器的输出的脉冲电压整流成直流电压,串接在回路的电阻r18为了降低输出直流电压的波动性,通过c3电容滤波,给芯片一个稳定的工作电压,此处整流二极管和限流电阻R18选型取值要注意,在电源短路时要靠把此处电压拉低,较小到10V以下,这样开关电源就会进入反复启动状态,俗称打嗝状态,这样就不会产生大电流高电压,损坏电子元器件,当负载短路移除,电源又可以启动工作。
在维修开关电源时,常见到打嗝现象,如果温度一高就可以启动,早上开机温度低,就不能启动,这是最常见的一种故障,基本所有开关电源到一定时间都会损坏,故障原因是,c3电容长时间工作,反复充电,因为电容有内阻,会产生轻微热量,损耗电容内部电解液,内阻继续增大,当内部没有电解液时,电容已经没有充电特性了,变成一个电阻了,这个时候电源就会起不来。因为没有启动电压,7脚电压一直不会超过16V,造成电源不能启动,或者电源启动后c电容不能维持一个周期的电压,就会进入打嗝模式。遇到这种问题,直接更换c3电容就可以解决,更换后一定要用电桥测试输出滤波电容,容量是否在误差范围之内,电容在工作一定时间后,容量都会下降,即使可以工作,也是用不了多长时间。
注意,上面电路图是低压48V输入的,所有电路参数都和220v的有所差异。
本人多年单片机软件硬件开发经验和电路维修经验,学电路,加关注,让你学习不迷路,您的点赞是我分享经验的最大动力,有问题请留言探讨。