已是仲夏
气温不断升高
饱受了雨水滋润的野生蘑菇疯狂生长
误食野生毒蘑菇中毒进入重点防控期!
许多品种的野生蘑菇都含有
足以致人死亡的剧毒!

误采误食毒蘑菇导致中毒的事件
屡见报端

解药? 不存在的!

毒蘑菇致命的高发季

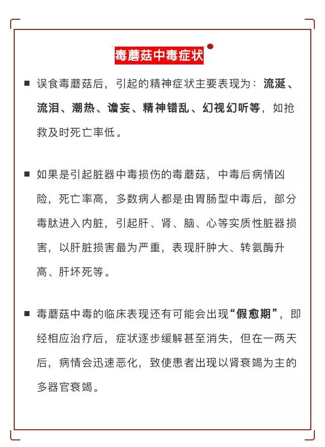
毒蘑菇中毒
常常危及生命,是造成食源性疾病死亡的主要原因。

6-10月是我省野生菌生长的旺盛期
"
市场监管部门温馨提示:
为了生命安全,千万不要采摘、食用野生蘑菇,不买卖不明品种、不明来源野生蘑菇,确保不发生食用野生毒蘑菇中毒事故。
"
老百姓能分辨毒蘑菇吗?
答案是否定的!
因为毒蘑菇种类繁多,
其鉴定需要丰富的专业生物分类学知识,
即使有采摘食用习惯的人员也很难识别。

先来了解下常见的毒蘑菇
一起看看下面的图片见识一下吧~
60种常见的毒蘑菇
↓↓↓
(点击查看大图)

“漂亮蘑菇不能吃”
“颜色鲜艳的有毒”
......
下面这些流传甚广的毒蘑菇辨别方法
是否你也曾听说过
但实际上,这些方法并不靠谱!!!
错误1“鲜艳的毒蘑菇有毒,颜色普通的蘑菇没毒。”
错!根据颜色与形状不能简单区别蘑菇是否有毒,比如褶孔牛肝菌是颜色鲜艳的食用菌,而灰白色的灰花纹鹅膏是毒蘑菇。
错误2“长在潮湿处或家禽粪便上的蘑菇有毒,长在松树下等清洁地方的蘑菇无毒。”
错!干净的树下一样可以长毒蘑菇,比如鹅膏、口蘑、红菇中一些有毒种类也可以生在松林中。
错误3“毒蘑菇跟银器、生姜、大米、生葱一起煮,液体变黑有毒,颜色不变则无毒。”
错!“银针验毒”是小说和电视情节,可以验砷化物(比如*霜砒**)、硫化物,但蘑菇毒素多为生物碱,不能与银器发生化学反应,不能产生颜色变化。
错误4“有分泌物或受伤变色的蘑菇有毒。”
错!有不少毒蘑菇受伤后,不分泌乳汁,也不变色。而有的食用菌,比如多汁乳菇,可以分泌液体并变色。
错误5“被虫叮咬过的蘑菇没有毒。”
错!许多剧毒的鹅膏成熟后同样会生蛆、生虫。
错误6“表面粗糙、突起,菌柄有环或有菌托的是有毒的。”
错!许多毒蘑菇看起来很普通,比如剧毒的毒粉褶蕈。
错误7“毒蘑菇水一泡就变浑,无毒的泡在水里是清澈的。”
错!变浑是因为蘑菇含有浆液,既可能是有毒的,也可以是无毒的。很多毒蘑菇泡水也不会变浑。
错误8“毒蘑菇有土豆或萝卜味,无毒蘑菇为苦杏或水果味。”
错!蘑菇的气味不仅和品种有关,也和生长的环境有关,毒蘑菇和无毒蘑菇的气味无法分辨。
错误9“毒蘑菇做熟就没有毒了。”
错!毒蘑菇毒素毒性稳定且耐热,一般烹调方法根本无法破坏,加入其它的作料,比如大蒜、生姜等,也不能破坏毒素。
错误10“我以前年年在这棵树上采蘑菇都没有毒。”
错!曾经有一家四口人全部被毒蘑菇毒死,就因为他们年年在同一棵树采同一种蘑菇,从来没有出现问题,但是偏偏有一年可能受环境变化的影响,出现了毒素,造成惨剧。
(以上问题答疑来源于国家食品安全风险评估中心)

消费者在家食用或在外就餐误食野生蘑菇后出现疑似中毒或中毒症状,要尽早采用催吐、洗胃、导泻、灌肠等方法,迅速排除毒素,同时尽快到医疗机构接受治疗,并保留病历和化验报告等相关资料。消费者在餐饮单位用餐后要索取发票等消费凭证,出现消费纠纷时可作为维权依据。一旦发生疑似食物中毒事件,餐饮单位应第一时间将中毒者送医救治,并及时上报辖区市场监管部门,配合做好事故的调查处置工作。
为减少“误食”毒蘑菇
而发生的中毒事件
再次提醒
▼

对消费者的提示
消费者不要随意采食和购买野生蘑菇。鉴别野生蘑菇是否有毒,目前没有简单易行的鉴别方法。预防野生蘑菇中毒的根本办法就是不要采食,以免发生意外,危害身体健康甚至生命安全。有食用野生蘑菇习惯的消费者,不要轻信民间或网传的一些没有科学依据的毒蘑菇鉴别方法,不采食野生蘑菇或来源不明的蘑菇,也不要购买个人采摘售卖的蘑菇。对于市场上售卖的野生蘑菇,也不能放松警惕,尤其是没吃过或不认识的野生蘑菇,千万不要轻易购买食用。

对餐饮服务单位的提示
各类餐饮单位、食堂等要做到不采摘、不加工、不经营野生蘑菇。要严格落实企业主体责任,严把原料采购关、验收关,确保进货渠道正规,原料进货查验记录;严禁采摘、采购野生蘑菇,严禁使用野生蘑菇作为食品原料;对可食用的蘑菇要严格挑选,避免有毒有害物质混入其中。
“
各级市场监管部门将继续加大对辖区餐饮服务单位,尤其是农家乐、小吃店、集体用餐食堂等的日常监督检查力度,加强对容易发生食品安全问题的野蘑菇、野菜、发芽土豆等重点食品的监管,并加强食品安全风险预警和科普宣传,严防食品安全事件的发生。
”
坚决不采不购不食 野生菌菇类食品 !
坚决不采不购不食 野生菌菇类食品 !!
坚决
不采
不购
不食
野生菌菇类食品
!!!

来源:生活看温州
编辑:小灰灰
责编:谷璋彤
主编:钱中彪
审核:陈泰涨
监制:陈亦全 吕呈力
总监制:陈振仕
