
快团团发展了有2年多了,这两年以来出现了非常多的优质团长,同样也出现了很多垃圾团长,这些垃圾团长就像毒瘤一样驱赶不尽。

优质的团长比如西拉团,趣趣团,时刻团,糯米团,魔都P妈,海涛优选,灰妈,等。
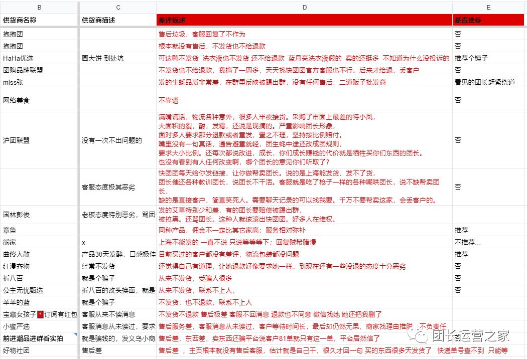
垃圾的团长比如某抱团,某熊团!

(不靠谱的供货团长皆由广大热心群众反馈汇总)
遇到这些垃圾团长一定要绕道而行,不然踩了坑还没地方去说理去!所以帮卖的时候大家一定要擦亮眼睛,切不可盲目的去进行帮卖操作。帮卖不小心,退款两行泪啊。
如果你对母婴,童装,图书绘本,美妆等感兴趣的话,可以试一试下方这些大团长。他们不一定是全国最厉害的,但是带货数据还是相当不错的。
下面的几个大团长近期的带货数据相当亮眼:
1.时刻团的简介
15万团成员,已发佣金:921万元,累计销量:90万件
时刻团是5年的专业零售公司,DSN,中通投资公司
多流通品牌授权专业选品、控价,售后体系,有自控仓库,与多家品牌直接合作、与专业的供应链公司合作,到实地产品溯源,大部分团品做到无痕发货

2.天马会员品质团简介
累计销量:1493万件 ,团成员34万人,销售总额:1.36亿元
天马会员的创始人老周是江苏南通人,毕业于南京师范大学计算机专业,在苏州和深圳有公司。从事母婴电商14年,我们的产品涵盖品牌玩具,母婴用品,食品,宝宝绘本,宝宝辅食,服装,护肤化妆品,日用百货,自有仓库5000平,大部分商品48小时内发货,全部无痕发货,售后有保障。我们开团的每件产品都是亲测过的已经为您提前把好关,我们只卖高品质,高性价比的商品,您可以放心帮卖。宁缺毋滥,即日起每个月帮卖金额不足1000元的将逐步取消帮卖,成员人数低于500人的不开通帮卖,要把精力更好的服务优质团长

3.臻选团优品供应链简介
帮卖团长:10万人,团成员:18万人,已发佣金:2462万元,累计销量:332万件
帮卖满300单以上的联系素材号,给你拉售后群多人同时帮您解决。每天群里都会发实拍,促进各位团长更容易出单!

4.Seare西啦团简介
帮卖团长:8万,团成员:22万人,已发佣金:3504万元
我是来自上海的团长-Seare·西啦团
公司坐标浦东高桥
一个双子座的二胎麻麻~
热爱生活中的一切~旅行动、美食点点滴滴..
感谢拥有你们的加入
客服在线时间: 9:00-22:30
帮卖门槛成员800,跟团500。每月未帮卖金额超过5000,会自动筛选解除帮卖

5.章鱼优选-三餐之选简介
已发佣金:695万元,累计销量:81万:,销售总额:4016元
章鱼优选,团长们的哆啦A梦

6.社区生活圈简介
帮卖团长:2万人,团成员:8万人
非常感谢每一位帮卖团长和客户对[社区生活圈]的信任,我们是一个集衣、食、住、行、教、娱全品类购物平台,给社区客户带来互动、高效、精准的购物体验目前上海排名Top10,全国排名TOP50。

7.小象团简介
团成员:22万人,累计销量:668万件
坐标福建省厦门市,多年母婴电商背景,自有2400平母婴产品仓库,主营母婴零售及批发业务,自有专业团队,合作持有200个品牌产品,近万个sku,每天都有好品开团,佣金高,售后好,服务型团长。

8.女神都爱买买买简介
帮卖团长:7万人,团成员:15万人,已发佣金:1855万元
我们只合作优质一线品牌方和总代。极致性价比,是指花钱买到更好而不是少花钱买不够好的
不是小打小闹的玩票是正规合法公司化的集团商贸公司具有专业法务部门,财务部门,商务采购部门客服部门和运营部门。
所有产品必须正品,必须手续齐全出现任何问题,无论是产品还是纠纷我们都会有专业的律师团队进行沟通。

9.高高团的简介
暂无团成员,销量等相关数据
淘宝母婴老店,分享优质母婴生活好物

10.阿木木优品简介
帮卖团长:7万人,累计销量:614万件,团成员:12万人,销售总额:1.11亿元,已发佣金:2780万元
我们有楼上楼下三层楼接近1000平的仓库!95%产品都是我们严选后通过我们仓库为您发出你们负责卖货!我们负责售后!当天售后!当天处理!

快团团大团长资源主要涵盖服装、配饰、家居、母婴、童装,图书/童书绘本,教辅,视频、美容、数码、文体、虚拟、效劳、保险。
如果你需要更多更全的社区团购大团长资源,可以下方浏览看看。部分快团团团长资源可能会过期,如果遇到有过期资源申请不了还请在“团长运营之家”私信我!其他需求可填表!

往期文章推荐:
快团团排名前100名最新团长名单
快团团团长有600万了?今天咱们来扒一扒到底有多少真实团长
干货!快团团团长如何利用“海盗模型”进行引流、成交、裂变传播?
快团团“涨粉”服务开启,帮助有实力但入行较晚的帮卖找到合适的供货大团长!
快团团上团长供货/找货,供货商帮卖团长需求对接“干货”整理
社区团购黑马“快团团”上如何对接大团长,新手团长如何对接供货商?
快团团母婴大团长top50更新版,数千位帮卖团长都觉得挺好用的!
注意!新手帮卖团长千万别胡乱跟团这些快团团大团长?
快团团如何更快开团?新手团长不会的看过来!
快团团流量神器升级,已助力1w+团长拉新促活!
快团团新手团长开团补贴100元,错过拍大腿!
帮卖请查收!快团团童书绘本团大团长资源最新更新版!
快团团大团长排行榜出炉啦,在2000+团长里面任意挑选自己想要的资源!
这些快团团大团长有了点成绩就飘了?帮卖团长们太难了!
快团团大团长帮卖团长如何快速引流?这些小技巧你得会!
定期更新top100官方大团长!口碑帮卖更放心!
魔都P妈、海淘优选如何帮卖?新手团长不配吗?
快团供货商(团)红黑榜单,小区团长帮卖避坑/种草指南!
快团团新手团长注意,有部分大团长是黑榜不能进行帮卖!
原来牛人团长都是这么带货的?怪不得我卖不动
不懂社群运营?真心劝你别干团长了
快团团帮卖即将升级!对等级低的团长来说是一个噩耗啊

“团长运营之家”是专为团长服务的公号平台,免费提供各种运营干货,免费提供避坑指南,希望更多的团长在此能有所收获,点赞收藏加关注,下次再找不迷路!