
译者:周星楠(广州医科大学附属第三医院)
审校:陈继明(南京医科大学常州临床医学院妇产科学教研室;南京医科大学附属常州第二人民医院妇产科
摘要
目的:描述NIFH现有的调查和管理,重点描述可治疗的或导致复发的病因。
结局:对于产前诊断的NIFH提供更好的咨询和管理。
证据:于2017年检索在PubMed,MEDLINE, CINAHL, 和The Cochrane Library发表的文献,检索关键词为non-immune hydrops fetalis, fetal hydrops,
fetal therapy, fetal metabolism。纳入的文献包括系统综述,随机对照研究(randomized control trial,RCT)或临床对照试验,观察性研究,以及重要的病例报道,以及从以上文献的参考文献中找出的文献。不限制文献的发表日期或语言。常规更新检索并将2017年9月前的更新并入指南。未发表的文献来自检索健康技术评估网站和健康技术评估相关机构,临床实践指南收集,临床试验登记和国家及国际医学专业协会。
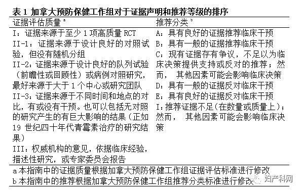
确认:本指南中的证据质量根据加拿大预防保健工作组报告中的标准进行评定。
建议:
1. 所有胎儿水肿患者均应转诊至三级医院进行评估。妊娠18周以后产前治疗可以改善的情况,应紧急治疗,以达到延长孕周,改善胎儿或新生儿预后(II-2A)。
2. 所有NIFH,如果有条件,均应通过阵列比较基因组杂交(微阵列)分子检测技术做胎儿染色体分析(II-2A)。
3. 影像学检查应包括全面的产科超声检查(包括多普勒胎儿动脉和静脉检查)以及胎儿心脏彩超(II-2A)。
4. 所有不明原因胎儿水肿都应查母胎感染,其中高危种族女性还应该筛查α地中海贫血(II-2A)。
5. 对于所有孕16周以后的水肿胎儿,为了评估胎儿贫血风险,都应行多普勒大脑中动脉血流峰速检查。对于可疑胎儿贫血病例,应及时取得胎儿血液样本并行宫内输血(II-2A)。
6.所有不明原因胎儿水肿病例都应转诊至具备医学遗传学咨询服务的中心。对于所有不明原因非免疫性水肿新生儿,均应由医学遗传学家行出生后评估(II-2A)。
7.对于产前没有诊断明确的所有胎儿或新生儿死亡病例,强烈推荐尸检(II-2A)。
临床变化
1. 所有NIFH病例均应采用aCGH(微阵列)分子检测行胎儿染色体分析。
2.对于产前没有诊断明确的所有胎儿或新生儿死亡病例,或终止妊娠的病例,强烈推荐尸检。
关键信息
1. 所有胎儿水肿患者均应立即转诊至三级医院进行评估。
2. 妊娠18周以后产前治疗可以改善的情况,应紧急治疗。
3. 为了评估胎儿贫血风险,所有胎儿水肿病例都应行多普勒大脑中动脉血流峰速检查。

前言
胎儿水肿定义为至少两个不同胎儿间隙的异常液体聚积,提示体内水过多,常表现为组织及浆膜腔细胞外液的聚积[1,2]。临床常表现为皮下水肿,伴有大于等于2个浆膜腔积液,包括心包积液、胸腔积液和腹水。羊水过多或胎盘增厚(>6 cm)也为常见相关表现。当液体聚积局限于一个腔隙,例如单发腹水或胸水,应根据累及的部位进行描述,这样可能对缩小鉴别诊断范围有帮助。胎儿水肿的三个主要机制是宫内贫血,宫内心衰和低蛋白血症。除了这三个基本机制,胎儿水肿还可以由许多可以干扰胎儿胎盘循环的结构异常造成。染色体异常(非整倍体,基因缺失,基因重复)和骨骼发育不良也可能通过不同的机制和胎儿水肿相关[1,2]。
胎儿水肿预后不良,然而,一些病因可以通过宫内治疗从而可能带来好的预后。为了找到越来越多的病因,需要在寻找病因中做到全面而系统,尤其是可以治疗的或复发的情况。本指南的目的是为NIFH的调查和管理制定标准化流程,着重于少见的可以治疗的病因或可能复发的病因(表1)。

胎儿免疫性和非免疫性水肿
免疫性水肿
胎儿细胞中的父源性抗原对于母亲来说是外来抗原,当孕妇对于父源性抗原发生免疫反应,就会发生母体红细胞同种免疫[3]。母体抗体可能通过胎盘,与胎儿红细胞表面抗原结合,造成溶血、胎儿水肿和胎儿死亡。这种情况的预后在过去几十年得到显著改善,原因是产前和产后应用Rh免疫球蛋白、产前无创胎儿颅脑多普勒监测以及宫内输血等干预措施。本指南不具体描述该疾病的全面情况和管理策略 [3,4]。
非免疫性水肿
NIFH是指没有母体循环红细胞抗体情况下的胎儿水肿[5]。目前为预防红细胞同种免疫广泛采用免疫预防,并为免疫性胎儿水肿广泛采用宫内输血,非免疫性原因占造成胎儿水肿原因至少85%[6]。已报道的发生率大约为3/1000次生产,然而,在妊娠前三个月以及第三到六个月,超声发现的发生率要高得多,原因是较高的胎儿死亡率[7]。
妊娠前三月的胎儿水肿和水囊状淋巴管瘤
胎儿水肿的迹象可以在妊娠前三月就出现。这常和胎儿颈后透明带增厚和/或水囊状淋巴管瘤有关[8,9],它是一个分隔的囊状结构,常位于枕颈部,有时位于腋下。对于伴或不伴胎儿水肿的胎儿颈后透明带增厚和水囊状淋巴管瘤的评估,有别于NIFH,本指南对其不予讨论。详情请见SOGC相关指南[10–13]。
双胎妊娠情况不同
在双胎妊娠之一或双胎中,NIFH可能有不同病因,尤其在单绒毛膜双胎中,因为存在双胎输血综合征的可能。关于双胎输血综合征的评估和管理,以及双胎特有的其他并发症可以参照以下综述[13–18]。
病因
尽管做了大量的调查,仍有15%到25%的NIFH仍找不到病因[1,6,19–23]。能够导致非免疫胎儿水肿的情况不断增加。最近,一项系统综述分析了225篇相关文章,包括5437例NIFH病例[24]。所有的病例均被分类为以下某一项诊断类别:心血管系统(21.7%),血液系统(10.4%),染色体(13.4%),综合征(4.4%),淋巴发育不良(5.7%),先天性代谢缺陷(1.1%),感染(6.7%),胸部疾病(6.0%),泌尿道结构异常(2.3%), 胸外肿瘤(0.7%),双胎输血综合征或胎盘(5.6%),胃肠道(0.5%), 混合因素的(3.7%)和不明原因的 (17.8%)。具体见表2。

染色体异常
染色体异常是25%到70%NIFH的病因[25]。当发现胎儿水肿的孕周较早或查到胎儿结构异常时,胎儿非整倍体风险增高[5,26]。所有胎儿水肿病例均应行胎儿染色体分析。阵列比较基因组杂交微阵列检测是调查所有NIFH病因的优选方法,因为国家儿童健康和人类发展中心微阵列研究显示,7%的基因型正常但有胎儿先天异常的病例中,可以发现亚微观层面(致病的)拷贝数变异(比标准细胞遗传学研究可以看到的更小)[27,28]。染色体分析可以用羊水、绒毛穿刺或出生后进行。
建议:
所有NIFH,如果有条件,均应通过阵列比较基因组杂交(微阵列)分子检测技术做胎儿染色体分析(II-2A)。
心脏病因
10%到20%NIFH的病因为心脏方面的异常[2,29]。不仅包括结构异常,还包括心律失常,肿瘤,感染引起的生理功能异常,炎症,梗死和动脉硬化。心脏和胸内病变造成右心房压力或容量负荷过大,似乎与胎儿水肿最相关。胎儿心脏肿瘤,心肌病以及其他心肌疾病可能通过相似的机制造成胎儿水肿。胎儿快速心率失常已被证实会造成心房压力升高,是引起胎儿水肿的心脏病因中最可能被治疗的[22]。胎儿缓慢心律失常治疗较快速心律失常困难,较少引起胎儿水肿,除非胎儿心率持续在50次/分以下。
感染性疾病
宫内感染是造成胎儿水肿的常见病因(4% 到15%),最常见的是微小病毒B19感染和继发于此的贫血[30]。胎儿弓形虫、梅毒、巨细胞病毒和水痘病毒感染也可以表现为胎儿水肿,常见表现为肝大、脾大或腹水(表2和表3)[2,31]。母胎感染的产前筛查和诊断策略详见下文。

血液疾病
NIFH中7%可以发现血液疾病。一些种族胎儿患α地中海贫血的风险升高。例如,在中国南方,孕20周以后诊断的NIFH,纯合子α地中海贫血占55.1%[32]。
先天性结构异常
NIFH病例应评估先天性结构异常,因为详细的胎儿影像学可以发现这些异常,且常表现为一系列异常,这些异常可能是可以治疗的。有报道显示原发性乳糜胸[2,33],先天性囊性腺瘤样畸形[34],各种胎儿肿瘤[35]和代谢疾病是胎儿水肿的病因[36,37]。
单基因疾病
已有报道称能影响代谢通路、血液系统疾病、骨骼发育不良、神经系统疾病、心肌病、先天性肾病、先天性淋巴水肿,以及线粒体基因突变的已知的单基因疾病可能引起复发的胎儿水肿[22]。然而,许多家庭有多于一个胎儿或新生儿水肿,却没有发现潜在的基因缺陷。一些基因可能仅在胎儿发育过程中表达,其他基因可能表现为已知的早发型儿科疾病(如戈谢病(Gaucher病),胎儿运动不能,IV型糖原累积病)[38,39]。发现单基因疾病不仅可以预测本次妊娠的预后,也可以指导同一家庭未来的妊娠的管理和筛查[22]。
最近有数据显示,代谢性疾病可能是某些不明原因NIFH的病因。溶酶体类疾病是和NIFH最相关的一类。胎儿水肿在以下疾病中是相对常见的表现,如VII型黏多糖贮积症[40],婴儿型半乳糖苷唾液酸贮积症[41],2型戈谢病和婴儿型游离唾液酸贮积症。还有至少15种其他代谢异常可能导致NIFH[37,42]: GM1神经节苷脂贮积症, A型Niemann-Pick病, C型Niemann-Pick病, MPS I, MPS IVA, 粘多糖症 II, 涎酸酵素缺乏症, 多发性硫脂酶缺乏症,Farber病,Wolman病,包涵体细胞病,IV型糖原贮积症[39],转醛酶缺乏症[43],Pearson综合征 (线粒体疾病), 和先天性糖基化异常。一些疾病特异的酶检测可以在培养的羊水细胞中进行,或在羊水上层清液中行特异代谢物检测[38,44–47]。
诊断或排除一个代谢疾病是否为NIFH的病因非常重要,因为这些单基因疾病有25%的复发风险,且诊断明确可以在未来妊娠中及早行产前诊断。产前诊断这些疾病也有利于产后管理。尽管已有全面的调查,之前的报道仍得出这样的结论,至少28%的NIFH无法解释其病因[2]; 一项最近的系统综述发现,17.8%的病例病因不明[24]。一旦通过尸检或临床评估明确了基因型,用额外的工具来辅助调查是可以的,如二代测序或生化检查。
产前管理
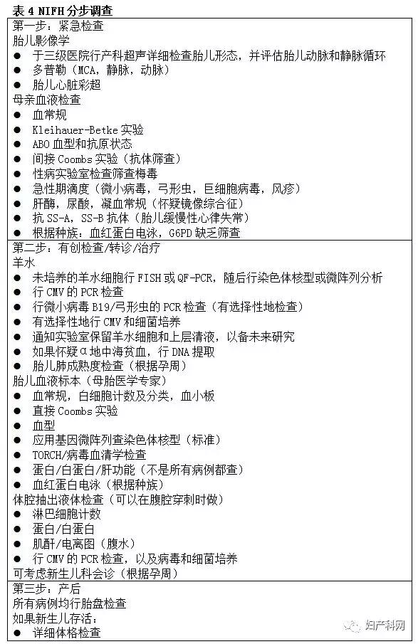
胎儿水肿必须立即转诊至母胎医学专家行快速评估,因为有些情况是需要紧急行产前处理,尤其是孕周在16到18周之间。产科分针取决于孕周、病因和严重程度。超声检查包括脐动脉和大脑中动脉多普勒,这些检查可以引导挽救生命的治疗,如宫内输血、胎儿心脏复律或行分流放置术。表4列出了所有胎儿水肿要行的基础病因调查。无需等待所有检查结果,及时转诊、行诊断性操作或治疗。


专家简介

陈继明
陈继明,男,副主任医师,医学博士,硕士研究生导师。现任南京医科大学常州临床医学院妇产科学教研室主任,南京医科大学附属常州第二人民医院妇科病区主任。主要专业特长为妇科内分泌疾病及妇科良恶性肿瘤的微创治疗,擅长单孔腹腔镜手术(LESS)及自然通道"无疤痕"腹腔镜手术(NOTES)。熟练掌握单孔腹腔镜下妇科良恶性肿瘤手术,并将5mm mini切口单孔腹腔镜手术广泛应用于妇科疾病的诊治。单孔腹腔镜技术曾获市卫计委医学新技术引进奖一等奖,第六届中国妇产科网手术视频大赛三等奖,第六届SESGE优秀手术视频奖等。
现为“中国妇幼保健协会妇科内分泌专业委员会青年科研学组秘书”、“中国妇幼保健协会妇科内分泌专业委员会妇科内分泌与肿瘤青年学组委员”、“江苏省预防医学会妇女保健专业委员会妇科内分泌学组成员”、“中国医师协会妇产科分会妇科单孔腹腔镜技术全国科研协作组成员”、“中国中药协会女性生殖健康药物研究专业委员会委员”、“中国妇幼保健协会妇幼微创分会青年委员会全国青年委员”、“中国性科学理事会专家委员会委员”、“中国老年医学学会妇科分会青年委员会委员”、“中国医疗保健国际交流促进会妇产科分会妇产科创新技术与临床转化学组委员”、“中国中医药研究促进会中西医结合妇产与妇幼保健分会委员”、“中国整形美容协会女性生殖整复分会生殖物理整复专业学组成员”、“中国医药教育协会毕业后与继续医学教育指导委员会委员”、“中国研究型医院学会妇科肿瘤专业委员会青年委员”、“江苏省医师协会微无创医学专业委员会妇科学组委员”、“江苏省预防医学会妇女保健专业委员会女性盆底学组成员”、“常州市医学会妇产科分会第五届委员会委员兼秘书”、“常州市医师协会妇产科医师分会第二届委员会委员兼秘书”、“美国妇科腹腔镜医师协会(AAGL)会员”、“中国抗癌协会会员”、“杏霖妇科内分泌研究院学术部部长/学术审核组组长”、“杏霖妇科内分泌研究院优秀科普讲者”、“杏霖妇科内分泌研究院媒体宣传信息员”。
现为《中国计划生育与妇产科杂志》、《现代药物与临床杂志》、《国际妇产科前沿杂志》编委、《实用妇科内分泌杂志》中青年编委、《Life Research》editor;《World Journal of Gynecology & Women’s Health》associated editor;《重庆医学》、《中国性科学》、《中国肿瘤外科》、《安徽医药》等杂志特邀审稿专家。
获评"江苏省333人才工程第三层次培养对象"、“江苏省卫生拔尖人才”、“常州青年医学创新人才工程培养对象”、“2018常州市引进优秀医学博士”、“院十佳青年医务工作者”、“院十佳*党**员创新人才”、“院十佳患者信赖的医务工作者”。
参考文献
1. Machin GA. Hydrops revisited:literature review of 1414 cases published in the 1980s. Am J Med Genet1989;34:366–90.
2. Machin GA. Hydrops, cystic hygroma,hydrothorax, pericardial effusion and fetal ascites. In: Gilbert-Barness E,editor. Potter’spathology of the fetus and infant. St-Louis: Mosby; 1997.
3. Fung Kee Fung K, Eason E, Crane J, etal. Prevention of Rh alloimmunization. SOGC clinical practice guidelines, no.133, September
2003. J Obstet Gynaecol Can 2003;25.
4. Mari G, Deter RL, Carpenter RL, et al.Noninvasive diagnosis by Doppler ultrasonography of fetal anemia due tomaternal red-cell
alloimmunization. Collaborative Group forDoppler Assessment of the Blood Velocity in Anemic Fetuses. N Engl J Med2000;342:9–14.
5. Hansen T. Non immune hydrops fetalis.In: Rudolph A, Kamei R, Overby K, editors. Rudolph’s pediatrics. 21st ed.McGraw-Hill; 2003.
6. Ismail KM, Martin WL, Ghosh S, et al.Etiology and outcome of hydrops fetalis. J Matern Fetal Med 2001;10:175–81.
7. Milunsky A. Genetic disorders of thefetus: diagnosis, prevention and treatment. 5th ed. Baltimore: John HopkinsUniversity Press; 2004.
8. Kharrat R, Yamamoto M, Roume J, et al.Karyotype and outcome of fetuses diagnosed with cystic hygroma in the firsttrimester in relation to nuchal translucency thickness. Prenat Diagn2006;26:369–72.
9. Molina FS, Avgidou K, Kagan KO, et al.Cystic hygromas, nuchal edema, and nuchal translucency at 11–14 weeks of gestation.Obstet Gynecol2006;107:678–83.
10. Desilets V, Oligny LL, GeneticsCommittee of the Society of Obstetriciansand Gynaecology Canada, et al. Fetal and perinatal autopsy in prenatallydiagnosed fetal abnormalities with normal karyotype. J Obstet Gynaecol Can2011;33:1047–57.
11. Gagnon A, Wilson RD, Allen VM, et al.Evaluation of prenatally diagnosed structural congenital anomalies. J ObstetGynaecol Can
2009;31:875–81, 82–9.
12. Chitayat D, Langlois S, Wilson RD, etal. Prenatal screening for fetal aneuploidy in singleton pregnancies. J ObstetGynaecol Can 2011;33:736–50.
13. Audibert F, De Bie I, Johnson JA, etal. No. 348-Joint SOGC-CCMG guideline: update on prenatal screening for fetalaneuploidy, fetal anomalies, and adverse pregnancy outcomes. J Obstet GynaecolCan 2017;39:805–17.
14. Morin L, Lim K. Ultrasound in twinpregnancies. J Obstet Gynaecol Can 2011;33:643–56.
15. Senat MV, Deprest J, Boulvain M, etal. Endoscopic laser surgery versus serial amnioreduction for severetwin-to-twin transfusion syndrome. N Engl J Med 2004;351:136–44.
16. Yamamoto M, Ville Y. Twin-to-twintransfusion syndrome: management options and outcomes. Clin Obstet Gynecol 2005;48:973–80.
17. Chalouhi GE, Stirnemann JJ, SalomonLJ, et al. Specific complications of monochorionic twin pregnancies: twin-twintransfusion syndrome and twin reversed arterial perfusion sequence. Semin FetalNeonatal Med 2010;15:349–56.
18. Audibert F, Gagnon A, GeneticsCommittee of the Society of Obstetricians and Gynaecology Canada, et al.Prenatal screening for and diagnosis of aneuploidy in twin pregnancies. JObstet Gynaecol Can 2011;33:754–67.
19. Bellini C, Hennekam RC, Bonioli E. Adiagnostic flow chart for non-immune hydrops fetalis. Am J Med Genet A2009;149A:852–3.
20. McCoy MC, Katz VL, Gould N, et al.Non-immune hydrops after 20 weeks’ gestation: review of 10 years’ experience with suggestions for management. Obstet Gynecol1995;85:578–82.
21. Santo S, Mansour S, Thilaganathan B,et al. Prenatal diagnosis of non-immune hydrops fetalis: what do we tell theparents? Prenat Diagn 2011;31:186–95.
22. Bellini C, Donarini G, Paladini D, etal. Etiology of non-immune hydrops fetalis: an update. Am J Med Genet A2015;167A:1082–8.
23. Derderian SC, Jeanty C, Fleck SR, etal. The many faces of hydrops. J Pediatr Surg 2015;50:50–4, discussion 4.
24. Braun T, Brauer M, Fuchs I, et al.Mirror syndrome: a systematic review of fetal associated conditions, maternalpresentation and perinatal outcome. Fetal Diagn Ther 2010;27:191–203.
25. Jauniaux E, Van Maldergem L, De MunterC, et al. Nonimmune hydrops fetalis associated with genetic abnormalities.Obstet Gynecol
1990;75:568–72.
26. Has R. Non-immune hydrops fetalis inthe first trimester: a review of 30 cases. Clin Exp Obstet Gynecol 2001;28:187–90.
27. Wapner RJ, Driscoll DA, Simpson JL.Integration of microarray technology into prenatal diagnosis: counsellingissues generated during the NICHD clinical trial. Prenat Diagn 2012;32:396–400.
28. Klein JB, Baker CJ, Remington JS, etal. Current concepts of infections of the fetus and newborn infant. In:Remington JS, Klein JO, Wilson CB, Baker CJ, editors. Infectious diseases ofthe fetus and newborn infant. Philadelphia: Elsevier Saunders; 2006.
29. Knilans TK. Cardiac abnormalitiesassociated with hydrops fetalis. Semin Perinatol 1995;19:483–92.
30. de Jong EP, Walther FJ, Kroes AC, etal. Parvovirus B19 infection in pregnancy: new insights and management. PrenatDiagn 2011;31:419–25.
31. Crino JP. Ultrasound and fetaldiagnosis of perinatal infection. Clin Obstet Gynecol 1999;42:71–80, quiz 174–5.
32. Liao C, Xie XM, Li DZ. Two cases ofhomozygous alpha0-thalassemia diagnosed prenatally in pregnancies at risk forbeta-thalassemia in China. Ultrasound Obstet Gynecol 2007;29:474–5.
33. Negishi H, Yamada H, Okuyama K, et al.Outcome of non-immune hydrops fetalis and a fetus with hydrothorax and/orascites: with some trials of intrauterine treatment. J Perinat Med 1997;25:71–7.
34. Yong PJ, Von Dadelszen P, Carpara D,et al. Prediction of pediatric outcome after prenatal diagnosis and expectantantenatal management of congenital cystic adenomatoid malformation. Fetal DiagnTher2012;31:94–102.
35. Isaacs H Jr. Fetal hydrops associatedwith tumors. Am J Perinatol 2008;25:43–68.
36. Norton ME. Nonimmune hydrops fetalis.Semin Perinatol 1994;18:321–32.
37. Kooper AJ, Janssens PM, de Groot AN,et al. Lysosomal storage diseases in non-immune hydrops fetalis pregnancies. ClinChim Acta
2006;371:176–82.
38. Gort L, Granell MR, Fernandez G, etal. Fast protocol for the diagnosis of lysosomal diseases in nonimmune hydropsfetalis. Prenat Diagn 2012;32:1139–42.
39. L’Hermine-Coulomb A, Beuzen F, Bouvier R, et al. Fetaltype IV glycogen storage disease: clinical, enzymatic, and genetic data of apure muscular form with variable and early antenatal manifestations in the samefamily. Am J Med Genet A 2005;139A:118–22.
40. Venkat-Raman N, Sebire NJ, Murphy KW.Recurrent fetal hydrops due to mucopolysaccharidoses type VII. Fetal Diagn Ther2006;21:250–4.
41. Carvalho S, Martins M, Fortuna A, etal. Galactosialidosis presenting as nonimmune fetal hydrops: a case report.Prenat Diagn 2009;29:895–6.
42. Saudubray J, van den Burgh G, WalterJH, editors. Inborn metabolic diseases: diagnosis and treatment. Berlin:Springer-Verlag; 2007.
43. Valayannopoulos V, Verhoeven NM,Mention K, et al. Transaldolase deficiency: a new cause of hydrops fetalis andneonatal multi-organ
disease. J Pediatr 2006;149:713–7.
44. Burin MG, Scholz AP, Gus R, et al.Investigation of lysosomal storage diseases in nonimmune hydrops fetalis.Prenat Diagn 2004;24:653–7.
45. Stone DL, Sidransky E. Hydropsfetalis: lysosomal storage disorders in extremis. Adv Pediatr 1999;46:409–40.
46. Sheth J, Mistri M, Shah K, et al.Lysosomal storage disorders in Nonimmune Hydrops Fetalis (NIHF): an Indianexperience. JIMD Rep2017;35:47–52.
47. Whybra C, Mengel E, Russo A, et al.Lysosomal storage disorder in non-immunological hydrops fetalis (NIHF): morecommon than assumed? Report of four cases withtransient NIHF and a review of the literature. Orphanet J Rare Dis 2012;7:86
0. Venkat-Raman N, Sebire NJ, Murphy KW. Recurrent fetal hydrops due
to mucopolysaccharidoses type VII. Fetal Diagn Ther 2006;21:250–4.
41. Carvalho S, Martins M, Fortuna A, et al. Galactosialidosis presenting as
nonimmune fetal hydrops: a case report. Prenat Diagn 2009;29:895–6.
42. Saudubray J, van den Burgh G, Walter JH, editors. Inborn metabolic
diseases: diagnosis and treatment. Berlin: Springer-Verlag; 2007.
43. Valayannopoulos V, Verhoeven NM, Mention K, et al. Transaldolase
deficiency: a new cause of hydrops fetalis and neonatal multi-organ
disease. J Pediatr 2006;149:713–7.
44. Burin MG, Scholz AP, Gus R, et al. Investigation of lysosomal storage
diseases in nonimmune hydrops fetalis. Prenat Diagn 2004;24:653–7.
45. Stone DL, Sidransky E. Hydrops fetalis: lysosomal storage disorders in
extremis. Adv Pediatr 1999;46:409–40.
46. Sheth J, Mistri M, Shah K, et al. Lysosomal storage disorders in
Nonimmune Hydrops Fetalis (NIHF): an Indian experience. JIMD Rep
2017;35:47–52.
47. Whybra C, Mengel E, Russo A, et al. Lysosomal storage disorder in
non-immunological hydrops fetalis (NIHF): more common than
assumed? Report of four cases with transient NIHF and a review of the
literature. Orphanet J Rare Dis 2012;7:86.
48. Huhta JC. Guidelines for the evaluation of heart failure in the fetus with
or without hydrops. Pediatr Cardiol 2004;25:274–86.