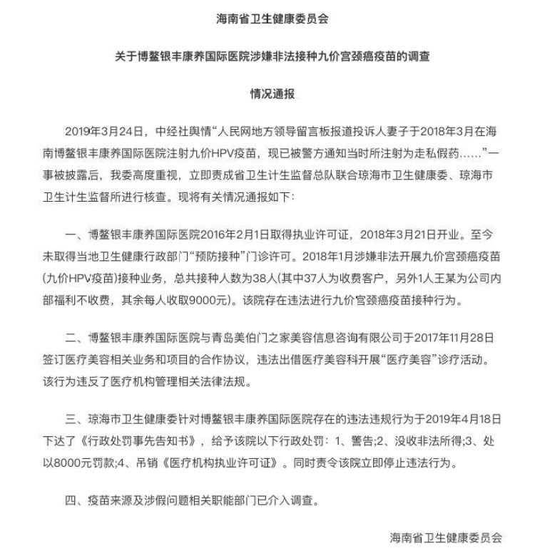
近日,海南博鳌银丰康养国际医院注射的九价宫颈癌疫苗为假疫苗,引发广泛关注。并且注射疫苗的女性中现在还有一名孕妇,其中海难的陈女士事后去当地的妇幼保健院做过检查,但是没有结果:“医院做过类似检查,抗体方面我问过了,它们就是没办法去检查是否有抗体之类的,所以现在我们也不知道去哪里检查这个东西......
受害人表示:我们焦虑的是不知道我们打的是什么,因为我们一直不知道疫苗的成分是什么,担心会不会有些潜在的危害......

如何辨别水货针?
1. 针盒正面 认准标识

2、针盒背面 看好批号
包装外盒后面底端,如香港九价HPC,这个地方就会有"HK-xxxxx"例如"HK-64239"(不同地方的编号,在香港接种的一定要是HK, 不然就是水货)。

3. 针盒侧面,看清编码日期

4.打了包装盒子拿出疫苗,疫苗的针管是透明,推针是黑色

如何鉴别优质医疗机构?
第一,有官方网址(一般浑水摸鱼的机构都来不及弄官网);
第二,是否有多家分院(具备一定规模的连锁医疗机构更值得信赖)。
接种HPV疫苗的常见问题
一、疫苗安全性怎么样?有哪些副作用?
宫颈癌HPV疫苗于2006年推出,其安全性已获得WHO的认可。目前该疫苗已获得包括我国在内的全球大部分国家食品药品监督管理局的认证,在全球160多个国家和地区上市。
目前有一些副作用比如发烧、恶心、晕眩或接种部位的皮肤症状,都是可以接受的。
二、二价、四价、九价疫苗有什么区别么?
二价疫苗
可以预防由HPV16和HPV18型病毒感染。国际研究数据显示,超过70%的宫颈癌都是由这两种病毒引起的。
二价适用于9至25岁的女性;疫苗通常分3次注射给药,共6个月,才能有效,二价疫苗是第0、1、6月给药。
四价疫苗
可以预防6、11、16、18型HPV感染。尽管HPV6和HPV11不属于宫颈癌高危型HPV病毒,但它们可以引起外阴尖锐湿疣。
四价适用于20至45岁女性;四价疫苗是第0、2、6个月给药。

九价疫苗
该疫苗是针对HPV6、11、16、18、31、33、45、52、58九种亚型,国际研究数据显示,九价疫苗能预防90%的宫颈癌。
该疫苗适用于16到26岁的女性,用于预防HPV引起的宫颈癌、外阴癌、阴道癌、肛门癌、生殖器疣、持续感染、癌前病变或不典型病变。
三、HPV疫苗通常要打几针才有效?
现在认为通常要打三针才有效。对二价疫苗是今天打一针,一个月以后打第二针,六个月以后打第三针。如果是四价的,就是今天打一针,两个月后打第二针,六个月后打第三针,佳达修-9和佳达修打的是一样的,也就是在第0、2、6个月或者第0、1、6个月打疫苗 ,要求大家在半年左右完成三次的注射。
四、接种过二价、四价,还可以接种九价吗?
接种过一种并完成了全部注射剂次后,不推荐再进行另外一种HPV疫苗的注射。
按照九价HPV疫苗说明书,如果有人接种完3剂四价HPV疫苗,还想接种九价HPV疫苗,则至少间隔12个月后才能接种,且接种剂次为3剂。

五、疫苗有效期是多久?
二价和四价疫苗上市已经超过十年,目前研究数据显示,接种人群的抗体水平依然维持在高水平,目前尚无需要强化接种的证据。
九价疫苗是在2014年上市的。在对于9-15岁及16-26岁人群的研究显示,血清抗体在疫苗接种后第5年依然维持阳性。目前也没有需要进行强化接种的证据。
六、男性可以接种吗?
目前中国批准的疫苗全部是女性用于预防宫颈癌的。
在国外,有些国家批准的四价疫苗可用于男性接种。男性接种疫苗也可以预防一些生殖器官的癌前病变,湿疣等等。
此外,男性接种有利于出现群体免疫效应,使人群中HPV病毒整体感染率下降。
特别提醒,医疗产品安全第一勿贪便宜,尤其是疫苗,以前不时发生诊所倒闭导致追诉无门的新闻,建议到大型医疗机构进行接种。