
或曰:学,何用之有?
答曰:白银一万一千八百六十九两(取纯度99.9%银,3.37元/克)
近日,华为总裁办电子邮件流出,8名天才博士的薪资曝光,其最高年薪达到200万人民币(换成白银即一万一千八百六十九两)
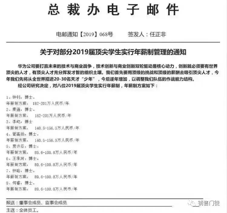
各博士年薪制方案如下
1、钟钊,博士, 年薪制方案:182-201万人民币/年
2、秦通,博士, 年薪制方案:182-201万人民币/年
3、李屹,博士, 年薪制方案:140.5-156.5万人民币/年
4、管高扬,博士,年薪制方案:140.5-156.5万人民币/年
5、贾许亚,博士,年薪制方案:89.6-100.8万入民币/年
6、王承珂,博士,年薪制方案:89.6-100.8万人民币/年
7、林晗,博士, 年薪制方案,89.6-100.8万人民币/年
8、何睿,博士, 年薪制方案:89.6-100.8万人民币/年

各天才的专业信息如下:
1,钟钊,人工智能(深度神经网络结构的自动学习),华中科技大学本科2010级,中科院自动化所博士模式识别与智能系统。
2,秦通,机器视觉SLAM,浙江大学控制系本科2011级本科,香港科技大学机器人研究所博士生,
3,李屹,计算机视觉,北京大学本科,北京大学数学科学学院应用数学系的博士生。
4,管高扬,LoT物联网,浙江大学本科竺可桢学院,浙江大学本科博士。
5,贾许亚,SDN,清华大学本科直博。
6,王承珂,终端功耗,北京大学本科,北京大学博士电子信息科学类专业。
7,林晗,大数据,中科大本科,中科大博士计算机科学与技术学院。
8,何睿,计算数学专业,中国科学院,数学与系统科学研究院计算数学所。
看了百万年薪的天才,再来看看,日薪只够吃五个包子的门徒小编是怎么评价的吧。
门徒说薪事
所谓闻道有先后,术业有专攻。达者,其年薪两百多万。不达者,吾谓之尽其生而存百万,亦可。天呼,同辈不同命,吾命何其苦耶?概择业有道,三思而定也。
术业其热者,闻者趋之若鹜,然三年五载,其热退矣,趋者如虾蟹曝于骄阳,叽叽呜呜。故择业者,当思其真趣,不随波逐流,飘摇不定。不羡春芽,不慕夏花,不妒秋菊,不嫉冬雪。处四季而泰然,居深谷而自香。
众皆凡尘,可为仙土。笃力前行,星辰当步。不可学鄙人,呆若木鸡,作吃瓜之像。
作者:销售门徒/旧说新事
