系统性红斑狼疮(systemic lupus erythema-tosus, SLE)是一种经典的系统性自身免疫病,血清中出现以抗核抗体(ANA)为代表的多种自身抗体和多系统累及是SLE的两个主要临床特征。
如何诊断SLE?这一度是个难题。患者存在多系统受累,临床表现多变,存在多种自身抗体和血清学表现,疾病异质性很强,使得SLE分类标准的制定变得格外艰难。1997年ACR标准的提出无疑是临床诊断SLE的里程碑,在临床上应用的最为广泛,不过在实践中为进一步提高诊断的敏感度,不断又有新的标准推出,如2012年SLICC诊断标准,以及最新的2019年EULAR/ACR标准。
那么老中青三代标准有什么差别?新旧标准在临床实践的初步「交锋」中又有怎样的表现?下面就让小编带大家一起了解吧。
01 1997年ACR标准

1997年ACR标准(下文简称「旧标准」)是由美国风湿病学会(American College of Rheumatology, ACR)1997年推荐的SLE分类标准(表1)。旧标准包括11项,若连续或同时出现大于等于4项,则可判断为SLE。1997年ACR标准的提出,有如*男猛**崛起*,在原有的1982年标准的基础上做出了更新,极大程度地克服了SLE诊断的困难。
*早在1971年,ARA(American Rheumatism Association, ACR的前身)就曾提出第一版SLE的分类标准初稿,在1982年进行了更新,而1997年ACR标准在此基础上主要是更新了免疫学指标的进展,因而后者可以称为是1997年ACR标准的雏形。

旧标准猛就猛在:敏感度比较高,特异度好,在临床实践中屹立20年不倒。有学者以福建医科大学附属协和医院的患者数据进行分析,得到该标准的敏感度为86.67%,特异度为95.80%。
虽然各种研究中对旧标准的敏感性报道不一,总体而言不如2012年及2019年标准*,但其优势在于——应用方便,具有更高的临床普及性。
*根据《2020年中国系统性红斑狼疮诊疗指南》,2019年EULAR/ACR,2012年SLICC,以及1997年ACR的SLE分类标准的敏感性分别为96%,97%,83%;特异性分别为93%,84%,93%。
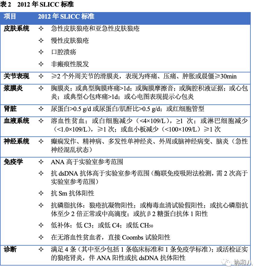
02 2012年SLICC标准
事实上,在2010年以前,美国在SLE分类标准方面占据主流地位。然而,自2010年ACR/EULAR共同推出类风湿关节炎分类标准以来,风湿病学界的许多标准都由ACR-EULAR共同发布(如风湿性多肌痛、血管炎、痛风、系统性硬化症、炎性肌病等)。2012年SLICC的SLE分类标准便开启国际多中心参与模式(随后在2019年,美国和欧洲又联合推出了2019年EULAR/ACR标准)。
那么2012年SLICC标准,作为国际社会共同的智慧结晶,相比旧标准有何独特之处呢?

SLICC标准在几个重要的角度修订了ACR标准。
首先,皮肤方面的标准包括急性和亚急性皮肤狼疮,更接近常用的皮肤型红斑狼疮的分类标准。因「蝶形红斑」这一项目并不能明显提高SLE的诊断率,在新的标准中去除了一直使用的「蝶形红斑」这一标准。标准中还包括了非瘢痕性脱发,因为这一标准统计学表现好,且获得了临床共识。
其次,随着新的影像学技术的应用,发现一些SLE患者的关节炎其实也可以是侵蚀性的,SLICC标准中关于关节炎的描述也不强调非侵蚀性。
第三,免疫学标准的变化也反映了临床对SLE血清检验的新的认识。抗dsDNA抗体、抗Sm抗体、狼疮抗凝物、梅毒血清学实验假阳性和抗心磷脂抗体分开列在不同的项目里,这样每一条都对诊断有所贡献。新加入的项目包括抗β2糖蛋白1抗体和低补体,这也反映了这些生物标志物在SLE发病机制中的作用。
最后,在SLICC分类标准中,活检证实的狼疮肾炎加上一项免疫学标准,如ANA或抗dsDNA抗体阳性,就足以诊断SLE,突出了病理诊断的重要性,也很贴合临床实践。

与1997年ACR标准相比,2012年SLICC标准有更好的诊断灵敏度(94%),而特异度也不受影响(92%)。
SLICC标准在临床中的应用稍不如1997年ACR标准来得广泛,但逐渐得到中国大佬的赏识,目前已被写入《2020中国系统性红斑狼疮诊疗指南》。
03 2019年EULAR/ACR标准
那么在2012年SLICC标准的时代洪流下,2019年EULAR/ACR标准又表现如何呢?

为了更好地提高临床诊断的特异度和敏感度,2019年,欧洲抗风湿病联盟(European league against rheumatism, EULAR)联合ACR共同推出了新的SLE分类标准,即2019年EULAR/ACR标准(下文简称「新标准」)(表3)。新标准引入了积分系统:在ANA ≥ 1:80的基础上,21种症状和体征的积分系统总积分 ≥ 10分,其中至少包含一项临床标准,并除外了其他可能的诊断后,可诊断SLE。

新标准也很猛。针对新标准的验证队列研究显示,在特异度相同的情况下,新标准的敏感性远高于旧标准,且有利于疾病的早期诊断。目前,这位*男猛**已经得到了中国大佬的赏识,被写进了《2020中国系统性红斑狼疮诊疗指南》中。
04 新旧标准主要存在哪些差异?

1)准入条件的设置
新标准强调ANA阳性方可进入评估流程,ANA阴性不考虑诊断SLE。
2)新的症状和体征
新标准增加了 「发热」、「狼疮肾炎病理分型」、和「补体降低」等有利于早期诊断、符合临床实践的内容。
3)积分系统的引入
积分系统为各种症状和体征赋予了不同的权重,更有助于单脏器受累患者的诊断。新标准给了病理诊断狼疮肾炎相当高的权重,突出了病理分型的重要性*。
*在2012年SLICC的标准中,对病理诊断狼疮肾炎的权重更高,2019年版本的更加细化,具体分型更加重要。例如:如果病理提示II型或V型狼疮肾炎,在2019年标准中不足以诊断SLE,而在2012年标准中则可以直接诊断(如果ANA阳性)。
4)其他改变
在皮肤受累方面,删除了「光过敏」;抗磷脂抗体中添加了抗β2GP1抗体,去除了梅毒血清学试验假阳性;更新了补体的不同权重及去除了CH50;细化了神经系统受累的表现等。
05 临床实践中,该选择哪个分类标准?
新标准诞生的时间短,目前仅在有限的地区、人群和种族中进行过验证。表4汇总了部分文献的数据,这些数据大致说明了:
1)2012标准有最高的敏感度,但这是以牺牲特异度为代价换来的。
2)相比于旧标准,新标准可以提高SLE分类标准的敏感度,特别是针对早期发病的患者,但不提高诊断特异度。
3)SLE的发病、转归在不同国家和地区有各自的特点,而新标准仅在有限的国家/地区、种族/民族做过验证,在我国SLE人群中尚未验证。旧标准曾在我国SLE人群中进行过验证,结果表明其适用性好。那新标准是否也有良好的适用性呢?答案是还需验证。
4)SLE在成人和儿童中的特点也存在差异。新标准的衍生队列并未纳入儿童,对儿童的适用性有待检验。有研究表明,若应用于儿童,可能需要将诊断总分由10分提高到13分。

简而言之,新标准在疑似SLE患者的诊断方面具有一定的提升,但在实际临床工作中还不能完全「喜新厌旧」,尤其是在 儿科,仍需同时参考旧标准。这一回,不必强行二选一,完全可以「我全都要」。

参考文献 ·
[1] Aringer M, Costenbader K, Daikh D, et al. 2019 European League Against Rheumatism/American College of Rheumatology Classification Criteria for Systemic Lupus Erythematosus. Annals of the Rheumatic Diseases, 2019, 71(9): annrheumdis-2018-214819.
[2] Dahlström, Sjöwall. The diagnostic accuracies of the 2012 SLICC criteria and the proposed EULAR/ACR criteria for systemic lupus erythematosus classification are comparable. Lupus, 2019.
[3] Nikolopoulos D, Genitsaridi I, Bortoluzzi A, et al. In an early SLE cohort the ACR-1997, SLICC-2012 and EULAR/ACR-2019 criteria classify non-overlapping groups of patients: use of all three criteria ensures optimal capture for clinical studies while their modification earlier classification and treatment. Annals of the Rheumatic Diseases, 2019.
[4] Fonseca A R, Rodrigues M C F, Sztajnbok F R , et al. Comparison among ACR1997, SLICC and the new EULAR/ACR classification criteria in childhood-onset systemic lupus erythematosus. Revista Brasileira de Reumatologia, 2019, 59(1).
[5] Suda M, Kishimoto M, Ohde S , et al.. Validation of the 2019 ACR/EULAR classification criteria of systemic lupus erythematosus in 100 Japanese patients: a real-world setting analysis. Clinical Rheumatology. 2020; 39(6): 1823-1827.
[6] 扶琼, 吕良敬. 1971年到2017年系统性红斑狼疮分类标准的发展和比较. 诊断学理论与实践, 2018, 017(003):249-253.
[7] 宋红梅.儿童风湿病国际相关诊治指南系列解读之一——EULAR-ACR系统性红斑狼疮分类标准解读. 中华实用儿科杂志, 2020; 35(4): 249-252.
[8] 中华医学会风湿病学分会. 2020中国系统性红斑狼疮诊疗指南. 中华内科杂志, 2020; 59(3): 172-185.
作者:北京协和医学院 王怀远,林剑峰
审阅:北京协和医院 风湿免疫科主治医师 白炜
编辑:金丝荷叶
质控:如日中天,粉条儿菜