本人情况
我是自由职业者,没有酒店预订单,没有出境机票预订单,申请的过程是,第一次被拒签(旅行社代办),第二次申请获得了30天,第三次申诉获得了90天,总共花费了我2000多人民币,我第一次没经验就当交学费了,在这里总结一下,希望大家不要浪费了时间和金钱,能够顺利拿下签证开心出发。

欧洲申根国家
奥地利、比利时、 丹麦、芬兰、法国、德国、冰岛、意大利、希腊、卢森堡、荷兰、挪威、葡萄牙、西班牙、瑞典、匈牙利、捷克、斯洛伐克、斯洛文尼亚、波兰、爱沙尼亚、拉脱维亚、立陶宛、马耳他、瑞士和列支敦士登
以上26个申根国家根据申根公约,可以为短期往返访问的外国人签发“申根国统一签证”,得到其中一国的申根签证,可前往其它申根国家访问,无须其它签证。
“申根签证”的申请规定
1. 只前往某一个申根国家,应申办该国家的签证。
2. 前往几个申根国家,应申办停留时间最长的申根国家签证。
3. 无法确定主要出行国家时,应申办前往欧洲的第一个申根国的签证。
4. 根据《申根协定》,办妥一个国家签证可进入其它申根国家,被一个国家拒签意味着被其它申根国家拒签。

详细流程介绍
预约时间:
尽量在出行前提前15天预定,因为预约时间会根据申请人数往后推迟,一般大使馆审核时间为1-2个工作日,但是中间环节周期长,注意周六周日不上班尽量提前预约。
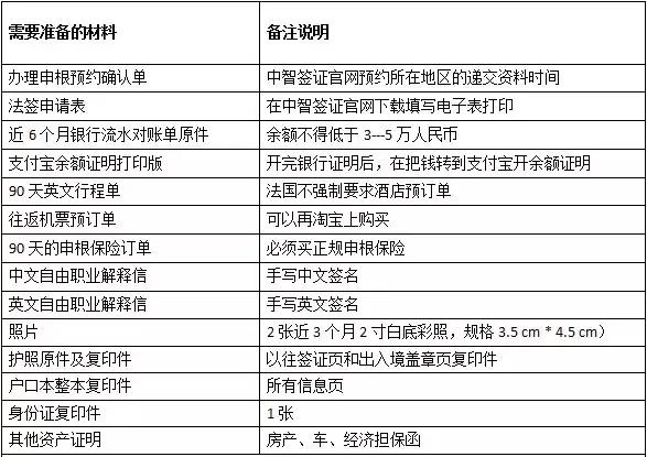
申根预约单:
登陆中智签证官网,注册账户找到自己所在地区,在相应的申请国家填写申请表,*载下**预约电子文档,打印出来(免费)。
签证申请表:
也在中智签证官网*载下**申请表电子文档,按照要求填写后打印出来,别忘记最后一页的两处中文签名(免费)。
银行流水账单 :
到相应银行告诉大厅接待人员打印半年流水,他们会免费帮你打印,补充(可以提前阶段性存钱,不能大笔突然存入,最低存款余额在3万以上)。
支付宝余额证明:
可以再打印完银行流水后,把钱转移到支付宝,在总资产模块点击右上角资产证明,申请电子版打印出来(免费)。
行程单:

在穷游网行程规划模块可以自己制定行程单,一次最多只能做50天,可以分两次行程制作,选择导出申请签证用的英文行程单,再用Excel表格拼接在一起。
越详细越好(注意景点的开放时间,不能胡乱安排要符合常理),真实的按照自己的规划制作,过不过签都是签证官的主观意识,他要是觉得你靠谱就给你过,不只是钱多就可以(自由职业,单身女青年)会怀疑你有不回来的倾向,具体的行程安排能够消除他的顾虑。
预订机票:
在携程网上联系人工客服,说明需要申根用的机票预订单,他们会免费帮你办理,办理签证都是真实可用的。
酒店预订单:
法国不强制要求酒店预订单,如果不提供需要每天最低消费120欧元的财产证明,如果时间来得及,最好在booking,agoda上选择免费取消订单的酒店,预定完成打印出订单在退款即可。
申根保险单:
这个是强制要求必须购买的,网上有很多保险类型,价格也相差不大,根据你的出行时间自行选择,记住是办理欧洲申根的保险别买错了,成功后会给你订单电子版,打印出来即可(一般在600元左右)。
自由职业解释信:
需要中英文两个版本,阐述内容表达你目前的状态,为什么去欧洲,证明自己有足够的资金支持这次行程,最终一定会回到中国,可以在附加一些旅行经验,要做的事情相关资料,一定要合理不能乱写。
翻译软件:
我用的谷歌翻译,先用中文翻译英语,再把翻译好的英语翻译成中文,来回调整直到意思相近即可,可以用在任何一种语言上。
补充材料:
名下有房、车,可以开据证明(房本、行驶证复印件)提高通过率,如果父母或者配偶提供经济担保函,需要去当地公证处证明亲属关系,用地图搜索附近公证处就能找到地址和电话,需要提前预约时间,办理好一般在3到7个工作日,每个地区可能存在一些差异。
公证处办理:
亲属证明需要携带家庭户口本和本人身份证,原件以及复印件前往公证处办理,说明办理欧洲签证用途,需要中文和翻译成英文两种形式(300元左右可加急)。
摩托车驾驶证国际行驶公证,也可以在公证处办理,需要驾驶证身份证原件以及复印件,2张2寸免冠照片,只需英文版本,一般在5个工作日左右(50元可以在欧洲租车骑行)。
汽车驾驶证公证,可以再支付宝搜索”租租车“免费办理国际驾驶公证,也可在淘宝搜索国际驾驶证公证办理(30元左右可以在欧洲自驾出行)。
提醒:

如果需要亲属的经济担保函,就需要亲属关系公证,也需要亲属的半年银行流水,亲属的职业证明(因为亲属关系公正需要预约和办理时间,所以就应该最先办理关系公证,其他资料同时办理就不会耽误申请时间,最后会多出以上几个文档资料,针对自己资金不足人员最有保障的办法)。

准备好所有材料后,按照预约时间前往当地办理地点(迟到会加收250元办理手续费),根据预定编号排队受理递交材料,缴费(668元左右不包含运费),采集指纹,里面有工作人员引导按照流程办理即可,大约在3到10个工作日下来结果,可以选择自取或快递(快递比较贵90元左右)。
审核材料过程可能会电话回访,询问行程信息,根据真实情况回答不能乱说。使领馆工作人员可能与你的工作单位或者亲属取得联系询问你的出行情况,需要提前告知相关人员你的出行信息。

关于拒签的申诉
刚开始自己也不是很清楚关于欧洲申根的信息,为了方便找了一家旅行社代办,这是一个大坑,递交资料第一天就被返回拒签,旅行社代办基本都不靠谱(除了跟团出去的),如果你是自由行,就准备好自己亲自整理资料吧。
中智签证:
因为欧洲一些国家(法国、德国等)不能直接去大使馆申请,需要去各个地区的中智签证处提交资料,通过他们递交到大使馆,中智就相当于你和大使馆中间的通信员。
中智服务费225人民币,法国签证60欧元。中智电话客服什么都不知道,还要通话手续费,所以有问题还是别打电话了,直接在中智官网留言比较合适,上班时间都会回复给你的,根据具体问题帮你解答。

申诉步骤:

再被拒签之后可以选择申诉,通过发邮件和法国大使馆官网留言(法语),但是回复的概率很小,除非你十分确定手上的资料没有任何问题,概率会高一些,需要用法文撰写,阐明你怀疑的问题,拒签对你造成的损失,你一定会回到祖国等,不要长篇大论最好标注出重点,签证官有非常多的资料审核,不可能非常仔细的阅读。

错签:
大使馆给你的签证时间与你要求的不相符,在取得护照的时候可以找中智法签主管说明情况,携带(行程单,往返机票,解释信),他们会帮助你再次返回大使馆,重新审核,只要你确定行程没有问题,一般都会改签,但是也存在原件返回的情况。在所有信息充足的情况下被拒签,一定要说明情况去申诉维权。