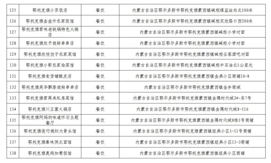
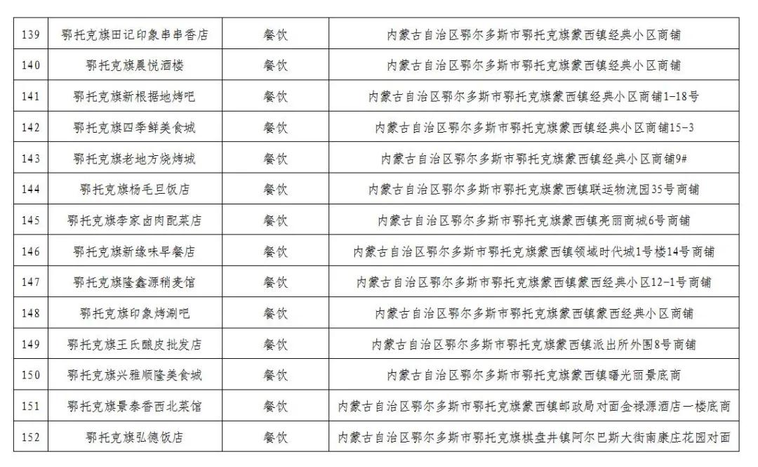
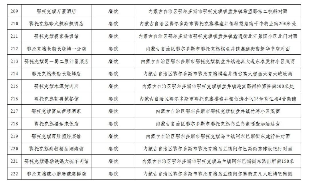
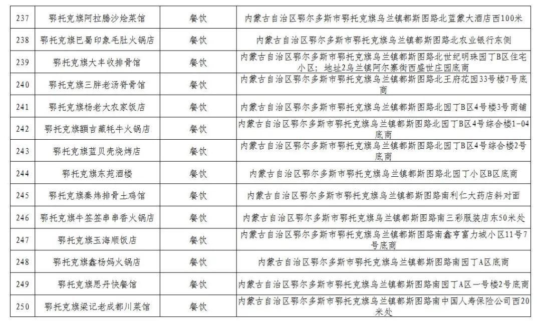
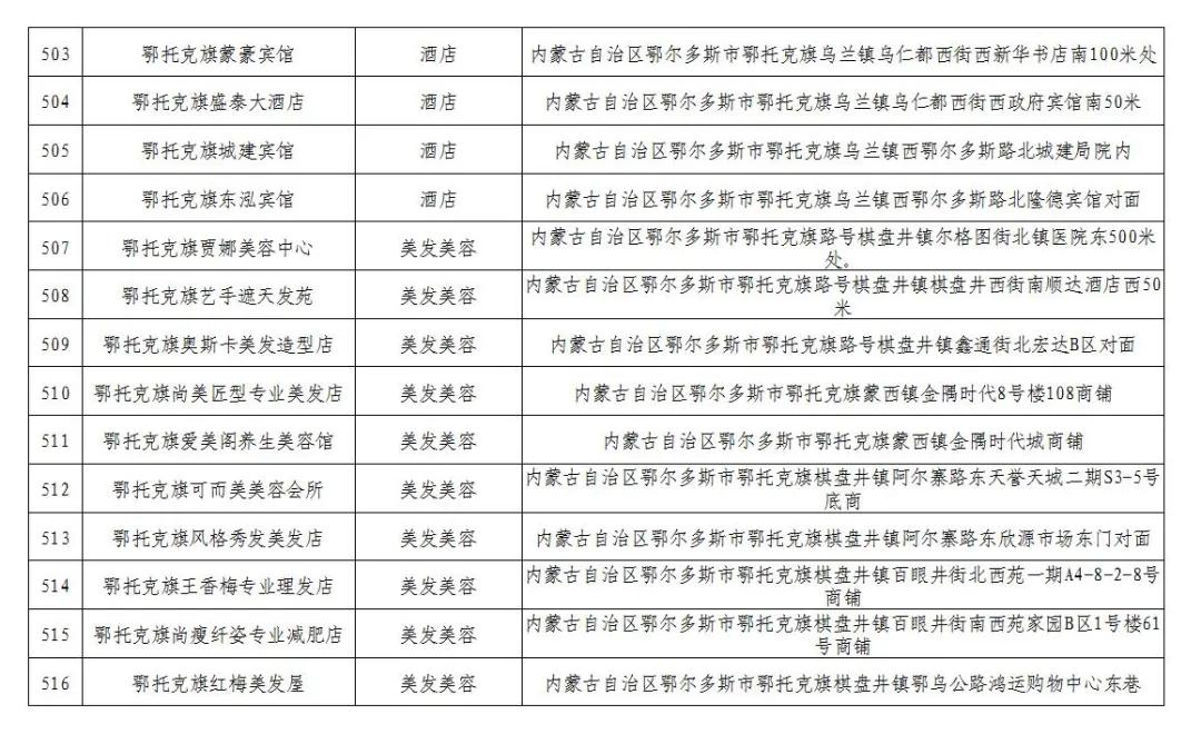
为提振消费信心,促进消费回暖,助力县域经济发展全面复苏,鄂托克旗人民政府投入600万元举办“惠民生促销费”政商联合惠民大促销活动。在全旗范围内,面向广大群众发放“普惠型”电子消费券,具体公告如下:
一、 活动时间
2020年12月20日起,兑完截止。
二、 发放对象
所有在旗内参与活动商户消费人员。
三、 使用方式
凡在旗内消费券活动参与商户实物消费的人员可直接享受微信支付满额立减优惠政策,详情如下:
1、超市便利店:单笔消费可享满100元立减20元。
2、餐饮类:单笔消费可享满200元立减40元。
3、百货:单笔消费可享满400元立减100元。
4、美容美发:单笔消费可享满200元立减40元。
5、酒店住宿:单笔消费可享满100元立减20元。
6、电器:单笔消费可享满1000元立减200元。
7、建材家装类:单笔消费可享满2000元立减300元。
8、加油站:单笔消费可享满200元立减20元。
9、珠宝:单笔消费可享满1000元立减200元。
10、农机:单台消费可享满100000元立减5000元、满50000元减3000元、满5000元立减1000元。
四、注意事项
(一)参与活动需要在微信开通支付功能,完成实名认证。
(二)为保证活动有序进行,各活动参与商户需做好消费券核销情况登记,严禁交易信息弄虚作假,行业主管部门对商户优惠活动台账进行抽查,如发现刷单、套现等违规行为将取消活动参与资格;构成违法犯罪的,将提请公安机关依法依规查处。
(三)参与活动的广大消费者应主动配合商家疫情防控相关措施。








































来源: 鄂托克旗工信和科技局