3·15,支一招,教你如何识假票

今天都在说打假

我们来说说铁路公安

为旅客买票维权那些事儿

春运期间

车票抢手,黄牛现身

专门追剿打击倒*贩票**票的“猎鹰战役”因而打响

据铁路公安局统计

2007年12月至2018年3月这一役

全国铁路公安机关破获倒票案件2726起

抓获倒票人员3140人

打掉倒票团伙、窝点630个

查缴车票48300余张

收缴假身份证件2300余张

假火车票11万余张

铁警清点查缴的车票。 施勇 摄

打击第一式:“杀熟”“打黑”

  • 紧盯倒票“熟面孔”,及时清理盘查,通过票源调查、电话举报等形式,多方搜集倒票线索

  • 比对倒票“黑名单”“黑账号”“黑号码”等数据,确定嫌疑人信息,顺线追击

打击第二式:顺藤摸瓜

  • 开展24小时网络巡查,发现倒票信息和使用抢票软件囤积倒卖车票的情况,顺藤摸瓜,迅速开展相关工作

打击第三式:八面埋伏

  • 通过票源调查、开设举报电话等多种方式,搜集假票线索

  • 联合开展购票常识宣传,防止旅客购买假票

铁警查处的制假设备和票据。 周延民 摄

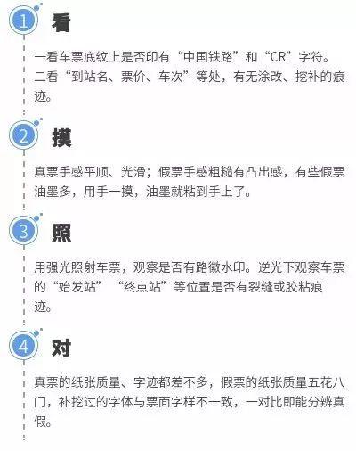
铁警为你来支招

真假车票咋辨认

“四字诀”里有奥妙

识别假票,还有一个最简便的方法,就是找到铁路工作人员,通过机器扫描票面上的二维码,如果会跳出信息且同车票一致就是真票,反之则是假票。

旅客一旦买到假票,要立即拨打12306举报,并迅速向铁路警方报警求助,及时向警方提供相关的有效线索。

各地铁路警方昼夜巡查防控

严厉打击网络倒票

破获了一批制贩、使用假票案件

▶ 北京铁路公安处加强北京各站的巡查,压缩倒票人员活动空间。

▶ 武汉铁路公安处实行治安、刑侦等多部门多警种合成作战。

▶ 石家庄、厦门、哈密等铁路公安处加强对火车票代售点的检查监督。

▶ 兰州、怀化、佳木斯等铁路公安处对站区周边小旅馆、小商店进行集中检查。

▶ 兰州铁路公安局、乌鲁木齐铁路公安局两地警方密切协作,捣毁伪造、倒卖伪造有价票证窝点。

……

每次旅程

都有铁警安心护航

化大爱于一次次打击行动

融真情于一声声感谢表扬

铁路警察,好样的!

文字:张依 梁西征

编辑:杨静