这个冬天格外寒冷,似乎也对应着当前的美妆行业。
根据国家统计局的最新数据,11月份的化妆品社会零售总额同比下降4.6%,1-11月同比下降3.1%,这也意味着, 化妆品社会零售总额自8月份以来已经连续四个月下滑,即使有「双11」的加持,也难挽颓势。
不过,行业低谷往往也是资本注入的好时机。在充满不确定性的2022年里,一众机构和美妆巨头们的投资步伐并未停歇,美妆产业链上的暗战愈演愈烈——
耽于流量的新锐品牌不再是唯一主角,上游原料商、新渠道、服务商等环节的关注度日渐上升;头部企业出于产业协同考虑而进行的投融资路径,一定程度上代表着美妆行业的未来风向。
接下来请跟随春雷社的视角,共同回顾今年美妆行业的资本潮水。
Part 01
押注美妆全产业链
据IT桔子统计,国内美妆个护投融资的热潮始于2015年,并在2021年达到高峰,彼时年内共发生132起投资事件,估算涉及总金额超过136亿元;进入2022年,这股热潮开始下行—— 截至今年8月份,美妆行业投资事件仅有38起,投资金额约为34.92亿元。

图片来源:IT桔子
而综合多家行业媒体统计数据,今年1-11月的国内美妆投融资大约在百起左右,并呈现出「第一季度火热、第二季度遇冷、第三季度回暖、第四季度平稳」的趋势。
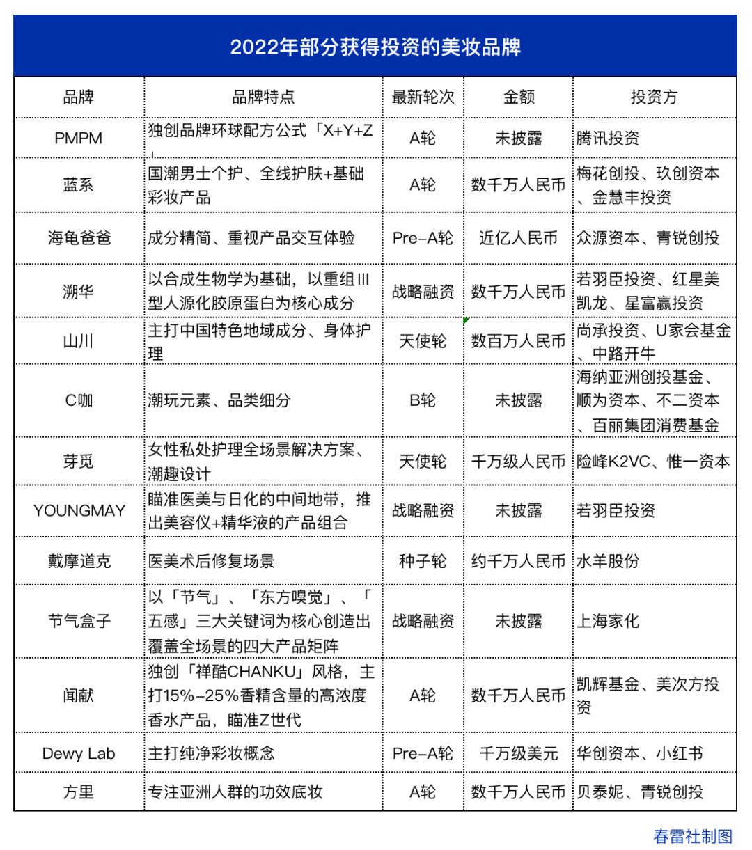
在品牌方面,春雷社梳理了部分具有代表性案例如下表:

或许是完美日记的退市风波为市场敲下警钟,随着流量红利的退去、下沉市场的拥挤, 基于新型场景(医美术后、女性私护等)、细分品类(小罐面膜、功效彩妆等)、潜力赛道(儿童个护、香氛等)、概念元素(Z世代、国潮等)的品牌更受资本青睐。
在上游方面,春雷社梳理了部分具有代表性的案例如下:

合成生物学绝对是今年上游研发的关键词,无论是品牌还是原料商,只要能踩中这个风口讲出动人故事,便不乏资本驻足。
具体到原料类型, 多肽、重组胶原蛋白和天然植提则是上游竞争的重点,也迎合着当前功效护肤赛道上温和抗衰的风向;而轻医美场景、「医学级护肤品」的兴起,也为药企入局护肤提供了更多角度。
渠道、服务商等环节亦有亮眼的投融资表现。
虽然争议不断,但 美妆集合店、大牌小样零售等概念仍被资本看好——HARMAY话梅今年年初完成了D轮融资,金额近2亿美元,是今年国内化妆品企业最大的一笔融资;背靠名创优品的WOW COLOUR则在今年一月份透露获得上亿美元A+融资。

图片来源:话梅微博
大牌小样集合店 立七雪在八月份获得了种子轮融资,主打品牌小样智能售货机研发的友样派也拿到了5000万的天使轮融资。
当前,美妆品牌在新消费浪潮中的转型趋势仍在持续。一众DTC品牌依靠其贴近消费者的打法,在近年来爆品频出,其幕后 具有成熟运营能力和孵化经验的品牌管理公司也开始频繁露脸。
今年年初, 数字化品牌营销管理集团瑟尚SDG完成了A+轮融资,亿元⼈⺠币资⾦将用于旗下品牌营销扩张和红⼈流量管理中台的研发投⼊;8月份,孵化过且初、everbab和安修泽等品牌的上海缙嘉拿到了华映资本的A轮融资;9月份,服务过资生堂、花王、贝亲等品牌的代运营商POOK璞康,也完成了2亿元B轮融资,由捷成资本领投,君武资本跟投、老股东雅戈尔加码。
小结:
随着市场趋于理性,流量彩妆的热度下滑,更有科研含金量的功效品牌成为焦点;同时,与此前投融资领域扎堆押注新锐品牌相比,今年的资本筹码逐渐被分散到产业链上的各个环节,或许这也意味着品牌故事需要从更多维度去打动投资者。
诚然,资本总是流向下一片掘金热土,但春雷社认为, 细分投资主体来看,由机构主导的投资更看重商业价值与回报,而美妆企业本身的投资,对于行业生态的更新和重塑,或许更有参考价值。
那么,今年的国内外美妆巨头们都把钱花在了哪里?
Part 02
头部企业们的进与退
从2021年开始,资生堂就提出中长期经营战略“WIN 2023 and Beyond”,旨在通过对集团架构和商业模式进行改革,于2023年从疫情中实现全面复苏。该战略是以高端皮肤美容为核心的业务转型,计划到2030年成为该领域的世界领导者。
今年年初,资生堂曾为中国市场量身定制的护肤品牌Za姬芮和泊美,正式被美妆品牌管理公司URUOI接盘;而此前,资生堂已将个护业务和部分彩妆品牌打包出售。

如今的资生堂更着眼于美容护肤细分赛道的布局,例如对口服美容品牌流之律INRYU、男士护肤品牌侍刻SIDEKICK、微生态护肤品牌Gallinée的收购等。
无独有偶,宝洁的瘦身之路也在继续。
在最高峰时期,宝洁曾坐拥300+品牌,但如今已经缩减至70个左右。 在近期的投资者日活动上,宝洁表示未来不会依靠收购驱动企业增长;纵观今年的投资,宝洁也仅是在年初收购了益生菌品牌TULA。

从对品牌的投资喜好来看, 「天然绿色」、「Clean Beauty」等概念是国际巨头的追逐热点。
例如 欧舒丹收购了来自澳洲的「纯天然护肤」品牌Grow Alchemist;爱茉莉太平洋通过收购高端天然护肤品牌Tata进军纯净美妆;欧莱雅也收购了法国微藻生物技术公司 Microphyt 的少数股权,来加速推进绿色科学战略。
此外,香氛仍是国际巨头的增长重点。

今年最重磅的投融资当属雅诗兰黛收购奢侈品牌Tom Ford,高达23亿美元的价格也刷新了雅诗兰黛的历史记录。
从投资路径来看,以 欧莱雅、资生堂、拜尔斯道夫、联合利华等为代表的企业,在中国市场上的玩法也在悄然改变,大多通过设立产业基金或以自有资产进行投资,围绕产业链上各类具有创新、突破的价值项目进行争夺。
这也体现出投资逻辑的转变——中国市场仍被外资所看好,但曾经简单粗暴的收购风格正被更专业谨慎的基金投资所替代;投资的方式也更为轻盈,不同于渠道为王的时代,外资习惯收购中国成熟品牌来为自己产品铺路的做法,如今则更倾向于通过股权投资等方式来孵化潜力/新锐品牌。
例如欧莱雅以CVC模式投资凯辉基金,专注于中国美妆科技初创企业;设立「上海美次方投资有限公司」,着眼于在营销、数字和研发、供应链、包装等方面具有高增长潜力的科技创新公司。

欧莱雅今年选中的中国品牌是高端香氛品牌闻献,后者成立于2021年,凭借「禅酷CHANKU」的独创风格出圈,瞄准Z世代高消费人群,目前产品覆盖香水、无火香薰、线香、香薰蜡烛等品类。
资生堂启动了专项投资基金 「资悦基金」,聚焦美妆、健康等前沿市场新兴品牌,以及上下游相关技术服务公司。

在150周年发布会上,资生堂宣布将加码投资本土创新,资悦基金的规模最高可达10亿人民币, 目前该基金已出手近亿元领投重组胶原蛋白生物材料企业创健医疗A轮融资。
10月底, LVMH旗下的私募股权公司L Catterton成立了首个人民币基金,该基金目标规模为20亿元,基金一期已落地成都高新区,未来将在中国培育更多品牌。
在国际大牌亲自下场做VC后,以 珀莱雅 、华熙生物、丸美、贝泰妮等为代表的中国企业也陆续跟进。
珀莱雅在今年投资了医疗器械研发商威脉医疗,后者产品线以射频美容仪为主;旗下的投资基金嘉兴沃永也跟进了对合成生物原料商中科欣扬的投资。

华熙生物今年与芜湖澄观、杭州磬缔等共同设立了海南海熙私募股权投资基金,专注于功效性护肤研发和品牌孵化;与朗姿合伙设立的投资基金华熙朗亚领投了超分子原料企业萱嘉生物近2亿元的A轮融资;华熙生物收购益而康生物的举动,也标志着在胶原蛋白产业的布局上更进一步。
丸美与方圆金鼎共同设立的丸美金鼎化妆品产业基金,今年押注了代工厂芭薇过亿元的B轮融资;而此前美容仪品牌JOVS、男士护肤品牌亲爱男友、MCN机构白兔视频等也都得到过该基金的青睐。

贝泰妮旗下基金则在今年参与了底妆品牌方里数千万元的A轮融资;此外还投资了新消费品牌原本自然,该品牌面向年轻群体推出多款功能性食品和保健品。
此外,国内美妆集团也不止步于国外小众/高端品牌的代运营,以水羊股份和USHOPAI等代表的企业,均 通过收购国际品牌来提升自身价值。从独家代运营、投资到收购,今年收购了英国品牌欧臻廷的USHOPAI正在加速完善品牌矩阵,树立国际新奢美妆品牌集团的形象。
水羊股份在今年的资本市场上表现更为活跃,投资/收购的品牌包括:专注口服美容产品和功效护肤品的五个女博士;佩尔赫乔、PA、EDB、EviDenS de Beauté等主打抗衰的法国高端护肤品牌;主打「免疫修复」的皮肤学级护肤品牌戴摩道克。
囿于业绩和转型压力的水羊股份, 亦急需通过国际高端品牌的收购,来改变自身「淘品牌渠道商」和中低端市场的固有印象。
小结:
总的来看, 国际巨头们仍聚焦于高端线和细分赛道的品牌矩阵调整,同时也引领着「Clean Beauty」、「微生态」这类前沿美妆风向;同时也会切入中国市场上的热点,例如欧莱雅对于新兴香氛赛道的投资、资生堂对于胶原蛋白的关注
虽然今年国内美妆行业不景气,但底子厚实的国产头部企业们仍选择通过资本触角去补齐自身短板、或在自身擅长领域中更进一步,实现产业协同——例如珀莱雅对于轻医美场景的想象、华熙生物在原料战争中的技术储备、水羊股份急于重新塑造品牌形象、贝泰妮突破敏感肌增长天花板的需求等。
回顾上述这些投资路径,我们或许可以窥见新的美妆业态: 从上游的原料、科研、生产着力来丰富产品故事;护肤与医美、仪器等的羁绊加深,用户场景得以扩宽,用户需求更加细分;在新消费的背景下,代表更高附加值、更具有情绪体验的香氛品类逐渐兴起;随着产业链全环节的完善,更轻量化的运营模式将是新锐品牌的主流选择。
*注:除特别标注外,文中图片来源于网络。
沙龙预告
1、「轻医美专场」,主题:「轻医美护肤产品的开发与创新」
2、 「原料趋势专场」,主题:「2023年成分趋势及活性原料的创新与应用」