很多小伙伴
平时都会找代购和微商
买各种化妆品、包包、球鞋、数码产品 …

当然,每个人的朋友圈
都有不少做代购和微商的小伙伴

但最近有一个劲爆的消息
做代购和微商的朋友估计要注意了!
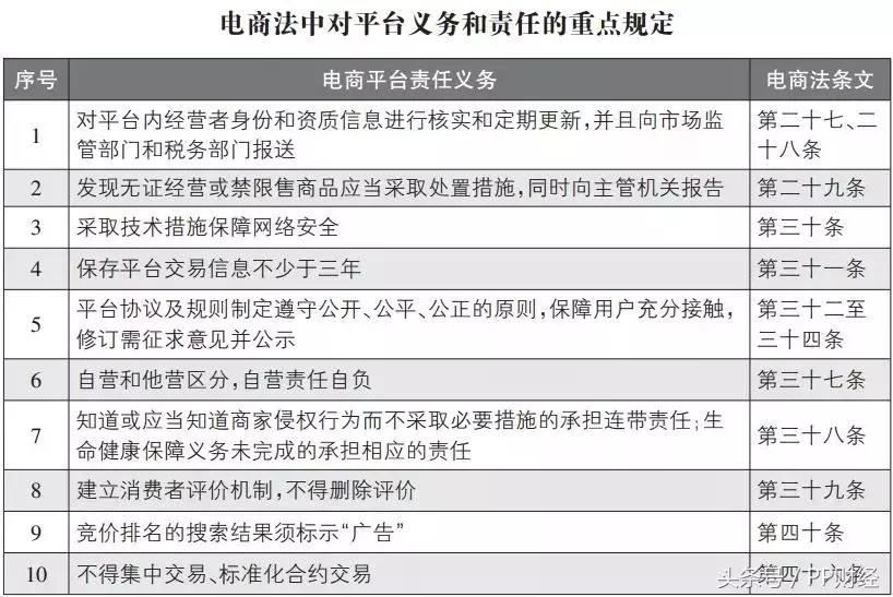
《中华人民共和国电子商务法》
将于明年 1 月 1 日正式实施!

看个简短视频了解一下
↓
韩国化妆品、澳洲奶粉
日本的马桶盖
还有朋友圈里的欧美、泰国代购
明年起还有照常代购么
答案是:
以后会受到严格监管,一旦违规
最高罚款200万
▼

划重点:
1、不管是什么代购,都需要营业执照,还是采购国和中国双方的营业执照
2、需要缴纳税务,*税偷***税漏**需承担刑事责任
3、没有中文标签,不是国家认监委认证工厂生产等奶粉保健品之类不得销售
别以为自己平时
在朋友圈里打打广告就没事
从现在开始多了一个
“专业名词称呼”——
电子商务经营者

淘宝等电商平台上的代购
微信朋友圈里的微商
在直播平台中卖东西的博主
都属于电子商务经营者
1
以后怎么管理代购和微商?
1
必须进行登记

如果你卖的是食品,需要申请食品流通许可证;
《电商法》明确规定,
没有中文标签、
不是国家认监委认证工厂生产、
未获取配方注册证的婴幼儿配方奶粉
不得在网络平台销售
除了法律规定的特殊情况外,
都必须依法进行登记办理营业执照
否则将面临最高1万元的罚款
2
必须依法纳税

《电商法》的出台
并不是*压打**电商平台
而是给消费者带来了
更好的消费环境
2
除了对电商、代购、微商等立法
还有一些新规都很有好处——
1
买到假货几率小了

《电商法》实施以后代购、
微信朋友圈卖假货、劣质商品,
恐怕不会那么容易了
的确,监管越来越严格,
我们买到假冒伪劣商品的几率也会越来越小
2
电商平台承担“连带”责任

如果平台上卖家的商品有问题,
比如奶粉是假的,
红酒、化妆品是是假的……
那么平台也得承担责任
这样以后在大型电商平台买东西,
更加放心,更有保障
3
严禁“刷好评”、“删差评”

电子商务经营者不得以虚构交易、
编造用户评价等方式进行虚假
或者引人误解的商业宣传,
欺骗、误导消费者
简单来说就是禁止“刷好评”、“删差评”,
否则最高罚款50万
4
不得无故拒退押金

《电商法》规定,电子商务经营者按照约定
向消费者收取押金的,
应当明示押金退还的方式、程序,
不得对押金退还设置不合理条件
消费者申请退还押金,
符合押金退还条件的,
电子商务经营者应当及时退还
以后再无“订了就不给退”的霸王条款了





▎申明:本文来源于钱江晚报,为PP财经整理发布,转载请联系原作者。欢迎更多读者或媒体投稿合作,如有异议,请微信后台联系。