3月4日,美国FDA正式宣布在孟鲁斯特说明书中新增黑框警告,强调其精神副作用的风险。次消息一出,瞬间上了儿科热搜,关于孟鲁司特的安全性引起了无数人的关注。孟鲁司特作为一个已经用了 20 多年的成熟药品,在说明书已经明显写明「精神副作用」后再发出这样的警示,其背后原因值得我们每一个人重视。
一关于孟鲁司特的精神问题也有不少;
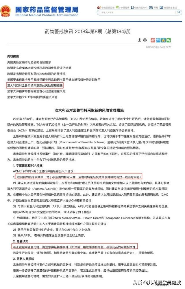
2007 年,孟鲁司特的厂家默克公司就在该药物上市后不良信息中添加了精神问题事件。2009 年,美国 FDA 致信默克公司,要求他们将精神问题反应放到药品标签中的「注意事项」部分。同时发出关于使用孟鲁司特钠和其他白三烯拮抗剂会导致潜在自杀倾向的警告。2018 年,澳大利亚治疗产品管理局(TGA)网站发布信息,告知在进行了新的安全性评估后,计划对孟鲁司特采取额外的风险管理措施。2019年 9 月英国政府网站公布关于孟鲁司特精神副作用的警告,文中提到这个药物会导致躁动、易激惹、噩梦、失眠、抑郁、震颤和行为改变等。
孟鲁司特被频繁警告,是不是该被淘汰了?我们来看看权威机构具体怎么说的。澳大利亚治疗产品管理局去年发布的公告被加入到药监局的《药物警戒快讯》中,全文首先承认了孟鲁司特的作用,其次主要是提醒医生和患者注意精神事件的风险。

美国 FDA 今年开展的关于孟鲁司特神经副作用的调查,也有了结论。对于里面的观点陈述如下:1. 没找到孟鲁司特与导致患者抑郁、自残和自杀的关联性,尽管不能排除这种风险;2. 在一些有抑郁症精神病史的患者中观察到孟鲁司特反而降低了抑郁风险;3. 引起自杀相关的不良反应很少见,仅限于有精神病史的成年女性患者。而目前关于孟鲁司特引起精神副作用的机制还不明确,很多关于性格的改变,比如出现了暴躁、易怒、噩梦等情况,只能说可疑,具体是不是跟药物有联系?是不是不同年龄孩子的天性使然?还需非常严谨的研究来确认之间的关系。
二孟鲁司特目前有其存在的意义
既然报道了这样的副作用,那怎么还要用孟鲁司特,它真的非用不可吗?在清晰的了解孟鲁司特存在的意义前,我们有必要了解一段关于它的过去。20 世纪初,支气管扩张剂一直是治疗哮喘病的主要手段,还是到 60 年代,医药学家们才发现哮喘不只是单纯的支气管痉挛,而是一连串的炎症反应,因此才将抗炎药加入疗程中。说起炎症,大家都知道组胺,其实广义上的炎症是一个非常大的家族,其中就有我们今天要说的「白三烯」。关于「白三烯」的研究从 20 世纪 30 年代就开始了,那时候它的名字叫「过敏反应的慢反应物质」(SRS-A)。直到 1970 年代末期,这些「慢反应物质」才被逐一确定下来,命名为「白三烯类化合物」(Leukotriene,LT),并且发现这个「慢反应物质」是引发呼吸道疾病的致病原。研究显示,白三烯收缩支气管平滑肌的作用是组胺的 1000 倍,是乙酰胆碱的 1000~10000 倍,且持续时间更长,在哮喘发病中起关键性作用。随着其结构的阐明,引发了对能够阻断白三烯可作为哮喘新疗法的新化合物的研究。知名药企默沙东(默克和默沙东两家公司在商标上有千丝万缕的联系,不详细展开)克服种种困难,历经 18 年,终于将第一个白三烯受体拮抗剂推上市,新药叫做「孟鲁司特(Montelukast)」,把两层寓意融于其中。孟鲁司特 1998 年 2 月在美国上市,被 FDA 批准于成年人以及 6 岁~14 岁儿童,商品名为 Singulair;2000 年 6 月孟鲁司特又被美国药监局进一步批准用于 1 岁以上的婴儿哮喘病患者;2002 年在中国上市,商品名为顺尔宁,是国内市场上唯一一个白三烯受体拮抗剂。孟鲁司特的作用原理其实很简单。打个比方,白三烯是钥匙,那白三烯受体就是锁。白三烯最终要引起支气管收缩、粘液形成增多、气管壁水肿等反应,那钥匙先要开锁。但是孟鲁司特钠是白三烯受体拮抗剂,它占着锁孔不让插钥匙,于是这种效应就被抑制了。不仅如此,孟鲁司特还是一个高度选择性的白三烯受体拮抗剂,与白三烯 D4 和 E4 的半胱氨酰白三烯受体具有高亲和力。现代研究表明,白三烯被各种类型的细胞(例如肥大细胞)排泄,并参与可能导致哮喘和变应性鼻炎的体征和症状的炎症过程中。基于这种现状,孟鲁司特在治疗某些疾病中发挥着重要作用。一项对照研究显示,与安慰剂相比,接受孟鲁司特治疗的哮喘患者外周血嗜酸性粒细胞计数降低了 9% 至 15%。在接受孟鲁司特治疗的季节性过敏性鼻炎患者中,外周血嗜酸性粒细胞计数增加了 0.2%,而安慰剂组患者增加了 12.5%。你可能有注意到上面机理图中还有其他药物,如扎鲁司特、普仑司特、齐留通,这些药能不能替代孟鲁司特呢?实际情况普仑司特只在日本上市,齐留通只在美国上市,获批用于 ≥12 岁儿童;扎鲁司特获批用于 5 岁以上儿童。大多数欧洲国家和我们一样只有孟鲁司特,孟鲁司特才可以用于1岁以上儿童。
三孟鲁司特依然在各大指南的推荐
1. 《2019 GINA 全球哮喘管理和预防指南》:继续把白三烯受体拮抗剂列为一个选择。
2. 《2017 GINA 全球哮喘处理和预防策略》:白三烯受体拮抗剂在哮喘的升降级治疗中,是除 ICS 之外唯一可单独应用的长期控制*药性**物。
3. 《2017 NICE 指南:哮喘的诊断,监测以及慢性哮喘的管理》
4. 《上-下气道慢性炎症性疾病联合诊疗与管理专家共识》提到白三烯受体拮抗剂,如孟鲁司特,可用于治疗变应性鼻炎、慢性鼻-鼻窦炎、哮喘、咳嗽变异性哮喘、阿司匹林哮喘、变应性肉芽肿性血管炎等。
四总结如下;1. 孟鲁司特仅用于过敏性鼻炎、哮喘相关疾病的预防和治疗,对其他呼吸道急性感染,如感冒、支气管炎、肺炎的治疗效果则并不明确,不做推荐;2. 孟鲁司特不在一线治疗方案中,但可用于一线治疗控制不佳的选择。
五合理用药需要医患双方努力
最后,希望每一位看到这篇文章的读者都能了解权威机构的用心良苦。「警告」不是「禁用」,警钟长鸣有助于促进合理用药。我们不放过任何一个坏药,也不冤枉任何一个好药。作为医生,开具孟鲁司特处方前,要严格把握指征,并做好用药交代,帮助家长权衡利弊。作为家长,开始服用孟鲁司特,或增加剂量时,需要注意观察是否出现神经和精神异常,不必过于担心。