1、EPC(en gineering-Procurement-Construction)建设模式
EPC即为工程总承包模式,是设计采购施工一体化(EPC即Engineering(设计)、Procurement(采购)、Construction(施工))。
工程总承包是指工程总承包企业受业主委托,依据合同约定对建设项目的设计、采购、施工、试运行实行全过程或若干阶段的承包。(引自GB/T 50358-2017 建设项目工程总承包管理规范)

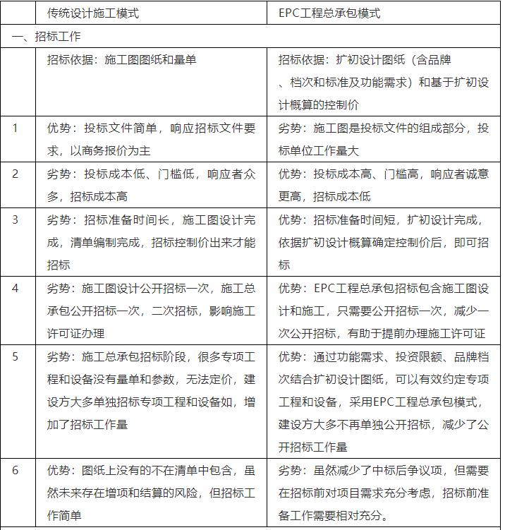
传统的设计施工模式和EPC模式具体执行过程中两种模式的区别:



2、PPP (Public-Private-Partnerships)模式
20世纪90年代后,一种崭新的融资模式——PPP模式在西方特别是欧洲流行起来,在公共基础设施领域,尤其是在大型、一次性的项目,如公路、铁路、地铁等的建设中扮演着重要角色。
一般而言,PPP融资模式主要应用于基础设施等公共项目。首先,政府针对具体项目特许新建一家项目公司,并对其提供扶持措施,然后,项目公司负责进行项目的融资和建设,融资来源包括项目资本金和*款贷**;项目建成后,由政府特许企业进行项目的开发和运营,而*款贷**人除了可以获得项目经营的直接收益外,还可获得通过政府扶持所转化的效益。
1
什么是PPP?

PPP模式是一种优化的项目融资与实施模式,以各参与方的“双赢”或“多赢”作为合作的基本理念,其典型的结构为:政府部门或地方政府通过政府采购的形式与中标单位组建的特殊目的公司签定特许合同(特殊目的公司一般是由中标的建筑公司、服务经营公司或对项目进行投资的第三方组成的股份有限公司),由特殊目的公司负责筹资、建设及经营。政府通常与提供*款贷**的金融机构达成一个直接协议,这个协议不是对项目进行担保的协议,而是一个向借贷机构承诺将按与特殊目的公司签定的合同支付有关费用的协定,这个协议使特殊目的公司能比较顺利地获得金融机构的*款贷**。
采用这种融资形式的实质是:政府通过给予私营公司长期的特许经营权和收益权来加快基础设施建设及有效运营。
2
PPP的模式特点
第一,PPP是一种新型的项目融资模式。 PPP融资是以项目为主体的融资活动,是项目融资的一种实现形式,主要根据项目的预期收益、资产以及政府扶持的力度而不是项目投资人或发起人的资信来安排融资。项目经营的直接收益和通过政府扶持所转化的效益是偿还*款贷**的资金来源,项目公司的资产和政府给予的有限承诺是*款贷**的安全保障。
第二,PPP融资模式可以使更多的民营资本参与到项目中,以提高效率,降低风险。这也正是现行项目融资模式所鼓励的。政府的公共部门与民营企业以特许权协议为基础进行全程合作,双方共同对项目运行的整个周期负责。PPP融资模式的操作规则使民营企业能够参与到城市轨道交通项目的确认、设计和可行性研究等前期工作中来,这不仅降低了民营企业的投资风险,而且能将民营企业的管理方法与技术引入项目中来,还能有效地实现对项目建设与运行的控制,从而有利于降低项目建设投资的风险,较好地保障国家与民营企业各方的利益。这对缩短项目建设周期,降低项目运作成本甚至资产负债率都有值得肯定的现实意义。
第三,PPP模式可以在一定程度上保证民营资本“有利可图”。私营部门的投资目标是寻求既能够还贷又有投资回报的项目,无利可图的基础设施项目是吸引不到民营资本的投入的。而采取PPP模式,政府可以给予私人投资者相应的政策扶持作为补偿,如税收优惠、*款贷**担保、给予民营企业沿线土地优先开发权等。通过实施这些政策可提高民营资本投资城市轨道交通项目的积极性。
第四,PPP模式在减轻政府初期建设投资负担和风险的前提下,提高城市轨道交通服务质量。在PPP模式下,公共部门和民营企业共同参与城市轨道交通的建设和运营,由民营企业负责项目融资,有可能增加项目的资本金数量,进而降低资产负债率,这不但能节省政府的投资,还可以将项目的一部分风险转移给民营企业,从而减轻政府的风险。同时双方可以形成互利的长期目标,更好地为社会和公众提供服务。
3、BOT 即建造-运营-移交方式
我国第一个BOT基础设施项目是1984年由香港合和实业公司和中国发展投资公司等作为承包商在深圳建设的沙头角B电厂。之后,我国广东、福建、四川、上海、湖北、广西等地也出现了一批BOT项目。如广深珠高速公路、重庆地铁、地洽高速公路、上海延安东路隧道复线、武汉地铁、北海油田开发等。
1
什么是BOT

这种方式最大的特点就是将基础设施的经营权有期限的抵押以获得项目融资,或者说是基础设施国有项目民营化。在这种模式下,首先由项目发起人通过投标从委托人手中获取对某个项目的特许权,随后组成项目公司并负责进行项目的融资,组织项目的建设,管理项目的运营,在特许期内通过对项目的开发运营以及当地政府给予的其他优惠来回收资金以还贷,并取得合理的利润。
特许期结束后,应将项目无偿地移交给政府。在BOT模式下,投资者一般要求政府保证其最低收益率,一旦在特许期内无法达到该标准,政府应给予特别补偿。
政府对该机构提供的公共产品或服务的数量和价格可以有所限制,但保证私人资本具有获取利润的机会。整个过程中的风险由政府和私人机构分担。当特许期限结束时,私人机构按约定将该设施移交给政府部门,转由政府指定部门经营和管理。
2
BOT的特点
BOT具有市场机制和政府干预相结合的混合经济的特色。
一方面,BOT能够保持市场机制发挥作用。BOT项目的大部分经济行为都在市场上进行,政府以招标方式确定项目公司的做法本身也包含了竞争机制。作为可靠的市场主体的私人机构是BOT模式的行为主体,在特许期内对所建工程项目具有完备的产权。这样,承担BOT项目的私人机构在BOT项目的实施过程中的行为完全符合经济人假设。
另一方面,BOT为政府干预提供了有效的途径,这就是和私人机构达成的有关BOT的协议。尽管BOT协议的执行全部由项目公司负责,但政府自始至终都拥有对该项目的控制权。在立项、招标、谈判三个阶段,政府的意愿起着决定性的作用。在履约阶段,政府又具有监督检查的权力,项目经营中价格的制订也受到政府的约束,政府还可以通过通用的BOT法来约束BOT项目公司的行为。
3
BOT的主要参与人
一个典型的BOT项目的参与人有 政府、BOT项目公司、投资人、银行或财团以及承担设计、建设和经营的有关公司。
政府是BOT项目的控制主体。政府决定着是否设立此项目、是否采用BOT方式。在谈判确定BOT项目协议合同时政府也占据着有利地位。它还有权在项目进行过程中对必要的环节进行监督。在项目特许到期时,它还具有无偿收回该项目的权利。
BOT项目公司是BOT项目的执行主体,它处于中心位置。所有关系到BOT项目的筹资、分包、建设、验收、经营管理体制以及还债和偿付利息都BOT项目公司由负责,同设计公司、建设公司、制造厂商以及经营公司打交道。
投资人是BOT项目的风险承担主体。他们以投入的资本承担有限责任。尽管原则上讲政府和私人机构分担风险,但实际上各国在操作中差别很大。发达市场经济国家在BOT项目中分担的风险很小,而发展中国家在跨国BOT项目中往往承担很大比例的风险。
银行或财团通常是BOT项目的主要出资人。对于中小型的BOT项目,一般单个银行足以为其提供所需的全部资金,而大型的BOT项目往往使单个银行感觉力不从心,从而组成银团共同提供*款贷**。由于BOT项目的负债率一般高达70-90%,所以*款贷**往往是BOT项目的最大资金来源。
4、BT (Build Transfer)即建设-移交
1
什么是BT

BT模式是基础设施项目建设领域中采用的一种投资建设模式,系指根据项目发起人通过与投资者签订合同,由投资者负责项目的融资、建设,并在规定时限内将竣工后的项目移交项目发起人,项目发起人根据事先签订的回购协议分期向投资者支付项目总投资及确定的回报。
通俗地说,BT投资也是一种“交钥匙工程”,社会投资人投资、建设,建设完成以后“交钥匙”,政府再回购,回购时考虑投资人的合理收益。标准意义的BOT项目较多,但类似BOT项目的BT却并不多见。
2
BT投资模式的缺陷
BT项目建设费用过大。采用BT方式必须经过确定项目、项目准备、招标、谈判、签署与BT有关的合同、移交等阶段,涉及政府许可、审批以及外汇担保等诸多环节,牵扯的范围广,复杂性强,操作的难度大,障碍多,不易实施,最重要的是融资成本也因中间环节多而增高。
BT方式中的融资监管难度大。融资监管难度大,资金风险大目前我国尚没有相应的BT模式方面的法律法规,而BT模式中法律关系,合同关系的特殊性和复杂性,导致融资监管难度大。例如银团是以政府或政府机构的全额付款保证作为担保,而不是BT方出具抵押作为担保,未来的责任主体难以界定。
BT项目的分包情况严重。由于BT方式中政府只与项目总承包人发生直接联系,建议由项目企业负责落实,因此,项目的落实可能被细化,建设项目的分包将愈显严重。
BT项目质量得不到应有的保证。在BT项目中,政府虽规定督促和协助投资方建立三级质量保证体系,申请政府质量监督,健全各项管理制度,抓好安全生产。但是,投资方出于其利益考虑,在BT项目的建设标准、建设内容、施工进度等方面存在问题,建设质量得不到应有的保证。
5、TOT(Transfer-Operate-Transfer)即转让-经营-转让模式
TOT模式是一种通过出售现有资产以获得增量资金进行新建项目融资的一种新型融资方式,在这种模式下,首先私营企业用私人资本或资金购买某项资产的全部或部分产权或经营权,然后,购买者对项目进行开发和建设,在约定的时间内通过对项目经营收回全部投资并取得合理的回报,特许期结束后,将所得到的产权或经营权无偿移交给原所有人。
6、T BT(Transfer-Build-Transfe)即转让-建筑-转让模式

TBT就是将TOT与BOT融资方式组合起来,以BOT为主的一种融资模式。 在TBT模式中,TOT的实施是辅助性的,采用它主要是为了促成BOT.TBT的实施过程如下:政府通过招标将已经运营一段时间的项目和未来若干年的经营权无偿转让给投资人;投资人负责组建项目公司去建设和经营待建项目;项目建成开始经营后,政府从BOT项目公司获得与项目经营权等值的收益;按照TOT和BOT协议,投资人相继将项目经营权归还给政府。
实质上,是政府将一个已建项目和一个待建项目打包处理,获得一个逐年增加的协议收入(来自待建项目),最终收回待建项目的所有权益。
TBT的实施过程如下:政府通过招标将已经运营一段时间的项目和未来若干年的经营权无偿转让给投资人;投资人负责组建项目公司去建设和经营待建项目;项目建成开始经营后,政府从BOT项目公司获得与项目经营权等值的收益;按照TOT和BOT协议,投资人相继将项目经营权归还给政府。实质上,是政府将一个已建项目和一个待建项目打包处理,获得一个逐年增加的协议收入(来自待建项目),最终收回待建项目的所有权益。
1
TBT模式两大特点
其一,从政府的角度讲,TOT盘活了固定资产,以存量换增量,可将未来的收入现在一次性提取。政府可将TOT融得的部分资金入股BOT项目公司,以少量国有资本来带动大量民间资本。众所周知,BOT项目融资的一大缺点就是政府在一定时期对项目没有控制权,而政府入股项目公司可以避免这一点。
其二,从投资者角度来讲,BOT项目融资的方式很大程度上取决于政府的行为。而从国内外民营BOT项目成败的经验看,政府一定比例的投资是吸引民间资金的前提。在BOT的各个阶段政府会协调各方关系,推动BOT项目的顺利进行,这无疑减少了投资人的风险,使投资者对项目更有信心,对促成BOT项目融资极为有利。TOT使项目公司从BOT特许期一开始就有收入,未来稳定的现金流入使BOT项目公司的融资变得较为容易。
2
现有融资环境支持TOT
中国目前经济收益良好稳定的铁路支线、专用线为数不少,而且还有少量城市间高速铁路,这些现金流量可观而且已经基本明朗化的项目对投资者来说极具吸引力。通过前面分析TBT融资模式的突破口在于TOT中项目的转出,既然中国有这么多对投资者有很大吸引力的铁路项目,那么,项目转出就有了可能,从而将TBT融资模式实践于客运专线建设就有了可能。
中国民间资本总额十分庞大,2005年12月末,中国城乡居民储蓄存款已超过10万亿元人民币。一直以来,由于缺少丰富的投资渠道和金融产品,加上近年来股票市场的低迷,大量的民间资金滞留银行,同时在国际市场上仍有数千亿美元的游离资本在寻找投资对象。这些都表明中国客运专线建设项目实施TBT项目融资模式有充分的资金保障。
TBT融资模式中,政府通过TOT一次性融得资金后,会在BOT项目中入股,甚至主导项目的实施。这样,其他投资人就不用担心财务上和政府履行合同上的问题,而且有了政府的强力参与,又有了资金的保证,就大大增加了项目实施的成功率。
从国家的政治环境上讲,中国已经在很长一段时间内保持政治稳定,经济稳定快速发展,投资环境逐步改观,政府诚信也在逐步提升,相关法律体系越来越完善。
通过上面几方面的分析可以看出,在中国客运专线建设项目中实施TBT融资模式是可行的
7、ABO(授权(Authorize)-建设(Build)-运营(Operate)模式
ABO模式,即地方政府通过竞争性程序或直接签署协议方式授权相关企业作为项目业主,并由其向政府方提供项目的投融资、建设及运营服务,合作期满负责将项目设施移交给政府方,由政府方按约定给予一定财政资金支持的合作方式。

授权(Authorize)-建设(Build)-运营(Operate)模式首创于北京市交通委员会代表北京市政府与京投公司签署的《北京市轨道交通授权经营协议》(以下简称“协议”)中,即北京市政府授权京投公司履行北京市轨道交通业主职责,京投公司按照授权负责整合各类市场主体资源,提供北京市轨道交通项目的投资、建设、运营等整体服务。政府履行规则制定、绩效考核等职责,同时支付京投公司授权经营服务费,以满足其提供全产业链服务的资金需求。京投公司也因此成为北京轨道线网发展过程中的统一“业主”。
按照目前协议约定,市政府每年向京投公司拨付295亿元的授权经营服务费,用于双网的项目建设、更新改造和运营亏损补贴等,同时京投公司充分发挥自身的投融资职能,筹集其余建设资金,保障项目用款。这里所谓的授权经营,就是法定意义上的政企、政事分开。市政府不再是公共产品的直接“提供者”,变成了市场化主体的“监管者”和“规则制定者”。京投也从最初单一的投融资平台,一跃变成了市场资源的“整合者”并提供公共服务。

ABO模式出来后,引起了社会的广泛关注和讨论。在我国现行的法律体系框架下,应当如何界定ABO模式的法律关系?有人认为ABO属于PPP,有人认为ABO属于传统的公建公营,北京的ABO模式因为没有竞争程序也饱受各界质疑。鉴于此,回答自贸区政府是否可以引入ABO模式,首先需要分析ABO是否符合现行的法律规定,并对ABO的法律性质进行界定。
ABO模式是北京市政府及京投公司等多方智慧的探索结果,不可否认在促进融资平台转型、实现政企分开、体现政府务实态度等方面有一定的积极意义,也不失为地方融资平台公司市场化转型的一种尝试,但在现行操作模式下,ABO也带来了不少亟待明确和解决的困惑与不解。
1、授权经营主体的确定ABO模式由于是政府直接授权公司经营,并未走相应竞争性程序。虽然政府选择授权经营主体的方向大致为“本行业中有深厚的积淀,有较高的专业化服务能力,能够成为‘市场资源整合者’的企业”,但面对具备同等实力的企业,政府将根据怎样的标准进行甄别和筛选,并依照怎样的程序来保证授权机制的公开性、透明性?对比以前地方政府直接将公共资源交给属地国企的方式,ABO已转变为地方政府与属地国企签订协议的形式,但此类转变仅为形式上的转变,并没有完全的改变垄断经营的特性,属地国企在获得授权的过程中仍未受到相*招应**、投标法或招、投标规模的限制,政府也未对属地国企的资质和相应建设能力进行实质性的考量,因此,对于政企分离及市场化运营,仍是形式重于实质。
2、ABO模式的实操从京投案例我们可以看出,ABO模式没有如PPP项目一般,在签订授权协议前进行“物有所值”和“财政承受能力”论证,也没有按照财政部87号文中的负面清单、预算安排进行约束。所以ABO模式是区别于PPP模式和政府购买服务模式的。那么,ABO模式设立之初如何进行识别论证,产品如何进行设计,政府支付的经营服务费如何计算和支付,授权经营主体的经营绩效如何考核等,都应该在协议签订之前进行明确。而ABO模式若要广泛推行,除了上述问题要明确具体标准,还有很多实操部分需要具体管理办法和操作指南来合理化推进、合法化实施以及后续合规化指导。
3、授权经营主体身份在京投实例中,从北京市政府的授权情况来看,京投公司其实是拥有“业主”和“受托经营者”双重身份。作为“业主”,京投公司履行项目的构思、融资、市场推广、主要目标的确定、招标和合同谈判过程中涉及重大原则问题的决策以及项目方案审查、重要设备和材料的审查、合同价款变更、工期变更、方案变更等重大问题的管理和决策职责;作为“受托经营者”,京投公司履行业主项目经营管理职能,具体负责对受托地铁线路进行运营管理及广告、商贸、地下通信等经营活动,统一管理受托地铁线路的指挥调度系统,及以地铁相关资源开发为主的其他多角化业务等。
经授权后,京投公司既作为“业主”,又作为“受托经营者”,在行使权力和履行职责的过程中,可能存在采取市场化竞争方式使得运营利益最大化却受到业主身份制约的情况,那么理顺两个身份之间的关系,从双重身份的角度进行运营管理决策,同时合理设定政府对建设运营单位的绩效考核指标,显得尤为重要。
4、授权建设与委托建设的区别ABO模式中的授权建设是否属于行政授权?授权建设和委托建设又有何区别?若ABO模式授权属于行政授权,则从授权法律主体角度来看,授权权力仅来源于法律、法规和规章,即建设单位只有通过法律、法规和规章才能获得授权,其他所有方式的授权均只能视为委托。对于地方政府而言,地方性规章是由省、自治区、直辖市以及省、自治区人民政府所在地的市和经国务院批准的较大的市的人民政府根据法律和行政法规按照规定程序所制定,也就是说只有省、自治区、直辖市以及省会城市和经批准的较大城市才能采用行政授权。

从法律责任归属角度来看,授权模式下,被授权方以自己的名义实施所授予的权力,权力行使的结果(法律责任)直接为被授权方承受;委托模式下,受委托方只能以委托方的名义活动,其行为的结果(法律责任)仍然归属于委托方。两者的法律责任显然有较大区别。
8、EOD(Ecology-OrientedDevelopment)模式
EOD(Ecology-OrientedDevelopment)模式是以生态保护和环境治理为基础,以特色产业运营为支撑,以区域综合开发为载体,采取产业链延伸、联合经营、组合开发等方式,推动收益性差的生态环境治理项目与收益较好的关联产业有效融合。
简单讲,基于项目实践的EOD模式,在帮助政府改善生态环境的同时,解决项目资金问题,不增加政府债务负担,实现自平衡。充分将绿色项目的经济效益与环境效益相结合,“绿水青山”与“金山银山”相统筹。
一句话,解决了“烧钱项目的缺钱困境”。
自*八大十**以后,我国生态文明的重要性被提到了前所未有的高度。
特别是以2015年国务院出台了两个重磅文件:《关于加快推进生态文明建设的意见》、《生态文明体制改革总体方案》为标志,叠加一系列配套制度。自此,我国完整的生态文明制度建设体系初见雏形,生态建设也拉开序幕。

△生态文明制度建设体系△
但是,生态环保一直以来就是个花钱的事。在我国财政主要矛盾(刚性支出整张>财政收入增长)和经济发展与环境污染之间矛盾日益凸显的背景下,国家新常态下的生态环保事业,也面临着时代最大的困境:缺钱。
于是,基于项目实践的EOD模式应运而生。环境部从2018年即开始提出了EOD模式的倡议,时至今年,多部委陆续出台EOD相关政策,中央重视程度逐增。

△政策时间线一览△
9、TOD(Transit-Oriented-Development)模式
TOD是以轨道交通站点为中心,以400-800米(约5-10分钟步行路程)为半径,进行高密度开发,打造集工作、商业、文化、教育、居住等为一体的混合功能区,实现生产生活生态高度和谐统一。

总结:TOD作为一种集合高效、开放、共享、激活等特性的城市发展新模式,资源有效利用、解决“城市病”、产城融合发展等。相比起单纯地体上盖,更具有宏观引导性。
整理于网络,权侵删