常看娱乐新闻的同学可能会发现,许多女明星虽然现下美的云淡风清,一举手一投足,不论多大的场面都能轻松HOLD住,但事实上想当年刚出道时谁都有不少着装上的黑历史。总结起来,大多都是用力过猛、妆容太重,找不到适合自己的风格,于是各种自黑、踩雷。
为什么,因为他们刚出道时都是小心翼翼的,就算一炮而红,内心也没有足够强大到淡定从容的面对眼前的一切,所以总不免用力过猛。
待到在圈子里泡的时间长了,试错的经历多了,也渐渐找到了适合自己的风格。就算是一件平价爆款也能穿出国际大牌的效果了。所以说,选择适合自己的,很重要。
同样的,在购物方面,对于广大国人而言,不选最好、只选最贵的消费观一直长期占据主流地位,即使在消费降级的今天,各种大牌对于女生的吸引力也是丝毫未减,但其实那些衣服、包包是否真正适合自己呢,真是不好说。
其实,明星也好,普通人也好,真正的聪明人都知道,真正正确的选择,不是选最贵的,而是选最适合自己的。
这个选择定律,放诸四海皆准,选择衣服、鞋子、包包如是,给自己家做家居设计时更如是。
这些年诸如《梦想改造家》一类爆改小户型的家装改造节目非常风行。《每个家都该有主人的样子》作者朱俞君是台湾知名室内设计师。日常主要工作内容便是为无数屋主设计打造适合自身生活的理想家居环境。在旧家翻新方面更是经验满满。

做为一位有想法的设计师,朱俞君从自己四年搬家七次,每一次做设计的亲身经历中领悟到,最好的设计,都源于生活。每个家,都该有主人的模样、味道、情绪和温度。作者心目中,家居装修的真正意义便是:将每一个日常,都住成理想的模样。
这本书便是以其自家装修经过为底本,以自身工作经历为素材,写就的一本实用家居设计书。
在书中,作者提出一个核心观念,做为一本由设计师写就的家居书,书中详细记录了她几次搬家、设计、装修的经历。总结了很多经验,或说教训给有计划给家里做装修的读者们。
虽然是位经验丰富的专业设计师,但在设计自己住家时也走过不少弯路。
比如买了大浴缸希望充分享受泡澡时光,用起来以后才发现放水就要半个钟头。
比如一早在设计儿童房上投入大量心血,但孩子出生后一直跟着大人睡,日常玩耍也总爱在父母附近,于是儿童房最后实际沦为了装玩具的库房。
在一次次体会到梦想与现实的差距之余,作者也在不断进步,认真总结出做设计不光要考虑美感,善用建材,更要做到真实生活中方便好用。

在数次搬家经历后,作者也深感房屋面积并非决定生活质量的最终因素。作者小时候曾在香港住过很长时间,对于一家人挤住在50平内,但生活照样过的井井有条的生活经历印象深刻,在经过几次搬家后,一家三口最终在一套50平方米的房子中找到适合自己一家的生活。
通过自己的亲身经历,作者深深感觉到,空间的大小并不是生活是否舒适的唯一条件,找到安顿自己的生活方式才是。
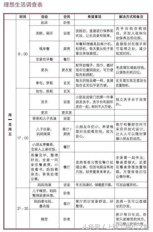
我们只有认清自己究竟想要过一种怎么样的生活,才能达到理想的生活状态。如何做到这一点,作者也给出了不少切实有效的建议,比如说列出一张自家每日生活作息表,将自己对于各个空间期望发挥的作用列举出来。在写出自家的生活脚本后,对于你的房子要打造成什么样子,就比较有把握了。

为了切实说明自己的家居设计理念,作者在书中大量列举了自己以前负责过的家装改造实例,有图有真相的解说方式令全书读起来更加生动有趣。此书后记内容是如何找到适合自己的设计师,让读者可以轻易判断自己的条件类型,找到适合自己的家装设计方式,非常实用。
看完此书之际,忽然想起郭敬明的豪宅,古典欧式豪华风一统天下,KENZO的茶几、GUCCI的靠垫、Meissen的瓷器、错落有秩的安放于铺着HERMES墙纸、FENDI地毯的房间里。售价不菲的各幅巨型、中型、小型油画、版画填充着每一处墙壁的留白,三层木楼梯扶手两边的每一个窗台上都摆放着著名设计师的雕塑作品。
这样精致的房子,如果从价值上说,与朱俞君家不过50余米的小房子相比,真可谓将天比地,但若比较起“家的味道”来呢,只能说各有千秋吧。但诚如作者在书中所说的,空间的大小并不是生活是否舒适的唯一条件,找到安顿自己的生活方式才是。根据不同情况,选择最适合自己的方式,才是最好的。
