跨境电商之保税备货
在上一篇文章《又逢新政洗牌日,跨境进口指南时》中,我们提到消费市场的进口有三种重要模式(一般贸易、CC、跨境电商),其中跨境电商模式对海淘与进口近年来的演变产生了巨大影响。在合规越来越成为主流的时下,进口模式的特点不同越来越凸显了它们适用性的不同,进口模式会直接影响到营销方案。所以在选择进口模式前,先理解它们是十分必要的。今天我们就从跨境电商模式说起。
跨境电商模式进口,即跨境电商零售进口(跨境电商网购零售进口),有保税备货与BC直邮两种模式,本文主讲保税备货模式,目录如下:
目录
I 概念
II 基本流程
III 主要参与者
IV 其他要点

01概念
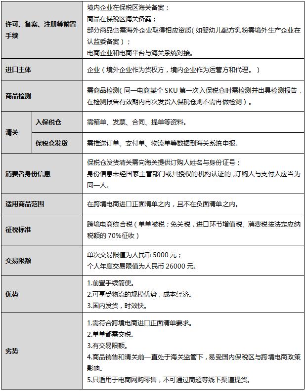
跨境电商保税备货模式指先把商品整批进口到国内保税仓中,采用跨境电商模式报关报检,省却很多一般贸易所需的前置手续,准入门槛低,方便快捷;消费者在电商平台上下单付款后,电商平台将相应生成的订单、支付单、物流单等数据发送到海关系统进行申报,海关放行后保税仓根据订单将商品打包并快递给收件人,不允许即买即取(部分试点区域除外)和买家转手再次进行销售。


02基本流程


03主要参与者
从业务流程的角度来说,跨境电商备货模式的主要参与者有以下8个(看是否与政策和监管要求相匹配也是从这几个主要参与者的角度来看):
1.电商企业:
保税备货模式中的电商企业,我们通常也叫商家,应分为两个来看:一个是自境外向境内消费者销售商品的境外企业,是商品的货权所有人;另一个是接受此境外企业(依照跨境电商政策和监管要求)委托在海关进行企业备案等手续的境内企业,是代理人(不一定是品牌给予销售授权的代理商),常常也是商品销售的境内运营者。
前者一般无法在保税区海关处进行企业备案;后者进行备案时,通常备案为“电商企业”身份。
2.电商平台:
电商企业有货,还得有一个卖东西的地方对吧,那就是电商平台了。电商平台指为消费者和电商企业提供网页空间、虚拟经营场所、交易规则、交易撮合、信息发布等服务,设立供交易双方独立开展交易活动的信息网络系统的经营,是境内企业,也要在保税区海关进行企业备案。
我们可以把它理解为一个收单的渠道:不是微信群里发红包或转账来下单,而是消费者拍单并通过微信支付(财付通)、支付宝、银联等支付工具付款来实现下单,譬如PC端网站、APP、微信小程序等。
(不过需注意商家只有微信小程序一种销售方式时,在一些口岸办理企业备案可能会遇到一些问题,需与服务商、保税区海关核实能否用微信小程序作为销售网址进行企业备案、是否需要再建一个PC端页面等细节。)
电商平台(通常叫平台)有时是第三方平台(如京东海囤这样支持电商企业入驻开店),有时是自建站为自己的电商企业服务的纯自营平台。前者的情况下,入驻商家会在保税区海关处备案为“电商企业”身份,第三方平台备案为“电商平台”身份;后者的情况下,因商家与平台通常是一家,所以会同时备案为电商企业和电商平台身份。
这么说似乎有些拗口,但是“电商企业”和“电商平台”这两个身份其实是向海关系统传输的数据报文中的两个字段,也是识别消费者在哪里下单、对商品和销售负责的主体是谁、交易是否真实的重要参数。
在实际经营中,消费者是在电商平台上注册和下单,所以电商平台拥有消费者和交易的数据。且与支付企业和快递公司的对接、签约通常也是电商平台主导的,所以向入驻商家开放含有消费者身份证号的订单、触发支付企业生成并向海关传输支付单这些操作也受电商平台制约与主导。以入驻第三方平台形式开展跨境电商业务的商家需要提前与平台核实清楚平台、其对接的支付企业和快递是否已在该保税区进行企业备案并与海关完成对接,否则可能面临传输数据合规问题。
(2017年虽然有全国上线海关统一版系统的事件,同时也有“一地备案,全国通用”的声音,但实际上因各口岸有自己的地方服务系统等因素,还是需要商家和平台在哪里开展业务就在哪里备案。)
清关时,电商企业和电商平台会负责订单和清单:消费下单后即生成订单;清单则根据订单信息和海关要求进行信息完善产生。有强大关务和技术实力的电商企业和电商平台可以自己完成清单这项操作,因其中涉及到关务和技术的处理,且二者关联紧密,这项操作也常常是报关行的服务标配之一:电商企业或电商平台把订单信息发给报关行,报关行做好清单后再返回给电商企业或电商平台,然后电商企业或电商平台把订单和清单推送到海关系统。之所以说电商企业或电商平台,是因为由谁来推可以根据电商平台的政策和业务模式而定,电商企业、电商平台、报关行三方提前明确清楚。
3.支付企业:
支付企业即消费者的付款工具,如支付宝、微信支付(财付通)、银联等。其实在非跨境电商的交易中,电商平台也是要对接一个可以供消费者付款的支付工具的,而在跨境电商中,支付企业还会有一项生成支付单并推送到海关系统申报的服务,以及相应的API接口。消费者下单付款后,会由电商平台的后台系统向支付企业发送指令,支付企业生成支付单并推送到海关系统。同样,支付企业也需要在商家开展业务的保税区进行海关企业备案。
除了常见的支付宝、微信支付(财付通)和银联,还有很多支持跨境电商业务的支付企业。平台一方面需考虑消费者的使用习惯,另一方面也需注意提供支付服务的银行机构应具备银保监会或原银监会颁发的《金融许可证》,非银行支付机构应具备人民银行颁发的《支付业务许可证》,支付业务范围应包括“互联网支付”;当然,大平台常常也会把推广自己的支付工具、支付费率、支付企业可支持的业务模式等因素纳入考量。
另外,支付企业不仅是消费者付款的工具,也可以帮助平台与入驻商家进行资金清算、减小二清风险、付汇等,在效率、费率、合规方面十分有意义。
4.国内快递:
因跨境电商模式除了几个试点场所外不允许线下自提,商品需要通过国内快递寄送到收件人手中。四通一达、EMS、顺丰、京东配送等拥有国家邮政局颁发的《快递业务经营许可证》的快递企业都有此业务。
快递企业通常与保税仓或电商平台签约并进行API对接,接到订单信息后反馈物流单号给保税仓或电商平台,同时也会生成物流单并推送到海关系统。在出保税区清关和保税仓分拣打包完成后,快递企业会到保税仓收货,然后经由配送中心和各快递站点派送给收件人。
5.报关行:
通常也是注册在保税区的报关行,并与海关系统对接的,而且常常报关行与保税仓是一家的(以下所说报关行含其自有或与其合作的保税仓)。
在跨境电商中,报关行的角色并不仅仅是报关清关,除了上面所说帮助电商企业或电商平台完善清单外,我们在流程图上所看到的大部分电商企业和电商平台的操作都和报关行有关,报关行会进行协助:
- 企业备案时,报关行会指导商家准备和协助递交备案资料。
- 系统对接上,专业成熟的报关行都是已经与所在保税区海关系统、快递企业和保税仓对接好的,并能够根据商家的需求定制功能模块与接口,协助商家解读海关系统接口文档和进行虚拟单测试。
- 商品备案前,报关行会协助商家核实该商品是否能够以跨境电商模式进口和备案,并在收到商家提供的商品备案资料后向海关递交资料、录入商品信息到海关系统,完成商品备案。
- 商品检测时,报关行会提前做申请,因报关行一般在保税区会有点部,寄样送检的商品也会经由报关行点部交给检测机构。
- 在备货入仓阶段,报关行会初审报关资料,密切关注到货情况,并办理提货转关、入区申报,协助海关商检查验等。尤其遇到单货不符等到货异常时,更是需要报关行与商家核实情况,并同海关、商家协调处理。
- 在实践中,商品发出保税区的清关可能会遇到异常、人工审单、退单等情况,商家虽然可以通过系统得知,但根据各口岸服务系统的不同、与报关行对接的模块不同,常常也会向报关行核实异常原因、咨询处理方案和执行操作。
- 如果遇到取消订单、退货入区等售后问题,报关行可能还需操作删单、退货入区申报等。
- 此外,报关行还会协助商家、海关进行核销账册、销毁等方面的申报。
虽说现在很多关务方面的资质、操作都已开放给电商企业和电商平台,但是一家经验丰富、专业,在当地海关拥有良好信用,且具备扎实技术力的报关行仍不是能够轻易替代的。以往报关行拼的是时效和业务流畅度,而随着跨境电商经验和技术的普及,时效和业务流畅度已成标配,对专业服务商来说差别不大;时下报关行则更多地会在服务上进行优化,一方面是客户体验,另一方面是对新政策和新模式的解读、方案设计、创新项目执行等。
6.保税仓:
保税仓即跨境电商中常说的仓储企业,不同于一般仓库,它在保税区围网内(境内关外),受海关监管,有专门的账册。货物的跨账册移动、跨仓移动、跨保税区移动、入区出区、数目增减等,都需向海关申请,得到批准后方能操作。但是消费者还未下单,货物仍在保税仓中未清关时,货物是不需缴纳跨境电商综合税的;消费者下单清关放行后,才会按订单征收跨境电商综合税。
现在的保税仓在软件方面配有WMS(仓储管理系统),可与电商企业和电商平台API对接;在硬件方面多会配有立体货架、地拖存储区、自动或半自动流水线(含打包台)、叉车、PDA手持、分拣车、面单打印机、监控等:可以实现预打包、库内调拨、组包、贴标签、精准发货、效期管理、残次品管理、库存共享等特殊需求。
货物入仓后保税仓会理货并出具理货报告给电商企业,在查验、理货报告确认无误后进行货物上架;清关放行的订单会流入WMS,保税仓根据订单信息进行分拣打包,待快递企业揽收。成熟的保税仓在工作日、没有活动大促时,从订单放行到完成打包的过程通常不超过24小时。
保税仓从功能上可分为常温仓、恒温仓(冷库因需求较少,至今极少见到);从所属上可分为自营仓、公共仓。原本自营仓指专门为某个电商服务的仓,公共仓则指可为不同电商服务的仓,但是现在这两个概念也随电商模式而有了一定重叠:一方面,自营仓成本高,需要很大的单量才能支撑,而成熟的保税仓团队又基本可以满足不输于自营仓的发货时效,所以很多电商平台的自营仓其实是使用公共仓的一部分;另一方面,现在很多电商平台都支持电商企业入驻,即使要求电商企业的货必须入自己的自营仓,因货物仍然可以库内调拨,也可看做自己平台体系内的公共仓。
此外,保税仓还肩负一个重要责任,即账册管理。进出保税仓的商品理论上应体现在账册中,海关每年会进行账册核销,如果账册上的商品、数量与实物盘点出的商品、数量不符,就会有问题:管理账册不仅为企业管理,也是一种责任。
7.海关商检:
海关和商检是监管部门,在跨境电商中会长期与电商企业和电商平台打交道。这里需要提醒商家的有两点:
一是除了审批的重要性,海关和商检也肩负对跨境电商政策在解读和执行上的把握,而实际业务的情况千变万化,免不了会有难以界定和统一意见的地方,或者需要较长时间来研讨,加之一些口岸还有不同的试点政策,所以商家不仅应当了解与自己商品相关的规定,也应同所开展业务的口岸的海关、商检咨询与沟通,譬如商品备案、创新业务模式时。
二是随着海关和商检监管经验的积累和对跨境电商企业与平台的理解加深,其会发布越来越细致的要求,商家可能会感到监管变严格了,业务做起来麻烦了,但其实从近期海关发布的要求来看,多是指导电商企业和平台完善平台搭建、完善风控体系、减少恶性竞争和帮助商家指引消费者的(比如平台和商品详情页中应该有哪些内容、展示商品与备案商品是否一致、一单拍多少商品会让商家遇到刷单的可能性较大等),既是要求,也是提醒,所以商家应该正确看待这些要求和政策,借助海关商检的政策要求完善自身,增加自身的竞争力。
8.消费者:
消费者指的是订购人,他既是电商企业和平台的境内终端消费者(不允许以二次销售为目的购买),也是跨境电商消费额度的扣减主体,还是跨境电商综合税的纳税义务人(通常由电商企业或电商平台为消费者担保并代缴)。
通常电商平台会要求订购人在平台进行注册,并校验其身份(有的平台在注册时即要求提交真实姓名和身份证号,有的则在消费者下单时要求提交)。在生活场景中会有订购人与支付人不同的情况,甚至订购人、支付人和收件人都不同的情况,而在跨境电商中,身份信息未经国家主管部门或其授权的机构认证的,订购人与支付人应当为同一人。
从供应链的角度来说,跨境电商备货模式的参与者还有品牌商、海外工厂、物流货代、供应链公司、系统服务商、代运营商等:
1.品牌商:
即海外商品品牌的所有者,通常会授权给代理商或一级供货商拿货,由代理商和一级供货商直接作为上面例子中的A来开展跨境电商业务,或经代理商和一级供货商再批发给二级、三级供货商,由二级、三级供货商做A。这些代理商与供货商均指境外的企业,是货物的实际所有者。
2.海外工厂:
海外工厂为海外品牌生产商品,有的为品牌自家的工厂,有的则为代工工厂。一般除了拿货,涉及到工厂的事情不多,但是做婴儿奶粉(婴幼儿配方乳粉)的商家需注意其海外工厂需在中国认监委做过备案。
3.物流货代:
物流货代主要负责国际段的运输,譬如从境外发货到国内口岸的空运、海运、陆运、江海联运、铁路运输等。通常物流货代服务是报关行和保税仓的服务标配之一,很多供货商或平台也有良好的物流货代资源。不论使用谁的物流货代,都需要让物流货代与报关行沟通对接顺畅,以确保顺利提货,办理转关和报关等手续(比方说如果没有提前沟通好而选择了周末、节假日货到口岸,那就不得不等到周末和节假日结束才能提货,不仅影响货物入仓时效,还可能产生港口超期存储、滞报等额外费用)。
一方面,报关行与其物流货代合作通常更加默契、高效和稳定,是报关行的优势之一;另一方面,报关行与供货商、平台的物流货代合作时的流畅也是报关行实力的体现之一。
4.供应链公司:
供应链公司通常角色较多,主要是整合品牌商、供货商、分销渠道、物流、报关行、保税仓、和快递等整个链条的资源,打通和优化进口链路。
从业务上来说,供应链公司一般具有商品采销、物流货代、报关仓储、技术服务、供应链金融等业务,既可以提供一站式的服务,也可以专门提供某一环节的服务;从业务与优势资源上来说,有的供应链公司是基于自身有很好的货源,有的则基于自身有很好的分销渠道,也有的是基于掌握采销资源与需求,然后向供应链的其他环节拓展业务。
对于大多数供应链公司来说,其主要目标在于帮助品牌以合理的成本解决动销问题,拓展业务规模。
5.系统服务商:
开展跨境电商业务尤其需要后台系统的支撑:一方面跨境电商业务涉及与其他参与者API对接;另一方面,CRM、与消费者交互、数据分析等都需要系统的辅助。因此,即使是中台操作系统较为完善的入驻第三方平台的模式,商家也可能需要一套后台系统来辅助,尤其当商家涉及自建站和同时在多个平台入驻开店时。
这方面也有很多不同类型的服务商,比如辅助管理店铺的网店管家、为O2O商城搭建系统的又一城等;随着合规化与跨境电商营销的发展,美智、有赞这样的帮助商家搭建平台、小程序、APP并合规打通供应链与一件代发的服务商也成为热门。还有些深谙营销之道和兼备技术力的服务商,会根据商家的营销需求开发小游戏等营销工具。
毕竟现在电商的竞争已不仅是营销手段的竞争,更是技术的竞争。
6.代运营商:
以天猫国际和京东海囤为代表的大型第三方平台,流量巨大,平台规则成熟复杂,入驻开店需要较多的技巧,而代运营商对国内市场和平台操作均较为熟悉,海外品牌可以将其在平台上的店铺托管给代运营商。实际操作中,代运营商也会挖掘有潜力的海外品牌推荐给平台(有的平台采取邀约制,品牌如果没有受到邀约,也可以尝试通过与平台合作紧密的代运营商来看看能否入驻)。
不过,时下代运营商的业务范围已不仅仅局限于代运营店铺:一方面,一些代运营商不仅能够支持多平台店铺的运营,还会配套有营销方案设计与执行、品牌管理等服务;另一方面,代运营与培训孵化、平台招商也合作颇多;此外,也有代运营商往打造自主品牌方向发展。
经过5年以上的发展,跨境电商进口已是较为成熟的行业,不仅在供应链垂直方向上参与者们不断地进行跨界、整合、去环节等操作,也在横向上发展出众多参与者,如金融机构、营销机构、自媒体等,不过这些延伸与一般电商已差异不大。至于代购、微商、转运商、中间商等,如前一篇文章中所说,万变不离其宗,可在跨境电商备货模式中去对应业务流程角度的那8个角色,同时对照供应链角度的那些角色来定位。

04其他要点
关于跨境电商备货模式还有一些需注意的地方:
1.跨境电商备货其实也分为两种模式,一种叫1210模式(1210是海关监管代码),一种叫1239模式。我们常说起的跨境电商备货指1210模式,因为1239模式进口入保税仓时需要通关单,这并不容易取得,会使得跨境电商备货模式的准入门槛提高。
目前政策上允许开展1210跨境电商保税备货模式业务的地区有北京、天津、上海、唐山、呼和浩特、沈阳、大连、长春、哈尔滨、南京、苏州、无锡、杭州、宁波、义乌、合肥、福州、厦门、南昌、青岛、威海、郑州、武汉、长沙、广州、深圳、珠海、东莞、南宁、海口、重庆、成都、贵阳、昆明、西安、兰州、平潭等37个城市。
2.消费者下单购买商品的数量应遵循合理自用原则。虽然并没有规定怎样才算合理自用,但是一般会根据具体商品的用途、规格、大众的消费使用习惯来看同一订购人或同一收件人或同一收件地址或同一支付人或涉及同一电话的购买频次、单次购买数量等。这些都可以通过向海关推送的四单数据看出:如果有异常的数据(如短时间内大量购买,涉嫌刷单、批发;海关按订单信息致电消费者询问交易情况,而消费者对该交易不知情,可能涉嫌盗用身份信息),就会触发海关的风控系统,电商企业就需要进行核实与说明,并承担相应的责任。
海关通常会通过审查电商企业和平台的销售网站是否完善、要求高风险电商企业清关时提交四单的盖章截图、海关风控系统、神秘买家和致电消费者核实交易是否真实等方式进行监督。这些方式电商企业和平台也可以借鉴,成熟的电商企业和平台也会有自己的风控系统,以防患于未然。
3.同时入驻有跨境电商企业和非跨境电商企业的平台,需要将两者的频道甚至平台相互独立,商品在网页上展示时也需明确地标识出来。
4.前面已说过跨境电商模式不允许线下自提,但是这并不是说跨境电商的商品只能在网上展示,跨境电商线下业务有两种模式:一种是O2O,即线下展示,线上交易;另一种是在个别试点场所,允许线下自提。
我们常见的跨境电商线下展示店、跨境电商O2O商城、销售跨境电商产品的母婴店等,就是前者的模式,理论上即使消费者和商品(展品)就在店内,也需要网上订购,然后等保税仓发货快递寄送上门。
线下自提模式的基本原理是先以担保的形式将跨境电商商品从保税仓转移到线下销售场所,但是这个线下销售场所需要配置监管设备;消费者仍然需要在网上订购,经过四单比对等清关环节,不过订单清关放行后,消费者即可在店里取走商品,这个过程通常不超过10分钟;然后线下自提的商品会进行定期核销。这个模式最大的优势在于能使跨境电商企业和平台接触到人流量巨大的线下市场,引得2018年上半年众多商家纷纷摩拳擦掌积极研究方案、申请和尝试。但是因为此模式对一般贸易会形成不公平竞争,而且人流量大的线下销售场所也难以监管,隐患较大,最终由六部门确认原则上不允许线下自提业务(郑州经开综合保税区边的中大门即是留存下来的少数试点场所之一)。
对线下模式的探索虽然暂时止步于线下展示,但是其积极意义一方面在于探索了新的监管模式,另一方面也印证了跨境电商对普通电商发展趋势的追随。跨境电商对于新品引进是个非常不错的试水方式,在商品试水效果理想且准入手续可行性较高的情况下,想要拓展广泛线下渠道和解锁更多营销方式,商家还是需考虑由跨境电商转为一般贸易模式。
5.商家发货入保税仓时应注意单货相符。以往因跨境电商长期处于探索阶段,且部分口岸支持先理货后报关,于是很多商家在物流管理上较为粗暴,单货不符的情况并不少见。在先理货后报关的情况下,因为可以根据实际到货的商品和数量申报,只要不出现*禁品违**和未备案的商品,还算好处理;但是在先报关后理货的情况下,如果出现单货不符,就可能需要删单重报,退单退运,情节严重的甚至可能转缉私和入刑。
前段时间听闻海关再出新规:一年内第一次和第二次发生因海关查验导致删改单的,扣企业信用分;第三次则系统自动移转两简案件;情节严重的会涉及稽查和缉私。以往有过诸如单货不符对应金额差异超50万元人民币、HS或品名有误且有具体列明且总金额超5万元人民币、一年内有三次因查验而删改单等情况的商家可得注意了。
为了减小这类风险,一方面商家可通过将海外仓与国内报关行、保税仓系统打通,在海外仓配置PDA手持扫码拣货,拣货后系统自动生成预发货清单并同步给国内报关行和保税仓,以便报关行对照收到的来货报关资料进行预审,同时与长期合作的物流货代建立复核机制;另一方面商家应强化这方面的意识与管理,毕竟人工操作失误的风险很难全靠技术与系统规避。
6.某一电商企业的某一SKU首次进入某一口岸的保税仓,如果该SKU属于法检商品,则需要出具检测报告。出具检测报告的方式一般有两种:寄样送检和抽样送检。前者是在海外发货前寄送样品到指定检测实验室进行检测,确认检测符合要求后方可海外发货;后者是货物入仓后抽取样品送到指定实验室进行检测,确认检测符合要求后方可销售。
如果允许,寄样送检明显风险成本较小,因为货物入仓后再检测的话,一旦出现检测不符合要求的情况,可能就会涉及退运或销毁,耗时又耗财。此外,如果同一口岸有多个支持1210模式的保税区,很可能其指定的检测机构是同一家,这也可以避免商家重复送检。
7.一线入区,二线出区:前者指货物进保税区,后者指货物清关后从保税区发出寄送给消费者。
8.跨境电商模式虽然是针对B2C模式,但并不是不能做B2B业务。跨境电商货物可以在海外进行B2B交易,也可以在同一保税仓内批量结转,也可以在同一保税区内的不同保税仓之间批量结转,还可以在不同保税区之间批量结转。不过实践中,也需注意先向转出和转入方海关咨询确认,因为可能商家的货物正处于不可移动的状态,也有可能转出和转入的保税区在系统与政策上对相互结转仍待完善;此外,以1210模式进口的商品不能转入仅支持1239模式的保税区。
9.跨境电商模式进口环节税款的缴纳方式通常是电商企业代消费者缴纳。电商企业先在海关办理税款保证金,订单清关时海关系统根据订单的税金从税款保证金中扣减相应的额度;如额度不够扣减,则该订单将被海关系统退单;海关会对放行30日内没有申报取消的订单进行汇总,将其对应的税金开出税票给电商企业;电商企业按税票缴纳税款到指定海关账户后,海关恢复电商企业被扣减的相应额度。
一方面从一笔税金的额度被扣减到这笔税金被汇总出税票,需要30日,再加上海关打印出税票的周期和电商企业领取税票、缴纳税款、办理税票核销手续的时间,建议电商企业根据自己的商品定价和预估销售情况,一开始所办理的税款保证金金额至少要能支撑自己40-45天的销售。
另一方面,海关打出的这个税票虽然抬头是电商企业的名字,但跨境电商综合税的纳税义务人是消费者,这个税票通常是无法作为境内企业(即作为境外企业的代理人在海关备案和申报进出区的企业)进项的票据在今后的财务中做抵扣的。不过现在跨境电商政策已明确货物的实际所有权归境外企业,商家在梳理财务时注意下即可,境内企业赚取的不是货款,而是服务费,不适合按一般贸易那样的进销来做。
10.当产生取消订单时,需分情况处理:
(1)在订单还未推送到海关系统时,可以灵活地取消;
(2)当订单推送到海关系统后,如果没有产生退单,就只能等放行后,申请取消订单。但是因现在从清关放行到打包发货之间的时间很短,常常会已经打包甚至已经发货,不仅已产生较多成本,也影响作业效率。
不过如果已经发出保税仓的货物真要重新退回保税仓,政策上也是允许的:自订单放行起30日内可以退回保税区重新上架,相应的税款保证金额度和订购人的年度购买限额也会恢复。不过商家和消费者一来需考量产生的发货、快递费用,二来需核实所开展业务的保税区在系统和操作细节上是否已经完善该功能。
11.当产生修改收件信息时,如果订单已经推送到海关系统,则也是需要等海关系统退单或放行后再做处理。商家需与快递公司核实是否可以修改地址等收件信息,因为一些地区是不支持跨区域改派的,这时可能会需要原收件人拒收,然后由快递公司将包裹先退回揽收点部,再按新收件信息重新寄送。
此外,如果遇到大批量修改收件信息(比如大量包裹的收件地址和收件人都改为同一个)则可能涉嫌刷单,也是有风险的。
12.很多保税仓有报关行、物流货代、技术开发、商品采销执行、供应链金融等标配服务,清关和派送时效也相差不多,那么商家应该如何选择保税仓呢?不妨从这几点来考虑:
(1)首先确定自己适合的运营模式,是入驻某个平台,还是自建站,是否需要多平台开店,是否需要共享库存,是否做B2B业务等等。举例来说,天猫国际商家需入菜鸟仓,京东海囤商家需入京东仓,而菜鸟仓与京东仓一般是不共用的,所以商家一方面需要在菜鸟仓和京东仓中选仓,另一方面也是无法实现一仓多发的。
(2)商家应选择业务与服务成熟的口岸和保税区。譬如郑州、杭州、宁波、重庆、广州等地都是老牌的跨境电商口岸,各有特色。当然,很多新兴口岸也在凭借其区位优势、商业氛围和强大的扶持力度迎头赶上。
(3)做为品牌独家授权的商家,业务中难免遇到B2C与B2B业务并存的情况,那么落地商家较多的保税区和保税仓更有利于优化商家的库存动销。
(4)以在第三方平台开店为主的商家应选择对接平台较多的保税仓,以便实现库存共享,降低成本。
(5)商家还可以考虑自己客户的分布与保税仓的区位,选择靠近客户的保税仓。
(6)商家还需考虑物流成本和物流便利性,比如南方与北方的保税仓因地价、人工等成本不同,价格也会不同;内陆与沿海的保税仓,适合的国际物流方式不同,国际物流运费也会不同。
(7)此外,很多口岸也有地方的鼓励政策,对商家开展业务、降低成本等方面也有帮助,商家不妨向当地的服务商、保税区管委会、商务局、口岸办了解下。
不过最为重要的还是应选择一家信誉上可靠,技能上专业,服务上细致体贴的保税仓:能够与商家的精细化运营相得益彰是非常有价值的。
13. 根据跨境电商和进口相关政策计算税率:
应征关税=完税价格*关税税率
法定计征的消费税=[完税价格/(1-消费税率)]*消费税率
法定计征的增值税=(完税价格+正常计征的消费税)*增值税率
在跨境电商中,
关税税率=0
应征消费税=法定计征的消费税*70%
应征增值税=法定计征的增值税*70%
所以,

跨境电商综合税的计税金额一般按照页面展示价格,包含商品零售价、运费、保险费以及优惠金额。这些价格中的组成部分在数据报文中一般会做区分和体现,以便精确扣缴税金。
14.作为商家境外企业的境内代理人的企业通常需要下面的资质:
(1)“营业执照”:建议留意下经营范围是否包含所要销售的商品,是否能做电子商务等。
(2)“银行开户许可证”
(3)“对外贸易经营者备案证书”
(4)“海关注册登记证”(即“中华人民共和国海关报关单位注册登记证书”):在办理的同时还会办出JC2006系统的备案和UKey(即法人卡、报关员卡)。
(5)“出入境检验检疫报检企业备案表”
(6)ICP备案:平台企业除了做ICP备案,还需办理“电信增值业务经营许可证”。
(7)境外企业与境内企业之间的代理人委托协议
(8)网站:一方面,商家需要向海关说明销售网址,譬如入驻的第三方平台、自建站等;如果是通过APP或小程序销售,可建一个PC端的非商城网页,各口岸的具体执行政策可能不同。另一方面,网站需要按照跨境电商相关政策完善内容,如消费者告知书、购物提示等。
(9)商家据其所经营的商品可能还会需要其他资质,如销售婴幼儿配方乳粉、预包装食品和保健品的会需要“食品经营许可证”。

希望通过本文,能让大家在面对“跨境电商进口模式可能逐步扩大到全国96个综合保税区,我们家乡是不是也能做这个了”“那么多外国品牌怎么这么容易就进入到国内了”“那么多全球购、海外购、海淘平台招商好火爆好心动但又心里没底”等问题时有多一些参考。如大家觉得有不准确或不同的观点,欢迎交流~ 下次我将继续为大家介绍跨境电商进口的另一种模式——BC直邮。
作者:钟摆
个人微信号:pendulum00
已获授权