知道最近有没发现
最近我们的港币兑人民币汇率有所降低
相当于现在去香港购物所有东西都打8折!

再加上还有几天就五一放假了
香港各大商场肯定各种促销打折
狠狠地在香港扫一次货!
各种买买买玩玩玩~

不过今天方老师要提醒各位深圳小伙伴:
现在去香港并不是一张通行证就能说走就走!
如果你不遵守规定
用这些方式去香港的话
分分钟多花钱之余,还可能不被放行!

根据中华人民共和国海关总署的规定:在自用、合理数量的范围内,对进境居民携带在境外获取的价值超过5000元人民币的个人自用物品和对进境非居民游客携带的留在中国境内的超过2000元人民币的个人自用物品征收关税。
如果在15天以内出入境超过一次的频繁出入境游客,海关只能放行其旅途必备品,不按照以上标准执行。

OMG!
超过5000/2000人民币的个人自用品
将征收关税?
这岂不是一部苹果X
一两支某仙水的事??
只放行其旅途必备品???

看不明白的伙伴们注意了
方老师给大家划!重!点!
如果你携带总额高于5000元人民币的物品
都会对超出部分征税
如果是不可分割的物品
(比如你买了一个价值上万的名牌包)
则是整件征税,税率20%!

如果携带多件重复的同样商品
(比如50支口红,30盒面膜)
不管总额有没有超过5000元
海关都有权征税或查扣

带这些东西不能免税!
电视机、摄像机、录像机、放像机、
音响设备、空调器、电冰箱(电冰柜)、
洗衣机、照相机、程控电话交换机、
微型计算机及外设、无线寻呼系统、
复印机、传真机、电子计数器、
打字机及文字处理机、家具、灯具和餐料等

另外,数码相机、数码复印机、
IC卡读入器、闪烁存储器、移动硬盘
和网络摄像头等也应纳入上述商品范围
提醒下大家,以上物件即使带一个
也应当主动申报缴纳相应的税款后
才能带进来的哦

除了以上需征税的商品
还有一点是大家所忽略的
那就是不少小伙伴们认为自己购买的物品
只要不超量、属于自用就可以携带入境
有这种想法的就大错特错啦
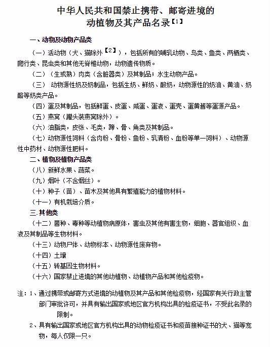
深圳人注意,这些东西绝对不要带!
这些东西绝对不能带!

大家要知道
境外购物第一步要有法律意识
属于禁止携带进境物的
不论用途和携带数量,都不可携带入境

除了以上违禁物品不能带之外
你的行李也要注意!
1.旅客不能当场缴纳进境物品税款的。
2.进出境的物品属于许可证件管理的范围,但旅客不能当场提交的。
3.进出境的物品超出自用合理数量,按规定应当办理货物报关手续或其他海关手续,其尚未办理的。
4.对进出境物品的属性、内容存疑,需要由有关主管部门进行认定、鉴定、验核的。
5.按规定暂不予以放行的其他行李物品。