每到深秋初冬之际,亚马逊卖家的内心都是矛盾的,既怕它来又怕它乱来。
伴随着销售旺季来临的还有亚马逊的严打。最近,侃哥身边的几位卖家朋友不约而同地收到了亚马逊发来的警告通知,万幸的是账号还保留了申诉的机会。
与此同时,亚马逊的秒杀似乎也失去了以往的威力,今年旺季你还会提报活动吗?
一批卖家收到警告信!
账号评级归0?
作为每年旺季的保留节目,黑五网一前的这段时间,亚马逊又开始严打整风了。
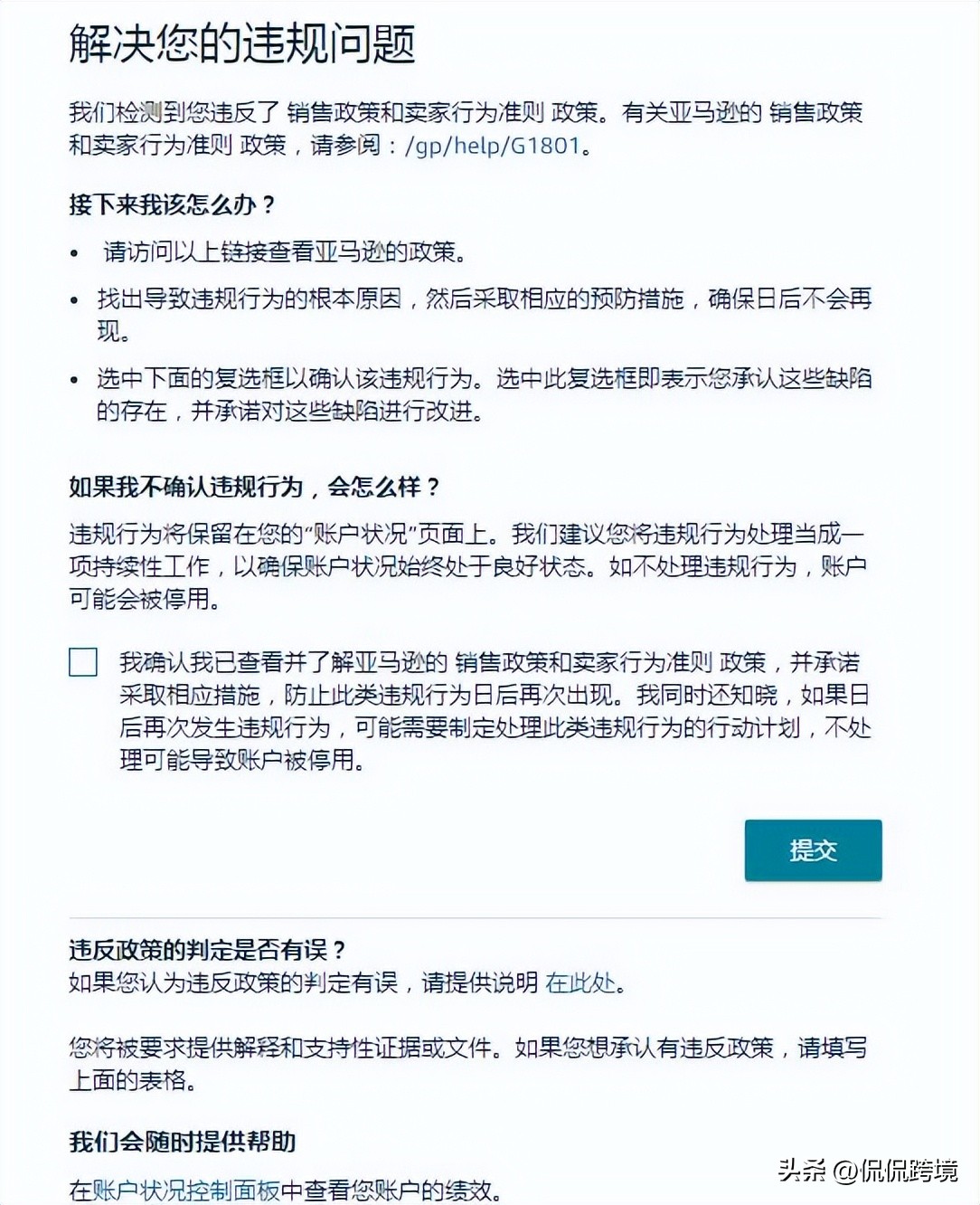
“你们最近有人收到过刷单警告吗,听说好多人都收到了!”上周末,一位卖家的发言打破了社群的沉寂,下图是他收到的警告通知:

爆料卖家供图
很快就有其他同行在群里反馈:“我看到有人日本站收到警告。亚马逊开始秋后算帐了?”据侃哥了解,该卖家美国和西班牙站点都不约而同地收到亚马逊警告通知,原因是他之前有过刷单。
令该卖家纠结的是,警告通知里的“提交按钮”点还是不点?而受此困扰的还不止他一人,“刷单被抓怎么处理的,都承认吗?点提交账户健康评级就直接0分了!”另一位卖家也在网上求助。
对此,有过相似经历的老鸟表示,点了按钮就代表承认一刷,以我过往的经验,一般亚马逊不会判断错判刷单的,我们以前都是认的,以后就不敢再刷了。
刷单依旧“流行”,
有卖家被亚马逊要求接听电话审问......
尽管亚马逊的政策愈发严苛,封号潮的创伤还历历在目,但依然有卖家选择铤而走险。据上述涉事卖家表示,自己所在的卖家圈子,刷单的不止他一家,好多同行都还在刷,包括一些大卖。
无独有偶,同样是上周末,另一位卖家也因为刷单被抓了,亚马逊在邮件中表示,在接下来的24小时内会致电卖家,讨论如何改善账户状况以及解决当下违反政策的行为,并且强调卖家务必接听,以避免销售权限受到影响。

爆料卖家供图
更令这位卖家犯难的是,不知道什么缘故,他的手机自动拦截了亚马逊的境外来电,更换手机也不行,这令他无法向亚马逊解释,错失解救账号的机会。对此,有同行表示,这是所谓的防止境外诈骗,需要到运营商营业厅重新实名,签承诺书等。
“今天这一波绩效,我们欧洲站全收到了警告,瑟瑟发抖中......过去刷过的,怎么老是揪着不放呢?”随着时间的推移,被警告的卖家越来越多。
回顾往年的旺季,每到11月,亚马逊基本都会开启一大波扫号,今年看这趋势大概率是提前了。对于之前有过刷单等违规操作的卖家来说,建议赶紧做好善后工作和预防措施,以免因账号问题错失今年的旺季。
秒杀时间被“篡改”!
亚马逊又给卖家挖坑?
随着平台政策愈发严苛,越来越多的卖家只能回归白帽,“秒杀”自然就成了大家提升销量的重要工具之一。不过最近一些卖家发现,亚马逊的秒杀活动是越来越“坑”了......
众所周知,亚马逊会把秒杀活动安排到一天当中的黄金时间段进行,而对于提报秒杀的卖家而言,可以选择在哪一周参加秒杀,但无法选择日期或时间,只能在秒杀开始前的一周查看具体日期和时间。
近期,有卖家却发现自己的秒杀时间被“篡改了”,吐槽道:亚马逊最近的秒杀时间是不是有问题?都是从晚上到早上!我们所有秒杀都这样,一开始看时间不对还取消了秒杀,然后越看越不对.......这太坑了吧,大半夜谁会买?秒杀费用都赚不回来。

爆料卖家供图
侃哥发现,遭遇上述秒杀“灵异”事件的并非个例。另一名欧洲站卖家表示:本周发现秒杀被安排到了当地时间16:30-第二天的4:30,我没有碰到过这个时间段的秒杀(一般都是当天的上午到晚上),有效果吗?已经影响到了黑五和网一的秒杀报价,要取消吗?
对此,有卖家推测应该是亚马逊后台秒杀列表的时间有问题,点进去是当地时间,外面是中国时间。这究竟是bug呢?还是亚马逊又在悄悄修改后台?还有卖家咨询了亚马逊客服,得到的回复是一问三不知:不知道是不是bug,也不知道会不会恢复,也不知道有没有反馈上去。
比起后台bug,更让广大卖家发愁的是,秒杀的报价越来越低。一位德国站卖家抱怨道:每次的秒杀推荐报价都比上次便宜,不改就报错(一直用的是优惠券),搞得没有一点利润!
从侃哥了解的情况看,对亚马逊现有秒杀政策不满的卖家不在少数,大家每次秒杀的报价比上次的最低价低2.5%至3%不等,有的卖家已经从常规的15%变到21%了,由于担心之后的黑五七天deal降的离谱,该卖家不得不暂停了deal。
据一些参加过今年两次会员日秒杀的卖家反映,亚马逊推送的活动期间的秒杀效果并不理想,尤其是秋季会员日,非常坑!一没有专门的Deal的标志,只会显示和会员专享折扣一样的标志;二没有流量扶持,导致参加当日秒杀的产品和参加会员折扣的产品,销量几乎没啥区别,白白浪费500美金的报名费。
不报秒杀,销量堪忧;提报秒杀,又担心效果不佳,利润被吃光,卖家无疑陷入两难境地。今年旺季,你还打算提报秒杀吗?欢迎来评论区留言互动!