提示:阅读之前请点击右上角“关注”,可以每天阅读本头条号发布的企业管理文章,内容丰富实用,帮你打开管理智慧的大门!
一:波特五种竞争力分析模型
波特的五种竞争力分析模型,被广泛应用于很多行业的战略制定。

波特认为在任何行业中,无论是国内还是国际,无论是提供产品还是提供服务,竞争的规则都包括在五种竞争力量内。
这五种竞争力就是企业间的竞争、潜在新竞争者的进入、潜在替代品的开发、供应商的议价能力、购买者的议价能力。
这五种竞争力量决定了企业的盈利能力和水平。
(1)竞争对手
企业间的竞争是五种力量中最主要的一种。
只有那些比竞争对手的战略更具优势的战略才可能获得成功。
为此,公司必须在市场、价格、质量、产量、功能、服务、研发等方面建立自己的核心竞争优势。
影响行业内企业竞争的因素有:产业增加、产品差异、商标专有、转换成本、竞争者的多样性、公司的风险等。
(2)新进入者
企业必须对新的市场进入者保持足够的警惕,他们的存在将使企业做出相应的反应,而这样又不可避免地需要公司投入相应的资源。
影响潜在新竞争者进入的因素有:经济规模、专卖产品的差别、商标专有、绝对成本优势、政府政策等。
(3)购买者
当用户分布集中、规模较大或大批量购货时,他们的议价能力将成为影响产业竞争强度的一个主要因素。
决定购买者力量的因素有:买方的集中程度相对于企业的集中程度、买方的数量、买方信息、替代品、产品差异、质量/性能影响、买方利润、决策者的激励。
(4)替代产品
在很多产业,企业会与其他产业生产替代品的公司开展直接或间接的斗争。
替代品的存在为产品的价格设置了上限,当产品价格超过这一上限时,用户将转向其他替代产品。
决定替代威胁的因素有:替代品的相对价格表现、客户对替代品的使用倾向等。
(5)供应商
供应商的议价力量会影响产业的竞争程度,尤其是当供应商垄断程度比较高、原材料替代品比较少,或者改用其他原材料的转换成本比较高时更是如此。
决定供应商力量的因素有:投入的差异、产业中供方和企业的转换成本、供方的集中程度、与产业总购买量的相关成本、产业中企业前向整合相对于后向整合的威胁等。
二:SWOT分析模型

“SWOT”是Strength、Weakness、Opportunity、Threat四个英文单词的缩写,这个模型主要是通过分析企业内部和外部存在的优势和劣势、机会和挑战来概括企业内外部研究结果的一种方法。
- S-优势:比较分析企业在外部市场环境、内部经营方面相对于其他竞争对手的优势;
- W-劣势:比较分析企业在外部市场环境、内部经营方面相对于其他竞争对手的劣势;
- O-机会:分析在目前的市场竞争态势下企业存在的发展机会;
- T-挑战:分析在目前的市场竞争态势下企业存在的威胁和挑战。
这种方法的主观性比较强。
SWOT分析所涉及的结果是人的认识和理解。
如果人们的理解和认识根植于事实,那么SWOT分析就是一种非常有效的分析工具,它可以用来对各种群体进行相应的分析,并且将分析进行比较。
但是在很多情况下,人们的认识和理解可能不完全是事实。
因此在使用SWOT的模型过程中应该比较谨慎。
在使用过程中可以利用多人打分和设立权重的办法来全面分析企业的内外状况。
三:战略地位与行动评价矩阵

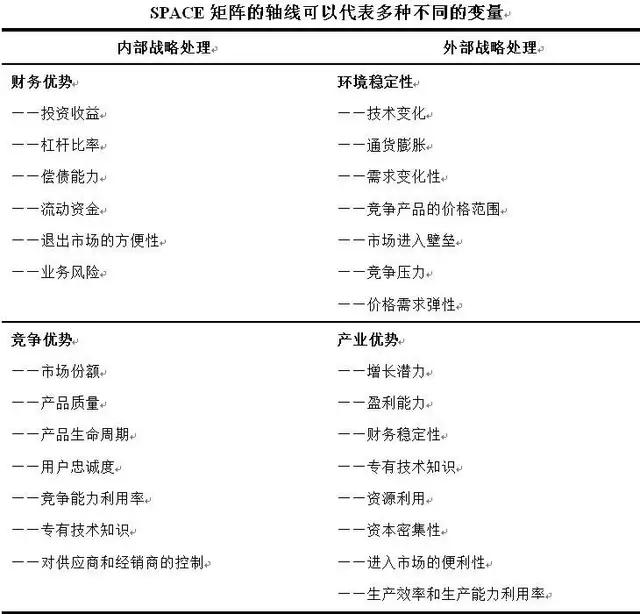
战略地位与行动评价矩阵(SPACE矩阵)主要是分析企业外部环境及企业应该采用的战略。
SPACE矩阵有四个象限分别表示企业采取的进取、保守、防御和竞争四种战略模式。
这个矩阵的两个数轴,分别代表了企业:
- 两个内部因素——财务优势(FS)和竞争优势(CA);
- 两个外部因素——环境稳定性(ES)和产业优势(IS)。
这四个因素对于企业的总体战略地位是最为重要的。
建立SPACE矩阵的步骤如下:
- 选择构成财务优势(FS)、竞争优势(CA)、环境稳定性(ES)和产业优势(IS)的一组变量;
- 对构成FS和IS的各变量给予从+1(最差)到+6(最好)的评分值。而对构成ES和CA的轴的各变量从-1(最好)到-6(最差)的评分值;
- 将各数轴所有变量的评分值相加,再分别除以各数轴变量总数,从而得出FS、CA、IS和ES各自的平均分数;
- 将FS、CA、IS和ES各自的平均分数标再各自的数轴上;
- 将X轴的两个分数相加,将结果标在X轴是;将Y轴的两个分数相加,将结果标在Y轴上;标出X、Y数轴的交叉点;
- 自SPACE矩阵原点到X、Y 数值的交叉点画一条向量,这一条向量就表示企业可以采取的战略类型。
SPACE矩阵要按照被研究企业的情况而制定,并要依据尽可能多的事实信息。

根据企业类型的不同,SPACE矩阵的轴线可以代表多种不同的变量。如,投资收益、财务杠杆比率、偿债能力、流动现金、流动资金等。
- 向量出现在SPACE矩阵的进取象限时,说明该企业正处于一种绝佳的地位,即可以利用自己的内部优势和外部机会选择自己的战略模式,如市场渗透、市场开发、产品开发、后向一体化、前向一体化、横向一体化、混合式多元化经营等。
- 向量出现在保守象限,意味着企业应该固守基本竞争优势而不要过分冒险,保守型战略包括市场渗透、市场开发、产品开发和集中多元化经营等。
- 当向量出现在防御象限时,意味着企业应该集中精力克服内部弱点并回避外部威胁,防御型战略包括紧缩、剥离、结业清算和集中多元化经营等。
- 当向量出现在竞争象限时,表明企业应该采取竞争性战略,包括后向一体化、前向一体化、市场渗透、市场开发、产品开发及组建合资企业等。
四:ECIRM战略模型

ECIRM模型的构成包括了五个核心要素:
- 一是E,代表企业家要素;
- 二是C,代表资本要素;
- 三是I,代表产业要素;
- 四是R,代表资源要素;
- 五是M,代表管理要素。
五项要素共同耦合成为一个以企业家精神和企业家能力为核心的公司战略模型,构成从战略上系统解析一家企业的五个基本维度。
产业型公司和资本型公司呈现“顺时针”方向的成长路径,而资源型公司和管理型公司则呈现“逆时针”方向的成长路径。
五:SCP分析模型
SCP(structure、conduct、performance)模型,分析在行业或者企业收到表面冲击时,可能的战略调整及行为变化。

SCP模型从对特定行业结构、企业行为和经营结果三个角度来分析外部冲击的影响。
六:战略钟
“战略钟”是分析企业竞争战略选择的一种工具,这种模型为企业的管理人员和咨询顾问提供了思考竞争战略和取得竞争优势的方法。

战略钟模型假设不同企业的产品或服务的适用性基本类似,那么,顾客购买时选择其中一家,而不是其他企业可能有以下原因:
1)这家企业的产品和服务的价格比其他公司低;
2)顾客认为这家企业的产品和服务具有更高的附加值。
战略钟模型将产品/服务价格和产品/服务附加值综合在一起考虑,企业实际上沿着以下8种途径中的一种来完成企业经营行为。
其中一些的路线可能是成功的路线,而另外一些则可能导致企业的失败。
(1)低价低值战略:
采用途径1的企业关注的是对价格非常敏感的细分市场的情况。企业采用这种战略是在降低产品或服务的附加值的同时降低产品或服务的价格。
(2)低价战略:
采用途径2的企业是建立企业竞争优势的典型途径,即在降低产品或服务的价格的同时,包装产品或服务的质量。
但是这种竞争策略容易被竞争对手模仿,也降低价格。
在这种情况下,如果一个企业不能将价格降低到竞争对手的价格以下,或者顾客由于低价格难以对产品或服务的质量水平做出准确的判断,那么采用低价策略可能是得不偿失的。
要想通过这一途径获得成功,企业必须取得成本领先地位。
因此,这个途径实质上是成本领先战略。
(3)差别化战略:
采用途径3的企业以相同和略高于竞争对手的价格向顾客提供可感受的附加值,其目的是通过提供更好的产品和服务来获得更多的市场份额,或者通过稍高的价格提高收入。
- 企业可以通过采取有形差异化战略,如产品在外观、质量、功能等方面的独特性;
- 也可以采取无形差异化战略,如服务质量、客户服务、品牌文化等来获得竞争优势。
(4)混合战略:
采用途径4的企业在为顾客提供可感知的附加值同时保持低价格。
而这种高品质低价格的策略能否成功,既取决于企业理解和满足客户需求的能力,又取决于是否有保持低价格策略的成本基础,并且难以被模仿。
(5)集中差别化战略:
采用途径5的企业可以采用高品质高价格策略在行业中竞争,即以特别高的价格为用户提供更高的产品和服务的附加值。
但是采用这样的竞争策略意味着企业只能在特定的细分市场中参与经营和竞争。
(6)高价撇脂战略:
采用途径6、7、8的企业一般都是处在垄断经营地位,完全不考虑产品的成本和产品或服务队附加值。
企业采用这种经营战略的前提是市场中没有竞争对手提供类似的产品和服务。
否则,竞争对手很容易夺得市场份额,并很快削弱采用这一策略的企业的地位。
七:波士顿分析矩阵
波士顿矩阵是由波士顿公司提出的,这个模型主要用来协助企业进行业务组合或投资组合。

在矩阵坐标轴是的两个变量分别是业务单元所在市场的增长程度和所占据的市场份额。
每个象限中的企业处于根本不同的现金流位置,并且应用不同的方式加以管理,这样就引申出公司如何寻求其总体业务组合。
- 金牛:在低增长市场上具有相对高的市场份额的业务将产生健康的现金流,它们能用于向其他方面提供资金,发展业务。
- 瘦狗:在低增长市场是具有相对低的市场份额的业务经常是中等现金流的使用者。由于其虚弱的竞争地位,它们将成为现金的陷阱。
- 明星:在高增长市场上具有相对高的市场份额通常需要大量的现金以维持增长,但具有较强的市场地位并将产生较高的报告利润,它们有可能处在现金平衡状态。
- 问题:在迅速增长的市场上具有相对较低市场份额的业务需要大量的现金流入,以便为增长筹措资金。
波士顿矩阵有助于对各公司的业务组合投资组合提供一些解释,如果同其他分析方法一起使用会产生非常有益的效果。
通过波士顿矩阵可以检查企业各个业务单元的经营情况,通过挤“现金牛”的奶来资助“企业的明星”,检查有问题的孩子,并确定是否卖掉“瘦狗”。
但是这个矩阵的假设基础是经验曲线在市场中起作用,并且具有最大的市场份额的公司将是成本最低的生产者。
这个矩阵模型过于简单,企业实际的经营情况要复杂得多。
八:GE行业吸引力矩阵
这个模型是通用公司和麦肯锡公司所使用的三三矩阵。

这个矩阵的两个轴分别表示市场吸引力和业务单位的实力或竞争地位。
一个特定的业务单位处于矩阵中何处是通过对这个特定的业务单位和行业分析加以确定的。
通过对这两个变量进行打分,确定业务单位位于矩阵中的位置,并由此来确定对该业务单位所采取的策略。
对于市场吸引力,需要考虑的因素主要有:
- 行业:绝对市场规模、成长率、价格敏感性、进入壁垒、替代品、市场竞争、供应商等;
- 环境:政府法规、经济气候、通货风险、社会趋势、技术、就业、利率等。
对于业务单位的实力或竞争地位,需要考虑的因素主要有:
- 目前优势:市场份额、市场份额变化趋势、盈利能力、现金流、差别化、相对价格地位等。
- 持久性:成本、后勤、营销、服务、客户形象、技术等。
在打分的时候,每个标准都有三个等级,如果标准之间的重要性有很大的不同,那么就应该进行加权,从而得到一个更为平均的分数。
- 1——选择性/收益;
- 2——重组/收割;
- 2——有风险/退出;
- 2——再投资/领导地位;
- 5——投资/增长;
- 6——目标增长。
通过确定业务单位在矩阵中的位置,其需要实施的主要战略可能是:
- 投资建立地位;
- 通过平衡现金生成和有选择地使用现金以保持地位;
- 放弃并退出市场。
企业通过这样的矩阵可以保证其资源的合理配置,企业也可以尝试按照发展中业务和已发展业务的混合,与现金产生和现金使用的内在一致性来平衡业务。
九:ROS/RMS矩阵
ROS/RMS矩阵也称做销售回报和相对市场份额矩阵,主要是用来分析企业的不同业务单元或产品的发展战略。

这个模型认为,企业某个业务单元或产品在市场上的销售额应该与其在市场中的相对份额成正比,并且该业务单元或产品的销售额越高,该业务单元或产品为企业所提供的销售回报就应该越高。
免费试听:企业发展遇到瓶颈怎么办?花十几万和大把时间学习EMBA真的值吗?不如听听“CEO百元成长课”吧。由各商学院EMBA课程提炼而成的100节精品音频课,着眼实战,省钱更省时,内容包括企业管理、资本运营、战略运营、人才管理、财务管理、并购重组、风险控制、上市指导.......帮你提高管理效率,突破发展困局。每天只要15-20分钟,点亮管理智慧,提升管理境界。详情请点击下面的“了解更多”!