
导读:5月9日,媒体发文表示跨境电商进口监管新政拟作调整,调整意见拟暂缓一年实施4.8新政所涉及的具体监管措施,保留新政对税率所做的调整。同时,调整意见要求跨境电商在新政监管措施暂缓实施的一年过渡期内,要按照一般贸易通关单的要求进行准备,一年之后将严格执行一般贸易通关单的管理(http://www.yicai.com/news/5010757.html)。如果传闻坐实,那么跨境保健品企业将收获一年缓冲期,但一年后仍将面临较为严格的监管。本文以合生元(1112.HK)旗下Swisse为例,对于4.8新政针对跨境保健品行业的影响做了分场景量化分析。
核心摘要
一、跨境新政的内容及对保健品行业的影响
1.2 文件二:《跨境电子商务零售进口商品清单》,目录具有扩充预期
1.3 文件三:《保健食品注册与备案管理办法》,真正的门槛所在
1.4 总结
二、跨境新政对Swisse影响分析
2.1 Swisse业务介绍
2.2 Swisse产品介绍
2.3 Swisse渠道介绍
2.4 量化新政对Swisse的影响
1. 跨境新政的内容及对保健品行业的影响
1.1 文件一:《关于跨境电子商务零售进口税收政策的通知》,无实质影响
进口入境一般分为三个渠道,分别为一般贸易(B2B)、跨境电商渠道(保税集货模式+B2C散货直邮模式)以及海外代购(C2C散货直邮模式)。以前跨境电商渠道和海外代购渠道征收的是行邮税,行邮税是行李和邮递物品进口税的简称,是海关对入境旅客行李物品和个人邮递物品征收的进口税,这意味着通过跨境电商模式进境的商品,被当作物品来征管。
然而随着跨境电商B2C模式规模的不断扩大,与一般贸易(B2B2C模式)的定位发生了冲突,且跨境电商在税收(主要为行邮税)方面大大优惠于一般贸易,因此财政部、海关总署和国家税务总局联合颁布了《关于跨境电子商务零售进口税收政策的通知》,意图在于拉平跨境电商与一般贸易的竞争鸿沟。
《关于跨境电子商务零售进口税收政策的通知》主要内容为:
(1)跨境电商渠道(保税集货模式+B2C散货直邮模式)由之前的按物品品类征收行邮税改为征收关税、消费税以及增值税,保健品税率由之前的0%(保健品按10%增收行邮税,但有50元的免征额)提升至目前的11.9%左右。同时,消费者受到20000元/年跨境电商消费额度限制,超过部分按照一般贸易税率增收。
(2)海外代购(C2C)模式仍继续按行邮税征收,行邮税率由之前的10%、20%以及50%三档提升为15%、30%以及60%三档,同时取消50元的起征优惠政策;保健品征收税率由10%提升至30%(保健品一般以其他食品备案报关)。
表1-1税改前后各个渠道税率水平总体变化

表1-2税改前后行邮税率变化

因此,从《关于跨境电子商务零售进口税收政策的通知》这份文件来看,对跨境电商进口保健品的影响即为税率提高11.9%左右;而海外代购模式由于不透明以及难以监管,在以个人邮寄入关的背景下,对保健品征收的实际行邮税率由0%(由于存在免征额)提升至30%,然而税收最终取决于海关的开箱率(前段时间国家在颁布跨境电商新政的同时也准备打击代购,但是被舆论终止),据业内人士披露税改前开箱率在3%左右,目前提升至5%左右,因此本次跨境电商新政的对保健品代购的影响较小。
我们认为,跨境电商保健品税率提高至11.9%在消费者的承受范围之内,行邮税率虽也有提高但取决于海关的开箱率,因此跨境电商税改对于跨境保健品品类无实质性的影响。
1.2 文件二:《跨境电子商务零售进口商品清单》,目录具有扩充预期
2016年4月6日国家13个部委联合发布了《跨境电子商务零售进口商品清单》,对跨境电商的商品进行了规范,即清单上的商品才能以跨境电商(保税集货模式+B2C散货直邮模式)的方式进行操作。从第一批清单内容上看,包含保健品品类中的维生素、钙产品以及鱼油等货品,同时还附有限制性条件,即需要符合《保健食品注册与备案管理办法》(下称“《保健食品办法》”);而15号发布的第二批清单中,包含了鱼肝油、维生素以及辅酶等保健货品,同时限制性条件更改为“仅限网购保税商品”。
文件同时规定,直购(B2C散货直邮模式)免于验核通关单,保税(保税集货模式)验核通关单,通关单为植检、商检、卫检合格后,由中国检验检疫局发放,而“卫检合格“意味着需要符合《保健食品办法》。
图1-1跨境电子商务零售进口商品清单(第一批)部分内容

图1-2跨境电子商务零售进口商品清单(第二批)部分内容

根据清单内容以及第一批和第二批对于商品限制性的描述的变化,我们认为有以下结论:
(1)目前清单上保健品名目包括维生素、辅酶、鱼油等,未来清单会进一步扩容;
(2)第一批清单中,直邮模式虽然免于验证通关单,但是货品仍然受《保健食品办法》的限制;第二批清单中,大部分商品限制条件为“仅限网购保税商品”,因此第二批清单中直邮模式被一定*压打**。这也不难理解,因为第一批清单中,直邮模式免于验证通关单,而保税模式需要验证通关单,不利于保税模式的发展,因此在第二批清单中这样的情况得到矫正,这与国家发展保税区的政策相符;
(3)可以预计未来的清单扩容中,适用保税模式的品类会得到扩充,适用直邮的品类会得到限制,同时无论是直邮品类(直接受《保健食品注册与备案管理办法》限制)还是保税品类(受通关单限制),都需要符合《保健食品注册与备案管理办法》中的规定。
1.3文件三:《保健食品注册与备案管理办法》,真正的门槛所在
通过以上两个文件的分析,我们认为《保健食品办法》才是决定保健品跨境电商发展最根本的壁垒所在。
《保健食品办法》将于2016年7月实施,主要内容可概括为:在国内销售的保健食品(无论是国产还是进口)需要注册和备案,而使用的原料已经列入保健食品原料目录的保健食品和进口的补充维生素、矿物质等营养物质只需要备案即可,其他则需要注册。
表1-3:保健食品原料目录(第一批)——保健食品中营养素补充剂原料目录(征求意见稿)

所以,只需要备案的保健品为补充维生素、矿物质等营养物质以及使用的原料已经列入保健食品原料目录的保健食品(比如含钙、镁、钾等原料的保健品)。以SWISSE的产品来看,维生素系列的产品主要备案即可,然而胶原蛋白(含有二氧化硅)和护肝片(奶蓟含有黄酮)含有非名录上的原料,因此需要注册。
从政策来看,备案制主动权在于申请企业手中,时间短成本小,注册制主动权在于监管部门,所需时间长(一般为1-2年)成本大。从数据看,外商在国内取得保健品的注册资质(“蓝帽子”)的绝对数和占比都较小。
表1-4保健食品注册与备案的主要区别

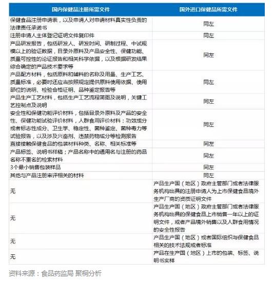
表1-5保健食品注册所需文件

图1-3中国保健品注册批文情况

图1-4各保健品公司产品注册数

图1-5保健品注册所需时间

1.4 总结
(1)税改对保健品跨境电商的影响较小,11.9%的税率消费者可以承受;同样,在国家不*压打**代购的前提下对C2C代购的影响也比较小,实际行邮税率由海关开箱率(目前5%左右)决定;
(2)正面清单限制的是跨境电商模式(保税和海外B2C直邮),目前清单中保健品类别中只有维生素、钙以及辅酶和鱼油这几款产品,而对代购没有影响;从前后两批清单内容来看,预计未来清单名录会继续扩充,但无论海外B2C直邮还是保税模式,都需要按照《保健食品办法》操作,同时保税模式预计将来会得到倡导,海外B2C直邮模式会得到相应的限制;
(3)根据《保健食品办法》,进口保健品中的维生素和钙产品只需备案即可,而其他品类需要注册,且按照以往数据来看,进口保健产品的很难通过注册;而《保健食品办法》对代购影响较小(几乎没影响),除非国家*压打**代购。
2. 跨境新政对SWISSE影响分析
2.1 Swisse业务介绍
澳大利亚保健品龙头品牌企业,市占率18%左右,主要业务为保健品的开发、品牌推广以及销售,生产由第三方供应商代工。在国内线上保健品方面,按销售量视角来看,Swisse销售占比为8%左右。
图2-1SWISS阿里巴巴平台销售数据

2.2 Swisse产品介绍
国内畅销产品
表2-2Swisse国内畅销品分析

从阿里巴巴平台4月的销售数据来看,胶原蛋白、蔓越莓以及护肝片这三款非维生素产品占据了收入的主要部分(单价在100-200RMB之间),如阿里巴巴平台上这三款产品占据收入的75%左右,而维生素等相关的产品收入占比为25%。
Swisse澳洲畅销产品
图2-2Swisse澳洲产品销售市占率

2.3 Swisse渠道介绍
Swisse在澳洲的销售渠道主要为超市和连锁药店,从财报上看绝大部分的收入来自澳洲。然而由于存在Swisse澳洲的下游零售商以海外直邮或保税的模式入驻到国内的跨境电商平台(如天猫国际)以及C2C模式的海外代购(如淘宝平台)等途径,使得Swisse实际上的收入一半左右来自中国(例如2015年来自阿里巴巴的收入为7亿左右)。
国内方面,由于产品没有通过食品药监局的备案注册,Swisse销售渠道为线上海外购物平台,从阿里巴巴平台的数据来看,天猫(保税+直邮的B2C的模式)销售占比约为25%,淘宝平台(C2C代购)的销售占比为75%左右。
图2-3Swisse天猫销售量(跨境电商)占阿里巴巴平台销售量的比率

2.4 量化新政对Swisse的影响
从渠道来看,Swisse75%左右通过代购入境,跨境的占比为25%;通过产品比率来看,非维生素产品(胶原蛋白、护肝片、蔓越莓等)占比达到75%左右,符合跨境电商清单的维生素以及钙片占比为25%左右;从是否能够进入国内线下渠道销售来看,占比25%左右的维生素及钙片只需要备案,而其他所有产品仍需注册。从跨境电商正面清单上的备注栏来看,将来线上线下渠道销售都要符合《保健食品办法》,且《保健食品办法》中强制要求非维生素以及钙片保健品需要注册,也就是说无论将来跨境清单是否扩容,Swisse产品中只有25%产品能通过跨境电商入境。
情景一:按照现行政策且假设政府不打击代购(目前状态),影响阿里巴巴系销售的19%。
以阿里巴巴系销售为例,从近期看Swisse占比25%的维生素以及钙片产品仍可以继续以跨境形式在线上销售,同时《保健食品办法》2016年7月实施后可迅速进入线下销售。在政府不打击代购的前提下,Swisse75%的产品左右通过代购入境,25%跨境中产品中的占比25%的维生素以及钙片产品(约6%)仍可继续以跨境销售,在这样的情况下新政影响阿里巴巴系销售的19%。因此,从整体上看,预计Swisse虽受一定影响,但影响不大。
情景二:按照现行政策且假设跨境清单扩大以及不打击代购,影响阿里巴巴系销售的19%
无论跨境清单是否扩容,由于受《保健食品办法》的限制,Swisse仍然只有占比25%的产品能通过跨境电商入境。其他产品可通过代购入境,所以情形二与情形一的结果是一致的,在这两种情形下代购将成为Swisse收入增长的主力,然而势必会在消费体验以及销量增长上对Swisse有一定的影响。
情景三:按照现行政策且假设跨境清单扩大以及打击代购,对Swisse具有较大的影响
在打击代购的情形下,阿里巴巴系中占比75%的代购将受到一定的影响。然而打击代购会使得政府将面临较大的舆论压力,因此预计在打击代购的同时政府将扩大跨境清单。如前文所说,在《保健食品办法》的限制下,跨境清单扩大对于Swisse所属的保健品并不算利好,因为Swisse符合备案制的产品占比仅为25%这个数字不会变动,因此考虑到阿里巴巴系销售中的代购以及受《保健食品办法》限制的跨境电商所受的影响,极端情况下可能会影响阿里巴巴系Swisse销售的80%。
中长期来看,我们认为政府部门可能会加强代购的监管,原因有三:第一,代购使得国家税收流失;第二,目前跨境新政唯一受益的是代购,这与国家支持保税区发展的初衷不符;第三,打击代购虽然会承受舆论压力,但是从大局上放宽跨境电商清单利好其他品类(虽然不利好保健品),因此可以以扩大跨境电商清单来应对舆论压力。
情形四:修改《保健食品办法》或者跨境电商限制性条件删除
概率很小,暂不考虑。
情景五:现行政策放缓一年实施且假设短期不打击代购,对Swisse影响较小
根据对于媒体透露的调整意见的理解以及与一线保税仓人员的交流,我们认为情景五对于Swisse的影响非常有限:
在过渡期,不在跨境电商清单上的保健品,按新政之前的流程进仓,即以“其他食品”备案报关;在过渡期,不在跨境电商清单上的保健品,按新政的税率征收关税、增值税以及消费税,而不按之前的行邮税征收。因此,过度政策可以理解为跨境电商税改政策有效,而跨境电商清单政策不强制性实施,在这样的情况下新政对Swisse的影响很小。同时我们认为,一年的过度期使得Swisse将有足够的时间采取措施适应新政,因此短中期内所面临的政策风险较小。
风险提示:本文数据来自第三方数据平台卖家网,数据的真实性未考证;本文仅跟踪阿里巴巴系销售数据,样本可能不具有代表性;本文部分观点来自与保税区一线人员、保健品从业人员的交流,因此无法避免存在对政策理解出现偏差的可能;鉴于以上,本文不构成投资意见。
以上内容属作者个人观点,不代表雨果网立场!
有任何进口电商问题,请关注微信号【imcifnews】
轻松掌握跨境电商与外贸资讯,请*载下**【雨果网】APP或关注微信号【cifnews】
【雨果论坛】晋江,5月17日全天,上午ebay招商团队福建首战亲临晋江,告诉你平台制胜法宝;下午年销售几亿大卖家执御、环球易购、以及神秘的浩方分享他们从0到1的成长秘诀,福建卖家还不骚动起来!点击http://www.cifnews.com/active/detail/19报名!
