广州花都小产权房拆除 (广州花都区小产权房出售)

南方网讯(全媒体记者 余秋亮)近日,广州市花都区政府官网发布《关于坚决遏制非法建设、销售或以租代售小产权房的通告》(以下简称“《通告》”)。《通告》提出,将在全区范围内对“小产权房”进行专项整治,坚决遏制非法建设小产权房,坚决遏制非法销售或以租代售小产权房,严厉打击查处非法建设、销售或以租代售小产权房行为。

同时,《通告》提醒:“请广大市民投资置业时认真甄别,警惕虚假宣传,避免给自身财产带来损失。小产权房一经拆除,不予补偿。”

广州花都不允许拆迁了吗,广州花都小产权房拆除

什么是小产权房?

所谓“小产权房”,这是大众的说法,指在集体用地主要是集体建设用地上开发建设的住房。通常意义上,它是指城镇居民购买的、在集体用地上建设的非商品住房,其没有国家房管部门颁发的产权证,所以不受法律的保护,交易会存在很大的风险。

坚决遏制小产权房的非法销售或以租代售

在《通告》中,“坚决遏制非法销售或以租代售小产权房”的规定,是市民关注的焦点之一。

《通告》明确表示,禁止将规划用途为非住宅的土地上房屋当作住宅销售或以租代售,禁止中介代理小产权房业务,中介机构不得配合开发主体营销小产权房。任何单位和个人不得买卖小产权房。购买小产权房不受法律保护,一切损失和后果自行承担。

事实上,随着国家“推动建立多主体供应、多渠道保障租购并举的住房制度,让全体人民住有所居”政策目标的确立,不少市民都在观望“小产权房”能否搭乘政策的东风“转正”。不过,《通告》的出台以及中央、省、市的多次表态,均表明这条路走不通。

其中,国家层面在北、上、广等十三市开展全国首批利用集体建设用地建设租赁住房试点的方案明确表示,集体建设用地,是指乡(镇)村集体经济组织和农村个人投资或集资,进行各项非农业建设所使用的土地。集体建设用地分为三大类:宅基地、公益性公共设施用地和经营性用地。集体建设用地所有权归集体所有,农民享有使用权,使用期限无规定。

根据《中华人民共和国土地管理法》规定,农民集体所有的土地使用权不得出让、转让或者出租用于非农业建设。所以,想利用集体用地建租赁住房,报批通过也没那么容易,小产权报批通过甚至基本不可能。

广州市国土规划委也曾公开强调,未经批准私自在集体土地上建设的住房用于出售属小产权房,是不合法的,与经批准在集体建设用地上建设的合法租赁住房是不同概念,而在村集体建设用地建成的住宅产权也是村集体所有。

有律师表示,小产权房在全国范围内一直都是政府严打的一个对象,都是不受法律保护的。广州花都这次发布《通告》,是再重申强调,对小产权买卖现象进行警示。

广州花都不允许拆迁了吗,广州花都小产权房拆除

小产权房一经拆除,不予补偿

此外,《通告》还特别提醒广大市民,“请广大市民投资置业时认真甄别,警惕虚假宣传,避免给自身财产带来损失。小产权房一经拆除,不予补偿。”

对此,有律师表示,小产权买房存在违约风险、*迁拆**风险、拆除风险、按揭及再转让风险、质量风险等五大风险。绝大多数情况下,小产权买卖合同都是无效的,合同的履行主要靠当事人的契约精神和诚信来维持,购买需谨慎。

在发布《通告》的花都,去年已有先例。

去年4月,花都区新华街道办事处发布通知,称“位于花都区新华街交通东路与金都路交汇的‘华泰花园’住宅小区已被列入小产权房整治名单”。通知表示,该小区地块属广州北站建设调控范围内,土地权属是广州市花都三华经济发展有限公司,地类用途是工业用地。广州华泰纸业有限公司未经国土部门批准,也未办理任何规划、报建手续,擅自在该地块进行小区住宅建设,属于违章建筑,目前已进行销售。

通知称,为配合做好违法建设用地的整治工作,现需将“华泰花园”住宅小区进行拆除恢复原地类用途,为保障小区房屋业主的利益,在开展整治查处工作前尽快与开发销售方进行协商沟通并妥善解决问题。

有媒体报道称,街道相关负责人表示,拆除违建政府无任何赔偿。不过就此事,街道办已经和开发商沟通好,责令开发商赔偿业主相关损失,也有业主从开发商处拿到了退款。

不过,有律师提醒,法律层面是禁止小产权房买卖的,小产权房的买卖合同也是属于无效合同。如果发生了纠纷,法院也有可能不予处理。因此,为保证购房者的切身利益,请勿购买小产权房。

广州花都不允许拆迁了吗,广州花都小产权房拆除

以下为《通告》全文:

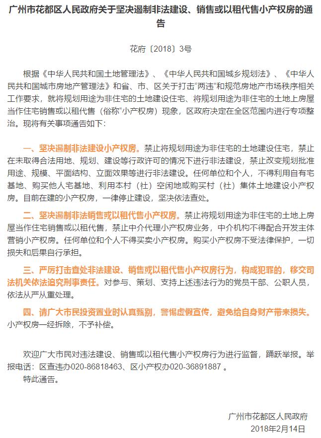
广州市花都区人民政府关于坚决遏制非法建设、销售或以租代售小产权房的通告

花府〔2018〕3号

根据《中华人民共和国土地管理法》、《中华人民共和国城乡规划法》、《中华人民共和国城市房地产管理法》和省、市、区关于打击“两违”和规范房地产市场秩序相关工作要求,就将规划用途为非住宅的土地建设住宅、将规划用途为非住宅的土地上房屋当作住宅销售或以租代售(俗称“小产权房)现象,区政府决定在全区范围内进行专项整治。现将有关事项通告如下:

一、坚决遏制非法建设小产权房。禁止将规划用途为非住宅的土地建设住宅,禁止在未取得合法用地、规划、建设等行政许可的情况下进行非法建设,禁止改变规划批准用途、规模、平面结构、立面效果等进行非法建设。任何单位和个人,不得利用自有宅基地、购买他人宅基地、利用本村(社)空闲地或购买村(社)集体土地建设小产权房。目前在建的小产权房,一律停止建设,坚决依法查处。

二、坚决遏制非法销售或以租代售小产权房。禁止将规划用途为非住宅的土地上房屋当作住宅销售或以租代售,禁止中介代理小产权房业务,中介机构不得配合开发主体营销小产权房。任何单位和个人不得买卖小产权房。购买小产权房不受法律保护,一切损失和后果自行承担。

三、严厉打击查处非法建设、销售或以租代售小产权房行为,构成犯罪的,移交司法机关依法追究刑事责任。对参与、策划、支持上述违法行为的*党**员干部、公职人员,依法从严从重处理。

四、请广大市民投资置业时认真甄别,警惕虚假宣传,避免给自身财产带来损失。小产权房一经拆除,不予补偿。

欢迎广大市民对违法建设、销售或以租代售小产权房行为进行监督,踊跃举报。举报电话:区查违办020-86818463、区小产权办020-36891887 。

特此通告。

广州市花都区人民政府

2018年2月14日