很多小伙伴
平时都会找代购和微商
买各种化妆品、包包、球鞋、数码产品…

当然,每个人的朋友圈
都有不少做代购和微商的小伙伴

但最近有一个劲爆的消息
做代购和微商的朋友估计要注意了!
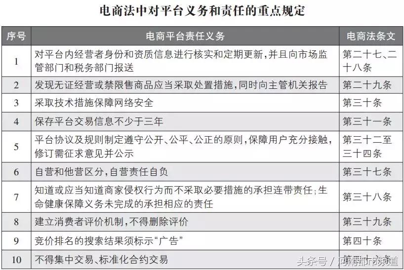
《中华人民共和国电子商务法》
将于明年1月1日正式实施!

韩国的化妆品,澳洲的奶粉,日本的马桶盖
还有朋友圈里的泰国、欧洲、美国代购
明年还有照常代购么
答案是:
以后会受到严格的监管,一旦违规
最高罚款200万!
▼

划重点
1、不管是什么代购,都需要营业执照,还要是采购国和中国双方的营业执照
2、需要缴纳税务,*税偷***税漏**需承担刑事责任
3、没有中文标签、不是国家认监委认证工厂生产等奶粉保健品之类不得销售
别以为自己
平时在朋友圈里打打广告就没事
从现在开始可多了一个“专业名词称呼”
电子商务经营者

什么是电子商务经营者?

直接点理解就是:
淘宝、京东等电商平台上的代购
微信朋友圈里的微商
在直播平台中卖东西的博主
都属于电子商务经营者!
▼
以后怎么管理代购和微商?
必须进行登记

如果你卖的是食品,需要申请食品流通许可证;
《电商法》明确规定,没有中文标签、不是国家认监委认证工厂生产、未未获取配方注册证的婴幼儿配方奶粉不得在网络平台销售。

除了法律规定的特殊情况外,都必须依法进行登记办理营业执照!否则将面临最高1万元的罚款!
必须依法纳税


▼
对消费者来说,是大好事!
《电商法》的出台
并不是说严厉*压打**电商平台
反而给消费者带来了
更好的消费环境
除了对电商、代购、微商等立法
还有一些新规都很有好处!
1、买到假货几率小了!

《电商法》实施以后代购、微信朋友圈卖假货、劣质商品,恐怕不会那么容易了。的确,监管越来越严格,我们买到假冒伪劣商品的几率也会越来越小。
2、电商平台承担“连带”责任

如果平台上卖家的商品有问题,比如奶粉是假的、红酒是假冒的、化妆品是假的等等,那么平台也得承担责任。这样以后在那些大型电商平台买东西,更加放心,更有保障。
3、严禁“刷好评”、“删差评”

电子商务经营者不得以虚构交易、编造用户评价等方式进行虚假或者引人误解的商业宣传,欺骗、误导消费者。简单来说就是禁止“刷好评”、“删差评”,否则最高罚款50万!
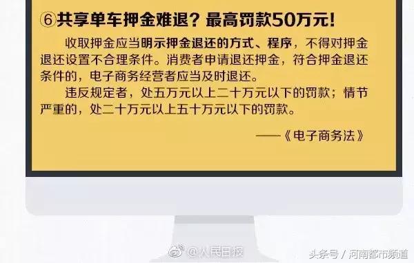
4、不得无故拒退押金

《电商法》规定,电子商务经营者按照约定向消费者收取押金的,应当明示押金退还的方式、程序,不得对押金退还设置不合理条件。消费者申请退还押金,符合押金退还条件的,电子商务经营者应当及时退还。
以后再无“订了就不给退”的霸王条款了!





总的来说
这新规可能对做代购微商的朋友
影响非常大
但对于我们消费者来说
多了一份保障,多了一份安全
支持的点赞!
(来源:西湖之声;编辑:YO)