对于OZON平台来说,封店的原因主要是两大方向:一是违反平台的销售规则;二是店铺服务质量不达标。而这两大方向又细分出很多的具体原因,这篇文章就给大家详细介绍一下OZON封店的具体类型以及相应的解决方式。
一、销售的商品涉及假冒或者违禁用品
1、跨境售假一直是各大平台重点打击的对象,OZON也不例外,比如违规销售国际知名品牌,nike,channel,LV,adidas,迪士尼,漫威等产品时,一经发现则会被封店处理,而且非常严重。
比如出售一些需要官方销售权限的产品,如果平台发现就会需要卖家在3个工作日内提交相关授权证明,否则就会进行封店处理。
主要包括:美容与健康;服装和鞋子;电子及家电;汽车产品。
2、销售平台禁止的商品,也是会被封店的。有些卖家上架类似产品,即时侥幸过审,但是还是有可能被平台自动审查查到,平台每7天自动审查,查到之后会收到警告甚至封店。以下是OZON平台禁止销售产品清单:
- 酒类产品;
- 贵金属和*土稀**金属;
- 珠宝;
- 宝石;
- *器武**、*药弹**、*药炸**、引爆装置、*药火**;
- 使用放射性物质和同位素的 X 射线设备、仪器和设备;
- 色情和色情产品;
- 加密设备;
- 毒药、麻醉品和精神药物及其前体;
- 有毒物质制成的产品;
- 乙醇;
- 用于秘密获取信息的特殊和其他技术手段;
- *器武**;
- “气枪和气枪”类:枪口能量超过 3 J 的产品;
- 俄罗斯联邦博物馆基金中的博物馆物品和博物馆藏品;
- 农药和农用化学品;
- 偷猎产生的产品;
- *草烟**制品;
- *子烟电**及配件,*草烟**加热系统除外,包括*子烟电**、烟斗、液体、*子烟电**笔芯、水烟;
- 药物、维生素、膳食补充剂,俄罗斯认证的膳食补充剂除外;
- 兽药;
- 动物维生素;
- COVID-19 测试;
- 不符合运输规则的食品,例如温度条件;
- 活植物、植物种子;
- 进口宠物食品。
二、销售侵权产品或者未上传证明文件
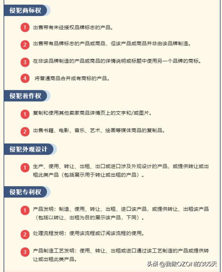
1、如下图示,这个主要指的是卖家跟卖或者上架销售具有商标或者图片版权的第三方卖家权益,无论是盗图还是跟卖带有商标的产品,只要被投诉,则至少是下架产品,严重者就是封店。

2、另外一种情况就是销售的产品需要提供相关的资质证明,包括质量申报书、合格证书、自愿性合格证书或免责声明信等等,比如儿童相关产品、营业保健类产品,医疗设备等等,如果无法提供则会被审查下架甚至封店。
三、店铺服务质量指标不合格
如果服务质量指标不合格,平台将会屏蔽卖家的产品,也就是会进行封店处理!
封店后,产品不能出售,已经成交的订单不受影响,需要继续发货!
注意,如果是第一次出现指标不合格,平台会发送邮件通知,卖家收到通知后,需要在14天内改进指标。 如果卖家在 14 天内没有改进,平台将向卖家发送第二次通知。如果平台在3天内没有收到回复或者卖家的指标没有变化,平台将暂停您的产品销售权限,直到指标恢复正常为止,这时就是完全封店了!
封店周期最长可以达到14天,如果多次触犯指标不合格导致封店,很有可能触发长期封店甚至永久封店。
在封店期间:
- 客户将能够购买您的产品;
- 卖家将无法上传新的产品卡片,但是需要继续交付已经支付的订单并做好更新;
- 所有产品卡都可供客户查看和添加到收藏夹;
- 可以在聊天中与客户交流;
- 已交付订单的付款将照常进行。
关于店铺服务质量指标的详细介绍可以查看历史文章:我做OZON的第37篇:【避免封店】OZON卖家必须了解的店铺评级及服务质量指标
四、OZON账户拖欠平台费用
卖家因为销售的原因,比如广告回报率过低导致成本增加,但是平台的佣金和广告费是从销售额中扣除的,如果销售额扣除佣金和广告费之后变成负数,那么就变成卖家欠平台费用,这种情况也有可能导致店铺被冻结。
五、产品销售被限制
1、卖家如果调整商品的价格幅度过大,包括大幅降价和大幅涨价,平台都会对该商品仅需锁定。锁定后,买家无法在OZON平台购买,只有等到产品解锁后,买家才能看见。
2、如果卖家销售的产品平均评分过低,买家负面评论太多,这种情况也会导致产品被屏蔽。
3、包括前文提到的“某些产品需要相关资质证书却没有提供”的这种情况,也会导致这个产品无法销售。
那么对于这种情况,一般是针对单品,但是如果出现次数过多,也有可能导致店铺被冻结。
遇到这种情况,卖家要及时检查产品被屏蔽的原因,比如确保提供的证书的有效期是合格的。也可以通过店铺右下角在线客服选择如下图所示的主题进行咨询申诉。

五、违反平台的沟通规则要求
1、没有及时回应平台的要求
比如说服务质量指标不合格时,平台会发消息或者邮件,如果卖家没有优化或者回复请求,也是有可能会被冻结店铺的。
2、违反与卖家沟通的原则
六、客户投诉及退货率较高
如果卖家店铺销售的产品退货率较高,平台会怀疑产品质量低劣,货不对板,产品与描述不符等等。当然也包括客户投诉较多,比如说没有收到货物或者到货延迟,或者没有使用买家指定的物流进行配送。
那么这种情况也有可能会对店铺进行冻结,并且回款也会延后两个月。
当然,如果到货延迟是因为突发的客观原因导致的,比如:海关清关出问题,物流服务商未及时提供单号,疫情原因导致货物无法及时配送。
那么这种情况,卖家需要联系OZON客服服务中心,针对订单的具体情况进行解释,并申请延迟配送。
七、测评被查
测评就是人工干预,任何平台做测评都有被抓的风险,被发现就会面临封店。
所以说,OZON平台对于卖家的要求还是比较严格的,但是只要卖家能够熟悉平台相关规则,正规运营,也就不用担心这些了!
当然,如果遇到店铺被封,最直接的办法就是找客服进行申诉!申诉办法可以查看历史文章。