(报告出品方/分析师:西部证券 杨敬梅 胡琎心)
一、深耕化纤行业,碳纤维产业链为公司发展新重点
1.1 以粘胶长丝为“压舱石”,大力发展碳纤维业务
深耕化纤产业,碳纤维产业链为公司发展新重点。
公司以化学纤维的生产和销售为主,产品包括粘胶长丝、粘胶短纤和碳纤维。2022H1,公司粘胶长丝、粘胶短纤、碳纤维收入占比分别为66.36%/29.20%/2.11%,毛利占比分别为84.49%/0.54%/5.16%。

粘胶长丝是天然真丝的替代品,具有光滑凉爽、透气、抗静电、染色绚丽等特性,在主要纺织纤维中含湿率最符合人体皮肤的生理要求,主要应用于高端服装和家用纺织品;粘胶短纤是我国纺织工业的重要原料,在天然原料-纤维-纺纱-织布-服装的整条产业链上位于中游偏上的位置;碳纤维既可应用于国防军工、航空航天等高端技术领域,也可以广泛用于纺织、医药卫生、机电、土木建筑、交通运输和能源等工业和民用领域。
近年来受风力发电等行业快速发展影响,碳纤维产业市场需求旺盛,持续超高速增长,全球碳纤维的总需求量继续放大。
吉林化纤2022年 7 月 14 日发布公告,将粘胶短纤业务外包给河北吉藁化纤有限责任公司进行生产销售,预计公司未来将以粘胶长丝作为发展基石,继续大力拓展碳纤维业务,毛利有望进一步提升。


1.2 专注化纤领域,碳纤维产能正在扩张
公司发展经历可被分为四个阶段。
1964-1993年为初始阶段,吉林化纤始建于 1960 年,并于 1964 年建成投产,建厂初期主要生产粘胶短纤,产能达 3400 吨/年。
1993-2000 年为第二个阶段,1993 年经吉林省经济体制改革委员会批准,由吉林化学纤维厂为独家发起人,采取定向募集方式设立。
1996 年,吉林化纤在深交所挂牌上市(000420.SZ)。在该阶段公司业务拓展至粘胶长丝,先后融资改造建成投产年产 2950吨粘胶长丝项目,2800 吨粘胶长丝技术改造项目。
2000-2017 年是公司快速成长阶段,先后建成投产 5000 吨连续纺项目、10000 吨生物质连续纺项目、30000 吨高改性复合强韧丝项目。
2017 年,公司与国兴材料签署《碳纤维产业合作框架协议》,开始进入碳纤维领域,并先后与 2020、2021 年启动 1.5 万吨碳纤维项目/1.2 万吨碳纤维复材项目。

1.3 吉林市国资委为公司实控人,“吉林系”碳纤维集团带来协同效应
吉林市国资委为公司实控人,“吉林系”碳纤维集团带来协同效应。截至 2022 年 11 月 25 日,公司控制股东为吉林化纤集团有限责任公司,持有 12.94%的股份。
而实际控制人以及最终控制人均为吉林市人民政府国有资产监督管理委员会,持有股份比例为 17.70%。吉林市国资委控制了碳纤维领域大量公司,可被统称为“吉林系”,主体为吉林化纤集团和吉林碳谷,其中吉林化纤集团主要覆盖碳丝,吉林碳谷覆盖原丝。
目前已经从原丝到碳丝进行覆盖,吉林化纤 1.2 万吨碳纤维复材项目建成后“吉林系”覆盖范围将扩展到碳纤维复材。
公司未来有望受益于“吉林系”碳纤维产业群的协同效应,在碳纤维技术以及上游原丝供应方面受益。

1.4 管理团队经验丰富,汇聚多方人才
管理团队经验丰富,大部分人员在化纤领域拥有多年工作经验。董事长宋德武等人在吉林化纤工作多年,监事会主席刘凤久等人在公司管理团队任职近 10 年,管理经验丰富。
独立董事徐樑华为国家碳纤维工程技术研究中心主任,董事周东福等人也在化纤领域有丰富 经验,保障吉林化纤进一步发展。


二、公司业绩表现良好,碳纤维业务有望提升未来盈利能力
2.1 疫情影响消退,公司归母净利润正在修复
公司业绩表现良好,疫情影响减弱业绩增速有望提升。2018 至 2022Q1-Q3,公司营业收入 分别为 25.62/26.91/25.00/35.80/30.32 亿元,同比+16.59%/+5.00%/-7.09%/+43.22%/+15.76%。

2020 年受全球疫情影响,粘胶下游需求以及出口订单都受到了较大影响,营收同比下滑。
2021 年以来全球疫情负面影响逐渐减少,粘胶长丝价格与销量一并回升,22年上半年长丝销量同比上升10.94%。
2018-2022Q1-Q3 公司归母净利润分别为 1.32/0.91/-2.33/-1.29/-0.89 亿元,分季度看 Q1-Q3 单季度公司实现归母净利润-0.49/-0.46/0.06 亿元,第三季度扭亏为盈,盈利能力得到修复。

2.2 粘胶长丝目前为主要营收来源,随公司产能放量碳纤维收入占比有望提升
公司多年来深耕粘胶纤维生产销售,碳纤维业务开始创造收入。
2022H1,粘胶长丝、粘胶短纤以及碳纤维三项业务营收分别为12.36/5.44/0.39亿元,同比+28.07%/-14.21%/+100.00%,占营收比重分别为 66.36%/29.20%/2.11%。
公司多年深耕粘胶业务,粘胶业务占比达 95.56%。22 年 Q1-Q3,公司子公司吉林凯美克所生产的小丝束碳纤维开始创造收入。
碳纤维当前发展势头良好,前景广阔,其中小丝束碳纤维主要用于国防军工、航空航天等高端技术领域,大丝束碳纤维广泛用于风电叶片、纺织、医药卫生、机电等工业和民用领域。近年来风力发电等行业快速增长拉动了民用大丝束碳纤维的需求,市场规模巨大。
粘胶短纤业务转为受委加工,收入结构转变。
近年来受疫情影响下游需求减弱,同时浆粕、液碱等原辅材料价格高位上行,公司粘胶短纤整体处于亏损状态,2018-2022H1 该项业务毛利率分别为-21.13%/1.61%/0.15%。
2022 年 7 月 14 日,吉林化纤发布公告,22 年下半年将粘胶短纤业务外包给河北吉藁化纤有限责任公司进行生产销售。
2023 年 1 月 3 日,公司更新了与河北吉藁化纤有限责任公司的委托加工协议书,2023 年全年粘胶短纤部分业务都将维持委托加工形式,预计未来公司粘胶短纤部分业务维持外包。
去除亏损的粘胶短纤业务后,公司未来营收结构转变为以粘胶长丝与碳纤维两项业务为主。随着公司未来不断扩产大丝束碳纤维且注入大丝束碳纤维生产企业,预计未来碳纤维收入占比持续上升。

2.3 粘胶短纤业务外包,碳纤维业务带来更高毛利
受疫情影响毛利率处于低位,公司业务结构优化毛利率有望回升。2018 年至 2022 年 Q1-Q3 毛利率分别为 17.72%/20.01%/7.30%/8.88%/7.86%。
分业务看,三项主营业务中毛利率最高的为碳纤维业务,22Q1-Q3 达 19.27%。随着粘胶短纤业务转为受委加工,疫情负面影响消退,公司生产经营逐步回归正常状态,预计整体毛利水平将得到改善。

2.4 公司费用率提升后回落
财务费用率下降明显,其他各项费用率稳定。2018 年至 2022 年 Q1-Q3 公司综合费用率分别为 11.1%/14.15%/17.51%/11.65%/7.92%,近年来财务费用率下降明显,其他各项费用率较为稳定。

2.5 公司营运能力良好,ROE逐年恢复
公司营运能力良好。2022Q1-Q3 存货周转率为 4.74 次,较 2021 年底有所上升。主要由于短纤产品变为受托加工,公司减少相应原材料及产成品库存量。
由于出口印度产品销量增加,应收账款增加一倍以上,因而应收账款周转率较 2021 年比大幅下降,2022Q1-Q3应收账款周转率为 4.3 次。固定资产周转率保持平稳趋势,2022Q1-Q3 为 0.58 次。

公司 ROE 持续恢复。2022Q1-Q3 公司 ROE 为-2.04%,较 2021 年小幅提升。
综合来看,公司 ROE 受销售净利率影响较大,2018 年 -2022Q3 公司销售净利率分别为 5.49%/3.71%/-9.28%/-3.71%/-2.76%,净利润恢复的同时公司 ROE 随之修复。

2.6 公司资产负债率降低,公司现金流小幅下降
公司资产负债率降低,短期偿债能力增强。自 2018 年公司资产负债率持续上涨以来,2022Q1-Q3 首次下降至 56.14%,同比-8.78pct。
流动比率与速动比率方面,2022Q3 分别为 0.56/0.48,呈现上升趋势。公司 22 年 7 月收到非公开发行募集资金,致使流动资产增加,同时较上年相比,公司流动负债减少。

公司现金流小幅下降。2022Q1-Q3公司经营性现金流约为0.1亿元,较21年同期-86.37%。 主要受原材料、能源价格上升,导致购买商品支出增加,净现金流入减少。

三、风电行业碳纤维需求快速提升,粘胶行业稳健发展
3.1 碳纤维性能优异,风电叶片为主要应用场景之一
碳纤维是一种丝状碳素材料,力学性能优异。碳纤维是由碳元素组成的一种特种纤维,含碳量在 90%以上,以丙烯腈为原料经聚合和纺丝之后得到聚丙烯腈(PAN)原丝,再由产业链中下游企业经过预氧化、低温和高温碳化而成。

碳纤维比重不到钢的 1/4,而抗拉强度是钢的 7-9 倍,同时还具有轻质、高强度、高弹性模量、耐高低温、耐腐蚀、疲劳等优异特性,通常与树脂、金属、陶瓷等复合后形成先进碳纤维复合材料,在工业领域,风光发电、新能源汽车的轻量化,航空航天、压力容器、氢能利用等重点领域的应用十分广泛。
碳纤维可根据原丝类型、丝束规格以及力学性能等方面进行分类。碳纤维根据制造原料不同可以分为聚丙烯腈(PAN)基、沥青基、沾胶基、酚醛基等。其中聚丙烯腈(PAN)基碳纤维占全球高性能碳纤维的 90%以上,具备品质优异、生产难度较小的特点。
根据丝束规格分类,可分为小丝束与大丝束,一般将丝束数量小于 24K 的碳纤维称为小丝束,主要用于国防军工、航空航天等高端技术领域,产量低、成本高,价格高,被称为“宇航级材料”;24K 及以上的为大丝束,广泛用于纺织、医药卫生、机电、土木建筑、交通运输和能源等工业和民用领域,成本低,但生产控制难度大,被称为“工业级材料”。
大丝束纤维有望依赖其高性能的特质通过降本进一步对民用、工业领域进行开拓。

风电叶片为大丝束碳纤维主要应用领域,航空航天为小丝束碳纤维主要应用领域。
根据《2021 全球碳纤维复合材料市场报告》,从全球范围需求来看,2021 年碳纤维需求总量在 11.8 万吨左右,其中风电叶片所需要的大丝束碳纤维占比达 28%,约为 3.3 万吨,为 以重量计算需求最高的下游应用领域。
以价值量计算,因小丝束碳纤维在生产难度上高于大丝束碳纤维,其价格也较大丝束碳纤维价格更高,航空航天领域所需的小丝束碳纤维 21 年需求价值量达 11.88 亿美元,占比达 34.9%。

Vestas 碳纤维主梁专利到期,国产碳纤维叶片有望量产。
2002 年 Vestas 分别向中国、丹麦等知识产权局申请了以碳纤维条带为主要材料的风力涡轮叶片的相关专利。该专利目前已于 2022 年 7 月 19 日到期,有望进一步拉动风电叶片及主机厂商对碳纤维的需求,国产碳纤维叶片推广不再受限。目前国外厂商西门子-歌美飒、GE-LM、Nordex 等目前均在新的机型中采用了碳纤维拉挤板制造与测试样机。
国内风电企业暂时因碳纤维成本较高多处于样机验证阶段,但风机大型化,风电叶片使用碳纤维趋势不可逆,国内风电企业测试完成后国内碳纤维需求即将放量。
3.2 大丝束碳纤维提升风电叶片性能,“十四五”期间风机碳纤维需求高
预计 23 年风电装机量快速增长。预计 22 年国内风电装机 35GW,同比-26%,其中陆上 30GW,同比-17%,海上 5GW,同比-55%。
23 年国内风电装机 71GW,同比+103%,其中陆上 60GW,同比+100%,海上 11GW,同比+120%。22-25 年国内陆上风电新增装机复合增速有望达+39%,海上风电新增装机复合增速有望达+59%。

风机大型化趋势明显,叶片长度、重量随之升级。
受风电平价上网所带来的成本压力影响,风机大型化趋势明显,陆上风机规格目前已经达到了 3-4MW 左右,海上风机目前规格已经在 8MW 左右。
相应的风电叶片长度也随之增长,3-4MW 陆上风机对应叶片长度在 60 米左右,8MW 左右功率的海上风机叶片长度也在 80-100 米左右的区间内。
预计至 2025 年海上风机功率将达 16MW 左右,相应风电叶片的长度、重量都将随之迅速增大,对于大型叶片的制造技术要求迅速提升。


风电叶片长度与重量的升级提升了叶片性能要求。
当叶片长度增加时,叶片重量也同步增加并且快于能量的获取,叶片长度的增加也对叶片材料的强度、刚性等性能都提出了要求。
当叶片重量增加,共振问题便会出现,即叶片重量的增加大于刚度的增加,导致叶片固定频率下降,容易发生共振,造成结构破坏;与此同时,叶片变长,使叶根受到反复交替的荷载增加,容易造成叶根疲劳失效。如要同时满足重量及性能的要求,最有效的办法是采用碳纤维负荷材料,因此,碳纤维在风电行业中的使用势在必行。

风机功率 9MW 可被视作碳纤维需使用于风机叶片主梁的临界值。
9MW 风机叶片长度一般在 100 米左右,这时对叶片重量、性能的要求将明显提升,碳纤维需要作为风电叶片的主要材料之一,风电叶片主梁将全部使用碳纤维作为制作材料。
因碳纤维价格上高于玻璃纤维,其他主体部分将使用碳纤维与玻璃纤维的负荷材料进行制作,达到在提升性能的同时兼具性价比的效果,以最节省成本的方式提升叶片的性能。

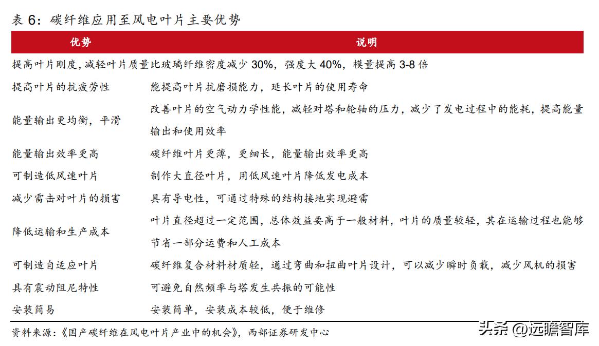
碳纤维应用于风电叶片各项优势明显。碳纤维的主要应用优势包括:
(1)在提升叶片刚度的同时减轻叶片重量。碳纤维密度较玻璃纤维减少 30%,但强度增大了 40%左右,在风电叶片中采取碳纤维材料大幅减少了叶片的总质量,重量所带来的共振问题也得到了解决。
(2)叶片的抗疲劳性能大大提高。由于风力资源受地理位置因素影响,风机通常在风力较大的恶劣环境中工作,要承受太阳、霜冻、雷电等负面影响。当碳纤维与树脂材料混合,能够使风机较好的适应恶劣气候。
(3)风能利用效率提升。由于使用碳纤维制作的叶片在重量和刚度方面都有所改善,随之对塔和轮轴的负载也相应降低,风机的输出功率也更加平滑和均衡,风能利用效率也随之提升。 碳纤维应用于风电叶片的主要劣势在于高昂的价格。
碳纤维不但其本身的制作成本更高,同时将其制作成为风电叶片需要的不锈钢模具进一步提高了成本,综合使用价格将是玻璃纤维的 10 倍左右,这也导致只有使用于大型风机才能有效摊薄其单位成本。

风机大型化及碳纤维渗透率提升是预测未来风机碳纤维需求的主要因素。
由于海上风机大型化较陆上风机更为明显,未来也将为成为大丝束碳纤维的主要需求点。
我们预计 2022-2025 海上风机新增装机平均单机容量分别为 8/10/12/15MW,对应平均叶片长度分别为 90/110/120/140 米;以新增海上风电新增装机容量及 100 米风电叶片所需碳纤维量 13吨进行计算,22-25年国内海上风机叶片碳纤维总使用量将达0.07/1.26/1.82/2.43万吨;海外海上风机叶片碳纤维总使用量将达 0.26/0.92/1.43/1.82 万吨。
由于国外碳纤维于风电行业渗透率更高,部分陆上大型风机也使用碳纤维叶片,海外陆上风机 22-25 年可贡献 0.94/1.71/3.71/4.83 万吨碳纤维需求。
综合来看 22-25 年国内外风机叶片碳纤维总使用量将达 1.27/3.88/6.96/9.07 万吨。
预计 22-25 年碳纤维价格将分别为 14/13/12/12 万元/吨,计算可得 25 年总风机碳纤维市场空间可达 109 亿元,22-25 年间市场空间 CAGR 达 82.28%。


3.3 碳纤维国产化趋势明显,国内产能逐步释放
目前主要产能集中在中国大陆、美国和日本。根据《2021 全球碳纤维复合材料市场报告》,在运行产能口径下,2021 年全球碳纤维运行产能约为 20.76 万吨。
从区域角度来看,中国大陆是产能最多的区域,运行产能达6.34万吨,占2021年全球碳纤维运行产能的30.5%;美国位居第二,运行产能为 4.87 万吨,占比为 23.5%;日本位列第三,运行产能为 2.5 万吨,占比为 12%。

2021 年,全球范围内碳纤维产能前五大公司分别为日本东丽(包括收购的美国卓尔泰克 Zoltek)产能 5.75 万吨、吉林化纤集团产能 1.6 万吨、美国赫氏 HEXCEL1.6 万吨、日本东邦 Toho1.45 万吨、日本三菱丽阳 MRC1.43 万吨,共计 11.83 万吨,CR5 达 57%。
国内产能主要由吉林化纤、中复神鹰、宝旌碳纤维、新创碳谷贡献,占比分别达 25%/18%/17%/9%,CR4 达 69%,行业集中度较高。

我国碳纤维产业链完备,各环节已实现产能覆盖。
我国目前具有完整的碳纤维产业链,从上游的丙稀晴到中游的原丝、碳丝、复材,再到下游的碳纤维应用环节,我国都有具备实力的上市公司进行覆盖,在制造设备方面也实现 90%以上的国产化率,随着国内碳纤维产能的扩张以及下游的高需求拉动,碳纤维有望实现国产化超车。

国内碳纤维产能扩张迅速,未来我国碳纤维有望实现全面自供。
近年来我国碳纤维原丝及碳纤维扩张速度明显加快。
原丝产能方面,吉林碳谷为目前国内绝对龙头企业。2021 年碳纤维原丝行业市场占有率约为 50%,至 22 年底可拥有 11 万吨原丝产能,也是目前我国唯一通过大部分风电企业认证的碳纤维原丝生产商。
目前其他主要生产商包括中复神鹰、江苏恒神、威海光威等,仅看头部几家企业,目前我国拥有至少 16.5 万吨原丝产能。根据各企业扩产计划,至 2025 年可拥有 51.4 万吨原丝产能,22-25 年产能 CAGR 可达 46%。
碳丝方面,“吉林系”产能扩张迅速。目前“吉林系”共有用约 3.8 万吨碳纤维产能,其他头部企业包括中复神鹰江苏恒神等,头部企业 22 年共有碳丝产能 6.26 万吨。根据各企业扩产计划,至 25 年“吉林系”可拥有约 9.7 万吨碳纤维产能,头部企业将共拥有约 20.4 万吨碳丝产能,22-25 年产能 CAGR 达 48%。
根据《2021 全球碳纤维复合材料市场报告》,2021 年中国碳纤维总需求为 62,379 吨,其中,进口量为 33,129 吨(占总需求的 53.1%,比 2020 增长了 9.2%),国产纤维供应量为 29,250 吨(占总需求的 46.9%,比 2020 年增长了 58.1%),国产供应量增长迅速。
碳纤维复材产能较为分散,集中度较原丝和碳丝环节较低。较为头部的两家企业为江苏奥盛和威海光威,22 年产能预计分别为 1.2/0.6 万吨,吉林化纤 23 年预计将有 1.2 万吨碳纤维复材产能投产。
在大丝束碳纤维下游需求持续提升、市场空间不断扩大的背景下,我国碳纤维产能提升迅 速。国内各家龙头企业产能的提升有助抢占国内碳纤维市场份额,实现我国碳纤维环节的国产替代。


四、“吉林系”覆盖碳纤维各环节产能,国兴有望注入公司带来业绩增量
4.1“吉林系”全面覆盖碳纤维原丝、碳丝,有望发挥协同效应
“吉林系”协同效应明显。在国内碳纤维产业化与规模化的发展道路上,吉林市的碳纤维研发和生产起步较早,在国内碳纤维十余年的发展历程中诞生了一批国内领军的碳纤维各环节制造企业,是国家科技部认定的唯一碳纤维产业化基地。
“吉林系”主要指由吉林省国资委控制的碳纤维制造生产集团,主要的两大主体为吉林化纤集团和吉林碳谷。
吉林化纤集团为“吉林系”碳丝生产集团。吉林化纤集团主要生产碳纤维碳丝,公司此前主要生产粘胶纤维,目前已开启碳丝生产销售业务。
目前公司 100%持有小丝束生产商吉林凯美克股权,并且 49%持有大丝束生产商吉林宝旌股权,控股股东吉林化纤集团承诺在 3 年内将大丝束生产商国兴碳纤维注入公司股份,未来产能将全面覆盖大丝束以及小丝束碳纤维。

吉林碳谷为“吉林系”原丝生产公司。
吉林碳谷主要生产碳纤维原丝,吉林碳谷为吉林省国资委定位碳纤维原丝的主要供应商,主要从事聚丙烯腈基碳纤维原丝的研发、生产和销售,吉林碳谷以 DMAC 为溶剂的湿法两步法原丝生产技术与工艺让公司具备原丝外售能力,打破了国外碳纤维原丝环节的技术垄断。
据吉林碳谷公开发行说明书,2021H1 前五大客户包括精功系列、江苏恒神、国兴碳纤维、宏发系列以及吉研高科,产品囊括 1K-50K 碳纤维原丝,能够覆盖各模碳纤维供应。

吉林碳谷产能不断扩张,已成碳纤维原丝龙头。
2022 年吉林碳谷原丝产能约为 11 万吨,市占率已达 50%左右。
预计至 2025 年吉林碳谷产能可达 33 万吨,产能的不断提升助力吉林碳谷进一步提升市占率,巩固原丝行业龙头地位。
除此之外,碳谷的不断扩产也为吉林化纤在上游原丝供应的稳定性方面都带来了保证。由于同为吉林国资委控股,在生产技术方面也具备交流提升的空间。

吉林碳谷纺速和产品质量不断提升。
凭借公司 DMAC 湿法两步法碳纤维原丝十几年生产的技术经验和公用工程优势,公司多年来致力于提升湿法纺丝的纺速。
纺速提升有助于公司在同一时间内纺丝的数量,从而公司产能能够得到进一步提高。
公司通过提高喷丝孔孔径、提高纺丝黏度等方式实现了将 2018 年的每分钟纺织 75 米提高到 2020 年的每分钟纺织 100 米,原生产线的产能就能提高 33%。
公司对产品品质也在不断作出研发和改善,经过长期研发,公司产品的满筒一级品率从 2018 年的 82.2% 提升到了 2020 年的 93.2%。
公司产品品质的提升显著提升了客户的认可度与用户粘性,同时也增加了公司的议价能力,售卖价格明显上升。

“吉林系”目前部分企业已通过海外风电碳纤维材料认证。
目前 Vestas 专利已经到期,国兴有望在国内叶片厂商扩大碳纤维复材应用的背景下抢占国内市场,进一步提升销量。
国外市场方面,Vestas 等海外企业对碳纤维叶片应用程度较我国更高,但在碳纤维材料的 认证方面更为严格。
国外企业不仅仅需要对下游的碳纤维复材进行性能认证,同时还要追溯上游的原丝、碳丝进行认证。
目前国内原丝通过认证的企业为吉林碳谷,碳丝通过认证的唯一企业为吉林宝旌,皆为“吉林系”成员。
吉林化纤和吉林国兴作为“吉林系”的成,在通过海外企业碳纤维认证方面具备上游吉林碳谷原材料供应优势。
在碳丝环节也可学习吉林宝旌,充分发挥协同效应,有望在未来实现海外企业的碳纤维材料认证,形成风电行业碳纤维供给,获取产品出口带来的盈利能力提升。
4.2 碳纤维产能不断扩张,行业高景气度带来量利齐升
大丝束碳纤维产能方面,目前公司大丝束碳纤维产能主要来自于 49%控股公司吉林宝旌 8000 吨/年的产能;公司自身 12000 吨/年大丝束碳纤维产能在 8 月部分开产,目前有两条 3000 吨/年产线(合计 6000 万吨/年产能)落地,2023 年上半年 12000 吨/年产能有望全部投产。
受益于“吉林系”协同效应,吉林国兴碳未来有望注入公司,其目前拥有 24000 吨/年碳纤维产能。
公司小丝束产能主要来自于子公司吉林凯美克,目前拥有 600 吨/年产能。
综合来看,至 2025 年,公司有望拥有 90880 吨大丝束碳纤维产能(吉林宝旌产能按 49%权益折算),600 吨小丝束碳纤维产能。

碳纤维复材国产化需求增加。
虽然目前我国已存在多家厂商进行碳纤维复合材料的生产,但目前 2/3 的复合材料依旧依靠进口。近年来国内主要采用大丝束碳纤维拉挤梁片工艺以降低成本,大丝束碳纤维及其复合材料价格下降,叠加需求提升引起风电叶片领域碳纤维用量的急剧增加。
“十三五”期间,国内企业已经逐步实现了上游碳纤维自给自足,“十四五”期间将是下游碳纤维复合材料的放量阶段。
产能拓展至碳纤维复材,盈利能力有望进一步提升。
2022 年 3 月 21 日,公司发布《2021 年度非公开发行股票预案》,非公开发行股票募集资金总额为不超过 12 亿元,扣除发行费用后全部用于 1.2 万吨碳纤维复材项目。本募投项目主要采用拉挤工艺生产碳纤维拉挤板材。
自 2020 年以来,由于该工艺主要应用场景主要为风电与气瓶,在下游需求快速拉升的背景下,该工艺也成为碳纤维领域第一大工艺。
本募投项目产品主要用于风电叶片的生产,运用路径为碳纤维-拉挤成型-碳板,之后就直接进入叶片的大总成的环节。
公司有望进一步受益于风电行业的高景气度,在碳纤维及碳纤维复材等环节实现量利齐升。产能环节的拓张也能提升公司的盈利能力,如在未来遇到上游成本压力也能进行良好的传导。

4.3 吉林国兴注入带来公司业绩未来增量
吉林国兴有望注入带来公司业绩未来增量。
吉林国兴 22 年碳纤维销量约为 14000 吨,其 中包含价格为 15 万元/吨的 12K 碳纤维以及 13 万元/吨的 25K 及 35K 碳纤维。
粗略估计吉林国兴 22 年营收有望达 20 亿元,以综合净利率 14%估算,吉林国兴 22 年净利润可达约 2.7 亿元。
国兴 2025 年整体碳纤维产能有望达到 5 万吨,以销量为 4.8 万吨计算,整体收入可达 57.6 亿元,净利润可达 5.5 亿元。
公司已于 2022 年 3 月 18 日承诺在未来三年内将国兴注入上市公司吉林化纤,2025 年为三年期限内的最后一年,国兴的注入有望给公司带来可观的净利润增量。

五、盈利预测与估值
5.1 关键假设
吉林化纤是粘胶纤维龙头企业,在产能、质量等方面优势显著。
近年来公司也在向碳纤维领域发展,国资平台的优势和背靠地方资源优势将快速推进大丝束碳纤维规模化,加大公司对新材料市场的开拓力度。受益于大丝束碳纤维赛道的高景气度以及以风电为主的电力新能源的需求拉动,预计公司业绩将持续增长。
对公司主营业务给出关键假设:
粘胶长丝:公司粘胶长丝下游客户遍及国内二十多个省、市、自治区以及日、韩、徳等国家和地区,随着全球疫情影响的逐渐消退,预计 22-24 年粘胶长丝需求旺盛。吉林化纤作为粘胶纤维龙头企业将首先受益,假设 22-24 年收入增速为+36.50%/-4.65%/-11.67%,22-24 年毛利率分别为 13.5%/14%/16%,预计吉林化纤粘胶长丝营收小幅下滑,随疫情影响逐渐消退毛利率回升。
碳纤维:受益于风电行业的高速发展,及风机大型化趋势,风机中叶片环节对大丝束碳纤维的需求同步维持高增,风电行业将作为主要需求因素将持续拉动碳纤维行业增长。
吉林化纤作为“吉林系”的重要一员将不断扩张产能,假设 23-24 年收入增速分别为+866.67%/+92.41%,22-24 年毛利率分别为 20%/19%/18%。碳纤维自 22 年需求持续走高,预计吉林化纤大丝束碳纤维销售量利齐升。
我们预计 22-24 年公司归母净利润分别为0.16/2.37/3.62亿元,同比增长+112.6%/+1356.8%/+52.8%。


5.2估值与报告总结
5.2.1相对估值
预计 22-24 年公司归母净利润分别为0.16/2.37/3.62亿元,同比增长+112.6%/+1356.8%/+52.8%,对应 EPS 为 0.01/0.10/0.15 元。
(1)粘胶长丝行业集中度持续提升,由于产能落后和环保等原因,除头部的化纤企业已陆续退出市场,未来行业也难有新进入者,公司化纤龙头地位进一步巩固。
(2)风电行业维持高景气度,22-25 年国内陆上风电新增装机复合增速有望达+39%,海上风电新增装机复合增速有望达+59%,同时伴随着风机大型化,风电叶片对碳纤维需求增大,公司扩张碳纤维产能有望受益。
(3)目前公司 100%持有小丝束生产商吉林凯美克股权,并且 49%持有大丝束生产商吉林宝旌股权,控股股东吉林化纤集团承诺在 3 年内将大丝束生产商国兴碳纤维注入公司股份,受益于“吉林系”协同效应,公司未来产能将全面覆盖大丝束以及小丝束碳纤维并持续扩张。
(4)吉林国兴目前为我国碳纤维供应龙头企业,根据公司承诺情况,2025 年吉林国兴有望注入公司。粗略估算国兴碳纤维产能及价格,25 年国兴净利润有望达 5.5 亿元,以 25 倍 PE 计算,可贡献约 137 亿市值增量。
综上所述,我们给予公司一定的估值溢价,给予公司 2023 年 61 倍 PE 的估值目标,对应目标价为 5.87 元。

5.2.2 绝对估值
绝对估值:我们采用 FCFF 估值法,假设 WACC=8.6%,永续增长为1.5%,得出每股股价为 5.86 元。


六、风险提示
1、行业周期性风险
化纤行业具有较强的周期性特征,全球宏观经济的波动,特别是纺织行业尤其是服装、家纺细分行业的市场需求下降,或者行业面临周期性调整,将直接造成化纤市场需求的下降,进而对公司的销售额及净利润产生较大的不利影响。
近年来受新冠疫情以及地缘政治因素影响,全球经济处于调整和恢复中,经济增速放缓,实体经济受影响较大。
2、产业转型风险
碳纤维复杂的工艺流程、高额的研发投入以及很长的研发、产业化周期,使得国际上真正具有研发和生产能力的公司屈指可数,相对于国外先进的碳纤维生产商,国内碳纤维产业化技术人员、生产工艺和设备装置跟国际水平相比还有一定差距,存在一定新产品开发风险,并且由于市场竞争加剧,国内碳纤维下游产品应用增长也存在低于预期的风险。
3、原材料价格上涨风险
全球大宗原料的价格上涨将对公司带来风险。公司主要原材料及辅料涨价,及煤炭价格的上涨,将导致公司生产用动力能源成本增加;同时疫情对市场的影响仍然存在,且同行业粘胶长丝库存都比较大,下游开工不足,导致价格传递缓慢,这些因素或将都对公司接下来的业绩产生一定的影响。
4、安全生产风险
化学纤维生产过程中使用的部分辅料具有一定的腐蚀性、毒性和易燃性。尽管公司制定了全面的安全生产规章和责任制,并配备了专业安全生产管理人员,但仍存在因设备故障、自然灾害等不可抗原因导致安全生产事故发生的风险。
——————————————————
报告属于原作者,我们不做任何投资建议!如有侵权,请私信删除,谢谢!
精选报告来自【远瞻智库】报告中心-远瞻智库|为三亿人打造的有用知识平台