FreeCar
FreeCar 是一个基于 Hertz 与 Kitex 的全栈微服务项目,欢迎 Star。
业务背景
FreeCar 的开发初衷是通过共享出行,解决新能源汽车充电时间长的问题,当汽车快要没电时可以进行汽车的更换以免因为没电导致行程延误。
关于 FreeCar 更多的信息可移步至 CyanAsterisk/FreeCar
Hertz
Hertz 是一个超大规模的企业级微服务 HTTP 框架,具有高易用性、易扩展、低时延等特点。
Hertz 默认使用自研的高性能网络库 Netpoll,在一些特殊场景中,相较于 go net,Hertz 在 QPS、时延上均具有一定优势。
在内部实践中,某些典型服务,如框架占比较高的服务、网关等服务,迁移 Hertz 后相比 Gin 框架,资源使用显著减少,CPU 使用率随流量大小降低 30%—60% 。
关于 Hertz 更多的信息可移步至 cloudwego/hertz
技术栈
|
功能 |
实现 |
|
HTTP 框架 |
Hertz |
|
RPC 框架 |
Kitex |
|
数据库 |
MongoDB、MySQL |
|
配置中心 |
Nacos |
|
服务发现中心 |
Nacos |
|
消息队列 |
RabbitMQ |
|
链路追踪 |
Jaeger |
|
集群监控 |
Prometheus |
|
限流中间件 |
hertz-contrib/limiter |
|
部署 |
docker-compose |
|
对象存储 |
腾讯云 COS |
|
CI |
GitHub Actions |
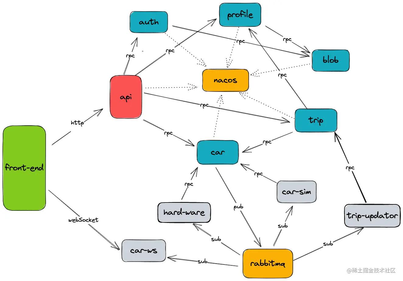
项目架构
调用关系

技术架构

服务关系

页面展示

目录介绍
|
目录 |
介绍 |
|
Server |
项目核心部分 |
|
Shared |
可复用代码 |
|
Static |
微信小程序代码 |
服务介绍
|
目录 |
介绍 |
|
API |
基于 Hertz 的 API 服务 |
|
Auth |
用户认证服务 |
|
Blob |
与图片和腾讯云 COS 相关的服务 |
|
Car |
汽车服务 |
|
Profile |
主页与图片识别服务 |
|
Trip |
行程服务 |
快速开始
启动基础环境
make start
复制代码
配置 Nacos
在浏览器*访上**问 http://127.0.0.1:8848/nacos/index.html#/login 进行登录。
默认命名空间以及配置组等请参考各个 config.yaml 配置文件。


关于配置中心的详细配置,详见。
生成数据表
make migrate
复制代码
启动 HTTP 服务
make api
复制代码
启动微服务
make auth
make blob
make car
make profile
make trip
复制代码
Jaeger
在浏览器*访上**问 http://127.0.0.1:16686/

Prometheus
在浏览器*访上**问 http://127.0.0.1:3000/

API 请求
项目的 API 请求示例详见。
开发指南
通过直接阅读源码来了解此项目是非常困难的,在此提供开发指南方便开发者快速了解并上手此项目包括 Kitex、Hertz 等框架。
前置准备
通过快速开始中的命令快速启动所需的工具与环境,若需要特殊定制请修改 docker-compose.yaml 与 Nacos 配置中的内容。
IDL
在开发之前我们需要定义好 IDL 文件,其中 hz 为开发者提供了许多定制化的 api 注解。
示例代码:
namespace go auth
struct LoginRequest {
1: string code
}
struct LoginResponse {
1: i64 accountID
}
service AuthService {
LoginResponse Login(1: LoginRequest req)
}
复制代码
代码生成
Kitex
在新增服务目录下执行,每次仅需更改服务名与 IDL 路径。
服务端
kitex -service auth -module github.com/CyanAsterisk/FreeCar ./../../idl/auth.thrift
复制代码
客户端
kitex -module github.com/CyanAsterisk/FreeCar ./../../idl/auth.thrift
复制代码
注意项:
- 用 -module github.com/CyanAsterisk/FreeCar 该参数用于指定生成代码所属的 Go 模块,避免路径问题。
- 当前服务需要调用其他服务时需生成客户端文件。
Hertz
初始化
hz new -idl ./../../idl/api.proto -mod github.com/CyanAsterisk/FreeCar/server/cmd/api
复制代码
更新
hz update -I -idl ./../../idl/api.proto
复制代码
注意项:
- 用 -module github.com/CyanAsterisk/FreeCar/server/cmd/api 该参数用于指定生成代码所属的 Go 模块,避免路径问题。
业务开发
在代码生成完毕后需要先将一些必须组件添加到项目中。由于 api 层不必再次添加,因此以下主要讲解关于 Kitex-Server 部分,代码位于 server/cmd 下。
Config
参考 server/cmd/auth/config,为微服务的配置结构体。
Global
参考 server/cmd/auth/global,为微服务提供可全局调用的方法。
Initialize
参考 server/cmd/auth/initialize,提供必要组件的初始化功能,其中 nacos.go flag.go logger.go 为必须项。
Tool
参考 server/cmd/auth/tool,提供微服务的工具函数,其中 port.go 为必须项。
API
在写网关层的业务逻辑时,仅需要每次更新 IDL 与新的微服务客户端代码,若需要添加新的组件直接添加即可,项目高度可拔插,架构与微服务层相似。
网关层的业务逻辑在 server/cmd/api/biz 下,大部分代*会码**自动生成。若需要单独新增路由需要到 server/cmd/api/router.go 中。
关于中间件的使用,只需要在 server/cmd/api/biz/router/api/middleware.go 中添加中间件逻辑即可。
许可证
FreeCar 在 GNU General Public 许可证 3.0 版下开源。
总结
这个项目还是花费的不少时间,欢迎大家学习,如果 Star 是对我们最大的鼓励!
参考
- CyanAsterisk/FreeCar
- cloudwego/hertz
- cloudwego/kitex
原文链接:https://juejin.cn/post/7191844660145946683