
哪些奶瓶奶嘴比较安全
如何选购奶瓶奶嘴
广州消委会这个试验
告诉你答案
广州市消委会联合广州质量监督检测研究院,共同开展了奶瓶奶嘴比较试验,并以此推动相关团体标准的建立。本次比较试验结果仅对测试样品负责,不代表其同一批次或其他型号产品的质量状况。
试验项目及标准
此次试验重点测试了各品牌奶瓶奶嘴在化学安全性能、物理安全性能及标签标识等方面的差异,基本涵盖了国家食品安全标准及欧盟规定的主要的化学安全性能和物理安全性能指标。
试验样品
此次比较试验结合消费者对商品的关注要点以及奶瓶产地等要素随机购买了30款样品进行测试,品牌包括贝亲、新安怡、布朗博士、爱得利、可么多么等消费者较为熟悉的品牌,样品材质包括玻璃、塑料以及硅胶三类,产地涵盖了国外知名品牌所在地及国内生产聚集地。

(点击可查看大图)
试验结果及分析
1
化学安全性能
在使用过程中可能迁移释放的有害化学物质指标,是消费者非常关注的。结果表明,有6款样品未通过挥发性物质测试,1款样品检出安全风险物质壬基酚。

(点击可查看大图)
挥发性物质是指常压下沸点低于200℃的物质,大致是*酮丙**、丁酮、无水乙醇、乙酸乙酯等化学物质,这类物质通常含有一定毒性。奶嘴长时间与婴儿嘴巴接触,若样品未通过挥发性物质项目测试,则在使用过程中有害物质有可能溶出到食物中,如长期使用,可能对婴幼儿造成难以逆转的后果和危害,加之婴幼儿自身免疫系统还未完善,危害发生的可能性较高。

壬 基酚是一种对人体的内分泌系统、免疫系统、生殖系统、神经系统都有一定的毒性的物质,并且会促进癌细胞生长,但目前国内外标准暂未对奶嘴产品中的此类物质作出限定。

2
物理安全性能
测试结果显示,有1款样品(喜多一般口径方型玻璃奶瓶)未通过耐热冲击测试,1款样品(Hegen PPSU婴儿多功能奶瓶)未通过整体跌落强度测试。

耐热冲击性反映的是奶瓶奶嘴在温差快速变化时的承受能力。奶瓶在消毒或使用过程中可能承受着超过60℃的温差(冬天该温差更大),为了保证奶瓶在使用过程中不会因骤冷骤热而发生开裂或爆裂,此类产品应具备一定的耐热冲击性。

整体跌落强度反映的是奶瓶各部件抗摔的能力,此项指标的测试方法为综合参考多个国内外标准而制定。玻璃奶瓶不需满足整体跌落强度要求,但应设警示说明。
3
标签标识
此次试验摘取消费者最关注的信息进行核对,包括样品名称,材质,对相关法律法规以及标准的符合性声明,生产和(或)经销者的名称、地址和联系方式,生产日期和保质期。结果显示,有7款样品标签标识存在信息缺失的问题。

(点击可查看大图)

另外,在试验过程中还发现,国内标准并没有明确奶瓶产品是否要标注使用说明和注意事项,但国外大部分样品对这类信息会有详细的说明。从消费者安全使用的角度,建议国内生产厂家对使用说明和注意事项进行明确标注。
样品综合评分
此次试验对参与测试的30款样品进行了综合评分,结果显示:
①玻璃材质的样品中,获得五星评价的为“新安怡”、“Bfree”以及“好孩子”品牌的样品;
②塑料材质的样品中,获得五星评价的为“贝亲”、“贝儿欣”、“Umee”以及“布朗博士”品牌的样品;
③硅胶材质的样品中,获得五星评价的为“母贝儿”以及“B&H”品牌的样品。

(点击可查看大图)
本次比较试验的30款样品中,22款测试参数全部通过了本次比较试验的化学和物理安全性能要求,获得星级评价。9款样品整体指标表现优秀,获得五星级评价,其中,2款为进口样品,其余7款为国产样品,某种程度上说明,中国制造不输外国品牌。

企业反馈
此次比较试验测试结束后,广州市消委会收到“恩尼诺”、“美儿贝比”品牌的样品生产企业反馈,称其公司已召回流通领域的全部问题产品,并同时对生产工艺和上产设备进行了优化和改进,确保投入市场的产品符合相关要求。另外,还收到“爱得利”品牌样品的生产企业反馈,称经其公司核实,此次试验样品并非其原装正品,不属于其公司授权的正规渠道供货商销售。
消费提示
奶瓶奶嘴该如何选购?
以下五点要谨记

1
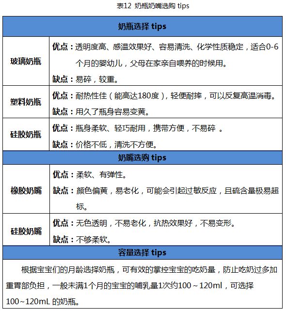
根据各种材质奶瓶奶嘴的优缺点结合自己的需要选择购买

(点击可查看大图)
2
通过正规途径购买
建议消费者在正规的大商场、超市或专卖店购买,同时选择知名度较高的品牌。
3
认真查看产品包装标识
一份优秀的标签标识,除了应标注产品名称,材质,对相关法律法规以及标准的符合性声明,生产和(或)经销者的名称、地址和联系方式,生产日期和保质期,也应对消费者应如何正确使用产品,在使用过程中可能会遇到的问题进行详细的说明,以保障产品能被普通消费者正确且安全地使用。
此外,进口产品必须要有清晰的中文标识或标签。中文标识的内容包括产品名称、成分、原产国、生产日期、有效期、卫生标准号、制造商信息、进口商信息等。
4
注意保质期或使用期限
奶瓶奶嘴也有保质期或使用期限,购买前需核对产品保质期或使用期限,而过期后可能出现老化等现象,影响产品的性能。
5
掌握正确使用方法
(1)新的奶瓶奶嘴需彻底清洗并消毒后方可使用;
(2)清楚购买的材质,若购买的奶瓶瓶身材质是玻璃,需注意查看玻璃材质是高硼硅玻璃或是钙钠玻璃,若是钙钠玻璃,在消毒及使用过程中需注意急冷急热温差不可超过 45 ℃,否则容易发生爆裂现象;吸管奶瓶不适合6个月以下婴儿使用;
(3)按说明书正确选择合适流量的奶嘴,使用过程中请勿擅自扩*奶大**嘴孔或回气孔;
(4)勿将奶嘴作为安抚奶嘴使用,连续不断地长期吸吮将会导致婴儿龋病;奶嘴一般2个月需更换,以保证其最佳使用性能。
(5)每次使用前需确认奶瓶或奶嘴是否破损,若是,需立即更换。
↘
阅读
推荐
-
掺劣质回炉料还不消毒,一次性口罩黑作坊自曝是京东自营品牌代工厂
-
“吃一次拉一次”,周黑鸭被曝卖“过期鸭”!最新回应来了
-
“外婆家”后面是西贝莜面村,都被曝光了...
-
比曝光更刺激!3·15晚会播出后的24小时,都发生了什么?
中国消费者报新媒体编辑部出品
来源/综合广州市消费者委员会
编辑/裴莹
监制/何永鹏 田珍祥

点击“阅读原文”查看完整报告