
华为再获卫星通信专利授权可提高通信质量和安全性
近日,华为技术有限公司申请的“一种通信方法和装置”专利获授权。摘要显示,本申请涉及无线通信技术领域,该方法中,通信装置可以根据获取的第一位置信息与卫星进行随机接入,根据获取的第二位置信息与卫星进行上行通信。基于该方案,将卫星的位置信息区分为不同的精度,通信装置在与卫星进行通信的不同过程中可以获取不同精度的卫星的位置信息和运动信息与卫星进行通信,可以满足通信装置与卫星进行上行通信时的通信质量,又可以提高卫星的高精度位置信息的安全性。
多家国有大行下调个人存款利率
继8月*款贷**报价利率(LPR)非对称性下调后,存款利率也迎来调整。9月14日,记者从多方求证到,多家国有大行自9月15日起再度调整个人存款利率,包括活期存款和定期存款在内的多个品种利率有不同幅度的微调。其中,三年期定期存款和大额存单利率下调15个基点。来自北京、上海等地的多家国有大行网点员工向记者证实了上述信息。此番个人存款利率下调符合预期,8月22日公布的LPR报价结果显示,1年期LPR下调5个基点,5年期及以上LPR下调15个基点。彼时不少分析认为,随着LPR的下调,存款利率也有望再度下调。
上海14nm芯片工艺实现规模量产
今日,*共中**上海市委外宣办举行“奋进新征程 建功新时代”*党**委专题系列新闻发布会首场新闻发布会。首场发布会以“强化高端产业引领,构建新型产业体系”为主题。会上,上海市经济信息化工作*党**委副书记、市经济信息化委主任吴金城透露,在集成电路领域,上海企业已经实现14纳米先进工艺规模量产,90纳米光刻机、5纳米刻蚀机、12英寸大硅片、国产CPU、5G芯片等实现突破;全市集成电路产业规模达到2500亿元,约占全国25%,集聚重点企业超过1000家,吸引了全国40%的集成电路人才。
长城汽车与德龙集团、立本能源进行氢能战略合作
9月13日,长城汽车与上海德龙钢铁集团有限公司、天津立本能源科技有限公司正式签署氢能生态全面战略合作协议。重点围绕三方氢能资源优势,打造全球领先的氢能产业生态,共同推进氢能全产业链全面、深入合作,实现氢能清洁、低碳、高效发展。
京东方:已实现玻璃基Mini LED产品的量产商用
从BOE(京东方)技术沙龙上获悉,京东方在MLED领域推出P0.9玻璃基Mini LED直显、75英寸和86英寸8K Mini LED、34英寸玻璃基Mini LED电竞显示器等多元化高端技术产品,并率先实现玻璃基Mini LED产品的量产商用。在视觉艺术领域,京东方参编4项“百城千屏”超高清视音频传播系统技术标准的研制工作,并率先在北京落地全国首批批量化8K“百城千屏”建设项目。
我国冰箱、空调、洗衣机等主要家电产品产量占全球比重超过50%
工业和信息化部消费品工业司司长何亚琼14日在当日的新闻发布会上介绍,2021年中国家电行业规模以上企业营业收入1.7万亿元、利润总额1219亿元,分别同比增长15.5%、4.5%;全行业实现出口超1000亿美元,同比增长超20%,产品畅销全球160多个国家和地区,服务全球20亿以上家庭用户,冰箱、空调、洗衣机等主要产品产量占全球比重超过50%。
中国核电:福建漳州核电项目核准
中国核电发布公告称,2022年9月13日,经国务院常务会议审议,决定对已经全面安全评估审查且纳入国家规划的福建漳州核电项目3、4号机组予以核准。公司控股的中核国电漳州能源有限公司,为核准项目的业主单位,负责项目投资、建设及运营管理。该项目为厂址规划容量内的二期扩建工程,机型为华龙一号,单台机组额定电功率为1212MW。目前,项目现场正在稳妥有序推进开工前各项准备工作。
阿里妈妈发布三大核心新技术
阿里妈妈在2022m峰会上表示,过去一年,阿里妈妈孵化新品数量超过2681万,新增叶子类目超1900个。此外,阿里妈妈首度发布三大核心新技术:MTA将指导商家一站式投放,实现降本增效;NPA搭建新品专属流量竞争通道,加速商家新品打爆;ACE可以识别视频互动价值,撬动自然流量反哺直播间,帮助商家直播爆发。
深汕比亚迪汽车工业园二期项目开工,达产后年产值约1000亿元
据深圳卫视消息,深汕比亚迪汽车工业园二期项目举行开工仪式。该项目位于深汕特别合作区小漠镇和鹅埠镇,计划总投资约200亿元,规划用地面积约379万平方米,建设新能源配套核心零部件生产基地。项目拟分C、D、E三个地块依序建设,总用工需求约3.6万人,项目达产后年产值约1000亿元。计划2023年7月30日建成投产。
中国智能家电市场规模已达5000亿元
工业和信息化部消费品工业司司长何亚琼14日在消费品工业发布会上表示,*党**的*八大十**以来,消费品生产质量和水平持续提升,智能家电市场的规模从2016年的2000亿元增加到现在的5000亿元。
中国首次实现液体火箭动力的重复使用
从中国航天科技集团六院西安航天动力研究所获悉,由该所自主研制的某型液氧煤油发动机实现重复飞行试验验证,此举首次实现了中国液体火箭动力的重复使用。液体火箭发动机作为航天运载器的主要动力装置,具有性能高、任务适应强、技术难度大、研制周期长等特点,也是航天运载器最复杂的产品之一,因此其可重复使用成为实现航天运载器重复使用必须突破的关键技术之一。
恒大香港总部易主,李嘉诚计划落空
9月13日,据中国香港公开文件披露,位于香港的中国恒大中心大楼已于9月6日被债权人中信银行旗下中信银行国际委任接管人安迈企业顾问公司接管。
浙江理想汽车有限公司申请注销
企查猫App显示,9月5日,浙江理想汽车有限公司新增简易注销公告,公告期从9月5日至9月24日。该公司成立于2020年11月,注册资本10亿人民币,经营范围含汽车零部件研发、批发、零售;汽车零部件及配件制造;电机制造等。股东信息显示,该公司由理想汽车关联公司北京车和家信息技术有限公司全资持股。
Supercell全球工作室前负责人Jim Yang已加盟米哈游
芬兰游戏开发商Supercell全球工作室前负责人Jim Yang的LinkedIn个人主页显示,他已于2022年9月加入手游《原神》开发商米哈游,担任其国际部门HoYoverse总裁一职。根据LinkedIn资料,Jim Yang创立并领导了Supercell在上海的第一个全球开发工作室,并出任该公司大中华区总经理,后升任总经理兼全球工作室负责人。在此之前,他还曾供职于腾讯及其子公司Riot Games。
iPhone 14系列新品在韩国售价较前代大幅上调
韩国《亚洲日报》消息,据韩国苹果官网显示,苹果新发布的iPhone 14系列机型售价较此前相比最高上调33万韩元(约合人民币1650元),因此韩国社交媒体中不断出现关于去外国购买或通过代购购买iPhone的文章。业界相关人士指出,即使考虑到高汇率,韩国的苹果手机售价较其他国家相比也处在较高水平。苹果方面表示,美国地区新品定价与前一代产品相同,但由于韩元对美元汇率上涨,韩国地区售价大幅上涨。
欧盟普通法院维持欧盟对谷歌的反垄断决定
路透社消息,当地时间周三,欧盟普通法院维持欧盟对谷歌“利用安卓操作系统打击竞争对手”的反垄断决定,但将创纪录的43.4亿欧元(41.2亿美元)罚款缩减至41.25亿欧元。欧盟普通法院表示,该法院基本上支持欧盟委员会的处罚决定,即谷歌对移动设备制造商和移动网络运营商施加非法限制,以巩固谷歌搜索引擎的主导地位。
韩媒:LG新能源已取消方形电池开发
据韩媒TheElec报道,LG新能源(LG Energy Solution)最近取消了方形电池的开发。今年早些时候,该公司开始对该产品是否可行进行审查,但最近得出结论:从商业角度来看,它是不可行的。同时,LG新能源专注于制造软包电池,它还生产圆柱形电池,但其用于电动汽车和储能系统的电池大多是软包电池。
特斯拉电动汽车平均生产成本已降至3.6万美元,不到2017年一半
据报道,特斯拉投资者关系主管Martin Viecha在近日于旧金山举行的一场技术会议上透露,2017年特斯拉生产每辆车的成本为8.4万美元,但在近几个季度已经降到了3.6万美元。Martin Viecha在会上还透露,成本的降低并不全是因为电池成本降低,是他们不断优化整车设计,使生产尽可能简化的结果。引进专门为生产电动汽车设计的工厂,对降低成本也发挥了很重要的作用。
特斯拉柏林超级工厂扩建计划的投票被无限期推迟
据报道,针对特斯拉在柏林附近扩建工厂的计划,德国地方当局已无限期推迟了投票。德国格林海德市(Gruenheide)市长阿恩·克里斯蒂安尼(Arne Christiani)向媒体表示,格伦海德市议会在本月的会议上将不会讨论该计划。特斯拉德国工厂位于格伦海德市。
美光投资150亿美元的美国芯片工厂破土动工
据报道,美国存储芯片公司美光科技在爱达荷州博伊西市的一座价值150亿美元的工厂周一破土动工。另外,公司还宣布另一家在美国的新工厂也即将开工,具体的将在未来几周宣布。
苹果宣布第四家韩国Apple Store:蚕室店即将开业
苹果蚕室店将于2022年9月24日在韩国松坡区开业,它位于当地的乐天世界购物中心内。继在首尔开设苹果明洞店后仅几个月,苹果公司又宣布了另一家店。这一消息是在苹果的官方网站上公布的,页面显示苹果蚕室店将在当地时间上午10:30开业。
*币特比**、以太坊再现断崖式暴跌
随着金融市场普跌蔓延到数字资产领域,*币特比**周二重挫逾10%,创6月以来最大跌幅。以太币下跌近9%,尽管其基础的以太坊网络准备进行期待已久的节能软件升级。
Intel 7nm晶圆高清上手:一片可抠出231颗13代酷睿芯片
日前,Intel在以色列举办科技活动,大方公布了13代酷睿Raptor Lake将有着6GHz的默认加速频率,超频8GHz将打破世界纪录。会场中,Intel还大方展示了13代酷睿的12寸晶圆,对应Raptor Lake-S台式机处理器中的24核(8P+16E)型号,预计就是酷睿i9-13900K了。媒体估测单Die面积257㎜2,比12代酷睿增加了23%左右,这一片晶圆大概可以切割出231颗完整芯片。
1.广东广州动物模型技术研发商“明迅生物”完成超千万元天使轮投资
2. 百明信康完成近四亿元B轮融资
3. Latana获得3600万欧元B轮融资
4. 知业科技完成数千万Pre-A轮融资
5. 简学财会获得千万级战略投资
1.中创新航通过港交所上市聆讯
2. 浙江零跑科技考虑下周开始接受对香港IPO认购
3. 港交所考虑降低硬科技公司IPO的营收门槛
1. 截至发稿,热门中概股美股盘前涨跌不一,爱奇艺、蔚来、新东方跌超1%,斗鱼涨超6%,百度涨0.99%,小鹏汽车跌0.81%,拼多多涨0.38%,阿里巴巴跌0.19%,B站跌0.16%,京东涨0.07%,网易跌0.43%。
2. 截至发稿,美股大型科技股盘前多数上涨,苹果涨0.4%,微软涨0.59%,亚马逊涨0.6%,谷歌涨0.27%,Meta涨0.24%,Netflix涨0.94%,特斯拉跌0.14%。
3. 香港恒生指数收跌2.48%,恒生科技指数跌2.85%。科技、零售、制药板块领跌;航运、*彩博**股涨幅居前;B站、百度跌超5%,阿里巴巴、京东、比亚迪电子、药明生物跌超4%;南向资金净流入49.63亿港元。
最新的近两年国外旅游趋势及国家旅游消费金额,未来两年的趋势及消费情况?
前瞻产业研究员:根据相关信息显示,新冠肺炎疫情冲击下,2020年全年出境旅游人数为2033.4万人次,同比减少86.9%。2021年,中国旅游研究院预测出境旅游人数为2562万人次,与2019年相比同比恢复17%,与2020年相比,同比增长27%。相比疫情前过亿人次的出游规模,出境旅游依然基本处于停滞状态。
图表1:2016-2021年中国出境旅游人数走势图(单位:万人次,%)

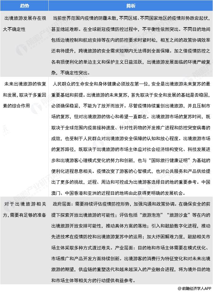
2022年,根据中国旅游研究院信息,在疫情反复的背景下,未来出境旅游走向存在很大的不确定性,出境旅游的恢复和发展,将取决于多重因素的综合作用,而对于出境旅游相关方,需要有足够的准备。
图表2:2022年中国出境旅游发展趋势

更多行业相关数据请参考前瞻产业研究院《2022-2027年中国旅*行游**业最佳商业模式分析与开发策略报告》,同时前瞻产业研究院还提供产业大数据、产业研究、产业链咨询、产业图谱、产业规划、园区规划、产业招商指南、IPO募投可研、IPO业务与技术撰写、IPO工作底稿咨询等解决方案。
更多深度行业分析尽在【前瞻经济学人APP】,还可以与500+经济学家/资深行业研究员交流互动。