合伙协议书宜,依据我国《公司F》的有关规定,达成如下协议,以资各方信守执行。
本为人民币(币种下同):万元。公司的名称、住所、法定代表人、经营范围、经营期限等主体基本信息,以公司章程约定且经工资登记备案。

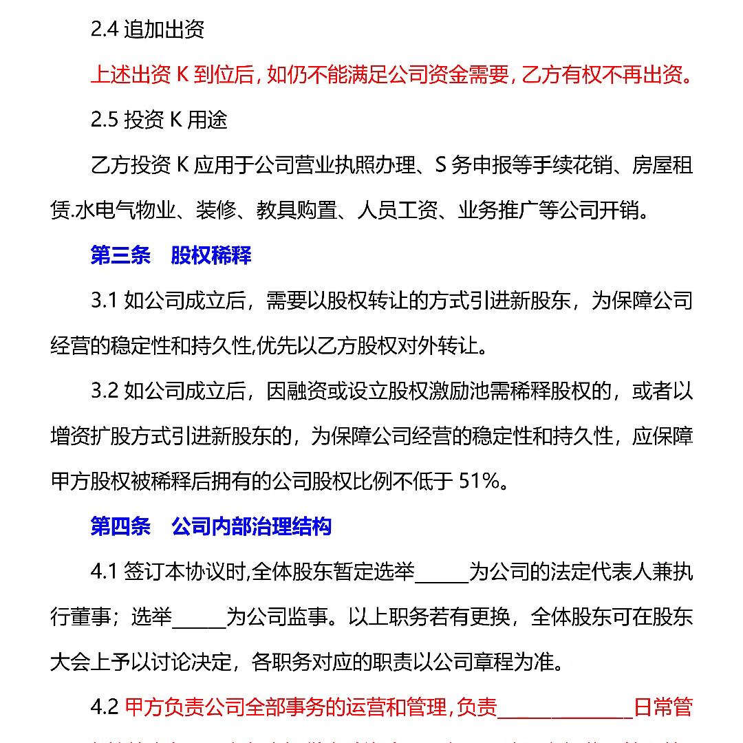
于年月日之前一次性足额将乙账户。若乙方未按照本协议约定出资,乙方不拥权,如仍不能满足公司资金需要,乙方有权不再出资。
乙方投资K应用于公司营业执照办理、无罪申报等手续花销、房屋租后,需要以股权转让的方式引进新股东,为保障公司各方一致同意,乙方于年月日之前一次性足额将乙方出资K转入甲方指定的账户。若乙方未按照本协议约定出资,乙方不拥赁赁.水电气物业、装修、教具购置、人员工资、业务推广等公司开销。

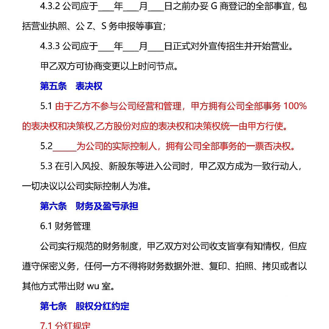
4.3、2公司应于年月日之前办妥G商登记的全部事宜,包4.3、3公司应于年月日正式对外宣传招生并开始营业5.1由于乙方不参与公司经营和管理,甲方拥有公司全部事务100%的表决权和决策权,乙方股份对应的表决权和决策权统一由甲方行使。为公司的实际控制人,拥有公司全部事务的一票否决权。

5.3在引入风投、新股东等进入公司时,甲乙双方成为一致行动人,公司实行规范的财务制度,甲乙双方对公司收支皆享有知情权,但应遵守保密义务,任何一方不得将财务数据外泄、
7.1分红规定7.1.1每年阳历01月10日召开一次股东大会,并向股东公布企业经7.2.1分红款应是公司的可分配净利润:即公司全部毛利润(营业额)扣除场地租金、装修、水电气物业费、固定资产折旧、人员工资、法定税费、10%的法定资本公积J等成本后的剩余利润。

的稳定性,在本协议签订后的第一年内,甲乙东进入公司,在本协议签订后的第一年期限内,数励各股东为公司多做贡献,甲乙双方一致同意,居各股东各自对公司的贡献度而处于浮动状态,公贡献情况调整分红周期内的分红比例。甲乙双方一会上可根据各股东对公司业绩以及管理的贡献值调损或者不盈利状况时,各股东皆不享受分红。
对公司的财务数据、营销方式、客户信息、课程内容、流程、知识产权等商业信息遵守保密义务,该保密义设东同意,不得将股份以质押、信T或其他方式进行处置。
1、法律、政策等不可抗力因素导致公司终止,各方互不没东一致通过后可终止公司经营,本协议双方皆同意终止股东共同对公司进行清算,必要时可聘请中立方参与清算。
算后有剩余,全体股东须在公司清偿全部债务后,方可要7.2、3为维持公司运营的稳定性,在本协议签订后的第一年内,甲乙双方皆不分红,若有新股东进入公司,在本协议签订后的第一年期限内,新股东也不享受分红,从本协议签订后的第二年起各股东可以按照各自的股权比例进行分红,为激励各股东为公司多做贡献,甲乙双方一致同意,本协议是全体股东的真实意思表示,如与公司意程及修正案约定不一致的,在全体股东范围内以本协议约定为准。

11.1股东应该按照本协议约定的时间足额出资,出资款到位后不得抽丁出资。如签订本协议后,某一方确定不履行出资义务,则该一方不拥有公司股东身份,同时该一方需要向其他股东承担违约责任。

12.3未尽事宜,由协议各方另行协商,所达成的补充协议与本协议达成
