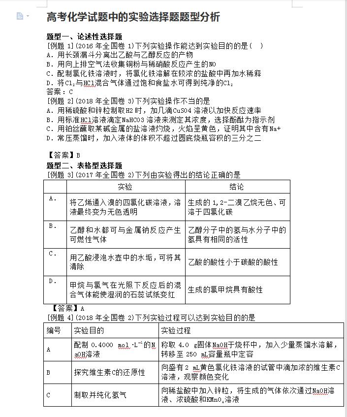
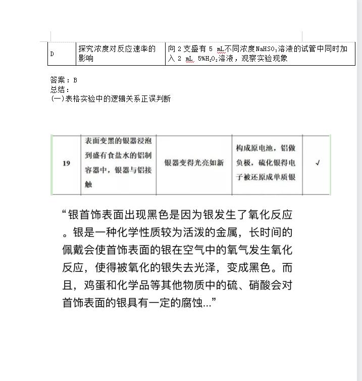
今天学姐给大家分享的是2021高考化学试题中的实验选择题题型分析(详细解析)包含的都是重点高考常考实验题型详细解析!拿去看一看吧,高分不在话下。超级实用哈!
因为篇幅有限,点击我的头像私信我回复“领取”就可以领取word电子版。以下是部分资料内容,完整高清版的发送私信即可。更多资料将持续更新,敬请关注。










今天学姐给大家分享的是2021高考化学试题中的实验选择题题型分析(详细解析)包含的都是重点高考常考实验题型详细解析!拿去看一看吧,高分不在话下。超级实用哈!
因为篇幅有限,点击我的头像私信我回复“领取”就可以领取word电子版。以下是部分资料内容,完整高清版的发送私信即可。更多资料将持续更新,敬请关注。









