2020年7月24日,东京奥运会就将开幕了,在距离东奥会开幕一周年倒计时的日子里,中国大陆地区奥运门票的销售也正式开启,错过第一轮官网购票的朋友们可以行动起来啦!

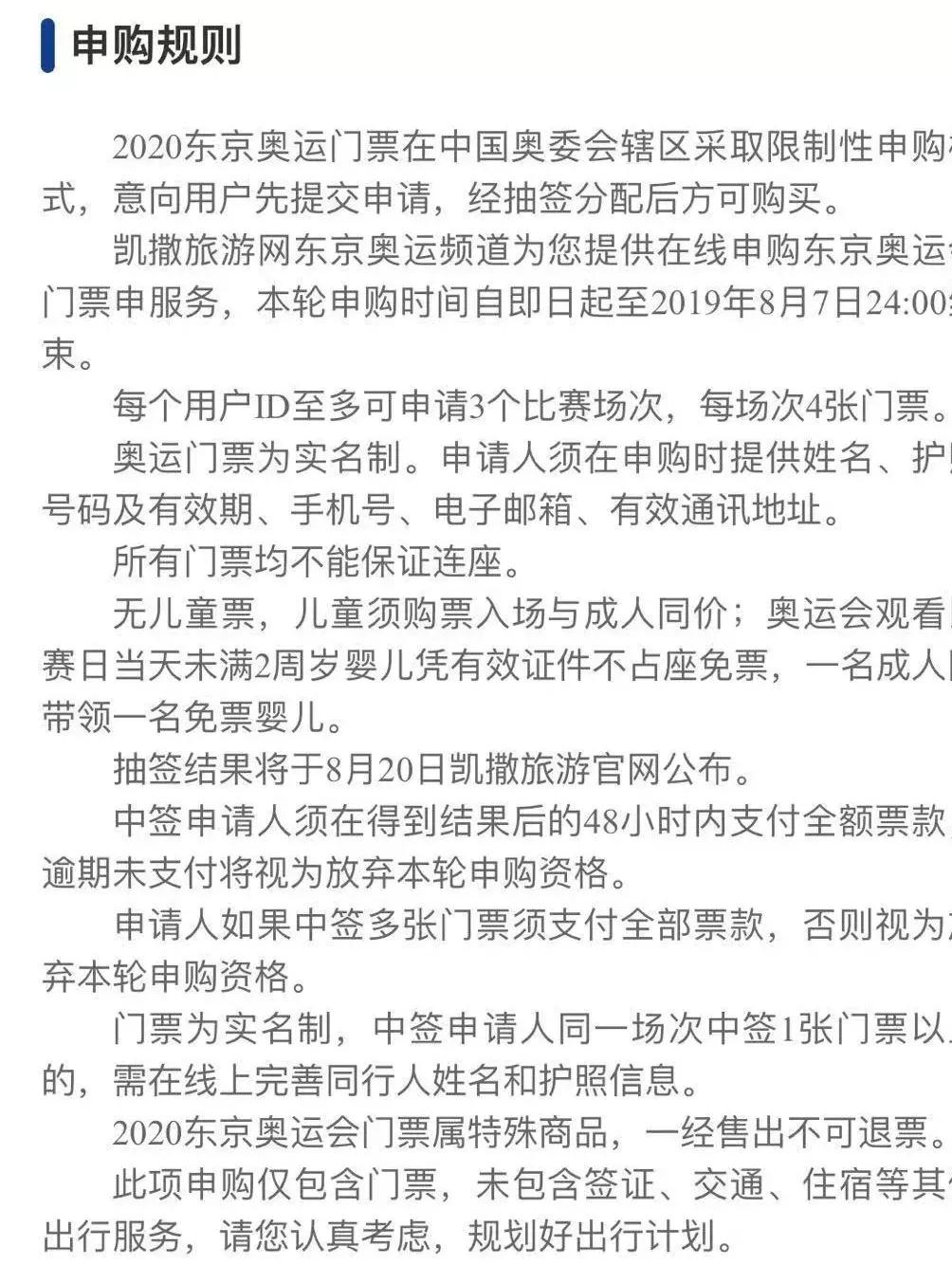
2020东京奥运第一阶段官网售票已经售出了320万张门票。这次东京奥运会大陆地区门票的申购从7月24日10点开始到8月7日24点结束,依然采取的是申请+抽签制,申请顺序不影响中签概率。每位用户可申请最多三个比赛场次,每个场次最多申请四张门票,即每用户最多可申请12张门票。抽签结果将于8月20日公布。具体申购规则请见下图

想要申请购票的朋友们可以登录凯撒旅游官网,APP或小程序,首先需要注册一个凯撒旅游的账户来进行申请操作,然后选择东京奥运-门票申购进入购买页面,根据时间日期选择你想观看比赛的场次,票类,张数,填写申请人信息,选择是否接受门票降级和部分订票,然后提交申请就可以了。提交的门票申请可在“我的申购单”里查看,门票申请提交后无法取消和更改,所以一定要确定好自己想看的比赛再申请哦





凯撒上公布的门票价格还是比东京奥运会官网要略贵一些,例如开幕式官网A-E档的票价分别为300000,242000,107000,45000,12000日元,约合18971,15303,6766,2845,758人民币,凯撒上对应的票价分别为19691,15959,7272,3282,927人民币(实际成交价可能会根据汇率略有变动)

距离东京奥运会还有一周年,来看看有哪些好玩的事儿
会徽抄袭门:
2016年4月25日,2020年东京奥运会和残奥会的新会徽揭晓,方案A“方格花纹”从4件最终入围作品中胜出。之所以是新会徽,是因为2020年东京夏季奥运会和残奥会的会徽设计方案曾陷入剽窃丑闻,并因剽窃嫌疑加剧,于2015年9月被作废

2015年7月,东京奥组委曾公布了2020年东京夏季奥运会和残奥会会徽的设计方案。日本设计师佐野研二郎提交的会徽设计以简单几何图案组成“T”字形状。随后,这一会徽被指与比利时设计师奥利维耶·德比为当地一家剧院设计的标志“惊人地相似”。后者向法院起诉,要求东京奥组委停止抄袭行为。此后,这一“问题会徽”再度曝出丑闻。据日本广播协会等日本媒体报道,佐野研二郎在向奥组委提交的申请材料中,使用了一些未经授权的网络照片。佐野研二郎承认擅用照片一事,但否认东京奥运会会徽抄袭比利时设计师原创。9月1日,东京奥组委宣布放弃采用佐野研二郎涉嫌抄袭的会徽方案,并表示将尽早选定新的会徽,所以才有了新的会徽方案

点评:抄袭不止于论文,时刻小心被查!
小学生投票选出的吉祥物:
2018年2月28日,2020年东京奥运会吉祥物在日本东京公布,配有奥运会会徽图案的富有未来感的机器人吉祥物方案获得最高票数。这是由全日本的小学生和海外的日本人学校投票选出的,机器人方案最终击败了以狐狸和石狮子为设计的另外两个方案,成功当选

2018年7月22日,东京奥运会组委会公布吉祥物名称,蓝色吉祥物命名为Miraitowa,寓意充满永恒希望的未来。樱色吉祥物命名为Someity为东京残奥会吉祥物,寓意克服障碍挑战极限

点评:日本小学生们的审美观就这么独特了么!
绿色环保的奥运奖牌:
2017年2月16日,日本东京政府正式宣布开始启动“奥运电子垃圾”回收计划。目标是从日本民众手中回收超过200万台废旧电子设备,并从中提取金银铜来铸造奥运奖牌。日本用两年的时间在全国收集了约78985吨的小家电和621万部旧手机,从中提炼出32公斤的纯金、3500公斤纯银和2200公斤纯铜。所有的奖牌均来自这些回收提炼的金属。
2019年7月24日,国际奥委会公布2020东京奥运会奖牌设计。金银铜奖牌正面图案设计都为来自希腊神话的胜利女神尼姬,背景则是代表奥林匹克发源的希腊神庙,而奖牌的背面则是东京2020奥运会的标志和卷起的漩涡状的波浪。奖牌的设计者川西纯市介绍说:“奖牌的设计理念是光芒与荣耀”,漩涡状的设计方便奖牌吸收各个方向的各种光芒并反射出来。这些光,象征着每一位运动员的胜利正是由周围许多人的支持才取得的。金、银、铜牌的直径均宽85毫米,金牌重556克,银牌重550克,铜牌重450克,都是历届夏季奥运会奖牌重量之最,3种奖牌合并将一共制作2500个


点评:垃圾分类了解一下?
高科技的奥运会:
日本NEC公司表示:2020年东京奥运会时,相关人员在进入会场时将使用该公司的人脸识别系统。刷脸入场对象是大约30万名运动员及工作人员、志愿者等奥运会相关人员,该系统将他们的脸部图像与通行证(ID卡)组合起来确认是否本人。可以像在车站检票口刷卡进站一样顺畅入场。据说这将是奥运会史上第一次。
作为明年东京夏季奥运会的主要赞助商,丰田计划推出一批高科技机器人,承担赛事期间的服务工作。它们可以引座、分发饮料、捡标枪等等。同时丰田专门针对东京奥运会设计了无障碍接驳车辆APM,用于在奥运会期间运送工作人员及游客,为其提供观看奥运会的“最后一公里”交通服务,可以快速将乘客带到不同的比赛场馆,从而实现室内、室外场馆的对接

另外日本通信商NTT DoCoMo宣布将在2020年东京奥运会和残奥会开幕前向访日的外国旅客提供免费的WiFi服务,真是一项很实惠的服务和福利
点评:在自己的家门口还不得展示一下日本传说中的高科技实力!
日本各界人民齐心协力共迎奥运会:
- 在家上班:
去过东京的同学们一定都对拥有290多个车站的东京地铁系统印象深刻,不过就算这样牛逼的地铁系统据估计也抵挡不住奥运会时的观赛人流。因此日本政府已开始测试远程办公计划,鼓励东京各大企业于奥运期间安排员工在家上班,或是在近郊的临时办公室工作,日本政府预计,最终将有3000多家企业超过60万名员工在2020东京奥运期间“在家办公”

点评:大城市办个奥运会也是不容易
- 游轮住宿:
随着2020年奥运会的临近,日本人突然发现,不仅自己那复杂庞大的地铁系统可能瘫痪,连饭店房间可能也不够用了。据官方预计,在奥运期间可能会缺少1.4万个房间。为了解决这个问题,东京政府开始把主意打到了海上,规划利用豪华游轮提供海上住宿选择。不过,想在游轮上住宿可不便宜。两天一夜的阳台景观房+奥运足球赛一张的组合售价20万日元(约合人民币1.3万元),两天一夜豪华套房+奥运棒球赛套票则售价72.4万日元(约合人民币4.6万元)

点评:想去看奥运会兜里的钞票可真是得备足了啊
- 无烟奥运:
在世界卫生组织的调查中,日本是全球二手烟危害最大的国家之一。为了符合世界潮流,打造无烟奥运,被誉为“吸烟天堂”的日本于7月18日通过全国首个禁烟令,学校、医院及行政机关将全面室内禁烟,而大型、新开的餐厅必须设置专用吸烟室,该禁烟令将逐步实行,2020年4月全面在各级学校、餐厅、酒吧全面实施。违者最高处以30万日元(约合人民币1.9万元)罚款,企业最高处50万日元罚款。
点评:去看奥运会的小伙伴们如果你们到时候有烟瘾可得注意了
- 停售成人杂志:
为了迎接奥运会并树立正面的国家形象,在日本街头随处可见的便利店里,成人杂志将不再出售。日本著名的连锁便利店品牌7-11、罗森和全家都已经发布声明,将于2019年8月末在全日本所有分店停售成人杂志。这也算损失了日本的一大特色啊,有没有感到很遗憾的小伙伴们呢

点评:想从日本代购的话可得抓紧了
- 黑帮行动:
日本的黑帮们也已积极参与到迎接奥运会的行动中来,开始对外维护正面的国家形象,据《每日新闻》等多家日本媒体报道,日本关东地区主要黑帮联合组织“关东亲睦会”正式下发了一则通知,要求加盟的各帮派在东京奥运会来临之前小心行事,特别指出使用枪械等*器武**“需自重”。
点评:真是全民备战迎奥运啊
2020东京奥运,日本人民看来已经准备好了,你呢?

更多关于东京奥运会的购票攻略,请看:
2020东京奥运会比赛日程及购票攻略
2020东京奥运会官网购票攻略
东京奥运会官网购票操作实测