
前几天分享了函数方面的记忆内容:点击可查看(14张图速记初中数学函数知识点,想拿高分必须掌握!)具体针对每种函数又有哪些题型和技巧呢?
初中常见函数类型
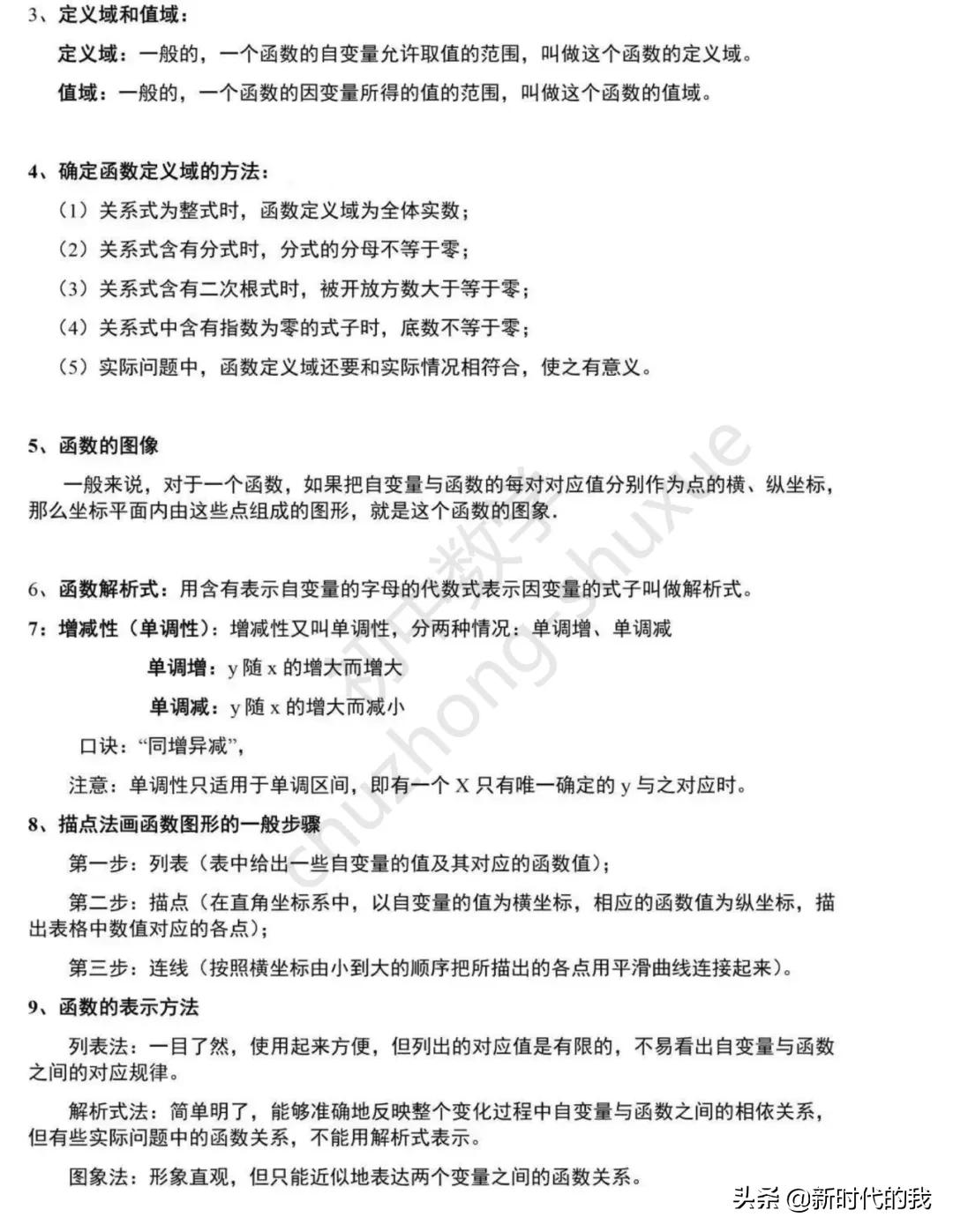
1、一次函数(包括正比例函数)和常值函数,它们所对应的图像是直线;( 初一学习内容 )
2、反比例函数,它所对应的图像是双曲线;( 初三学习内容 )
3、二次函数,它所对应的图像是抛物线。( 初三学习内容 )
求已知函数的解析式主要方法是待定系数法,关键是求点的坐标,而求点的坐标基本方法是几何法(图形法)和代数法(解析法)。







































前几天分享了函数方面的记忆内容:点击可查看(14张图速记初中数学函数知识点,想拿高分必须掌握!)具体针对每种函数又有哪些题型和技巧呢?
初中常见函数类型
1、一次函数(包括正比例函数)和常值函数,它们所对应的图像是直线;( 初一学习内容 )
2、反比例函数,它所对应的图像是双曲线;( 初三学习内容 )
3、二次函数,它所对应的图像是抛物线。( 初三学习内容 )
求已知函数的解析式主要方法是待定系数法,关键是求点的坐标,而求点的坐标基本方法是几何法(图形法)和代数法(解析法)。





































