
写在前面
我们没想到的是,11月27日写的《于老百姓参与个人养老金制度的高精度测算》的文章有点火,头条的展现量达到120万,阅读量超过5万。

同时,有几个大家提出的问题,也应该回应一下:
1、关于纳入养老金产品的公募FOF基金的Y份额
根据基金公司公告,大部分纳入养老金产品的公募基金Y份额的管理费和托管费是打5折的,而且Y份额只有养老金账户才可以购买。所以,参与养老金制度又会为 计划投资养老FOF产品(还有其它产品可以选择) 的投资者节省了一部分管理费和托管费。
我们梳理了首批纳入养老金产品的129只公募FOF的“管理费+托管费合计”,最高的达到1.20%/年(6只),最低的只有0.40%/年(1只),平均费率为0.89%/年;如果按照1.2万元的买入金额计算,每年又省下24元-72元(5折)。如果这个24-72元再计算一下30年年化6%的复利的话,30年期末资产是:2011元-6033元。
这样,加上之前个人所得税省下的30168元(以月薪1万的标准计算),合计的机会成本就是32179元-36201元。
2、计算“应税所得”时,除了“五险一金”,还需要考虑附加税
是的,这个附加税包括:
子女教育:每年定额扣除1.2万
继续教育:每人每年定额扣除3600-4800元
医药费:自负医药费超过1.5万,每纳税年度6万
首套房贷利息:1.2万/年
房租:每年9600-1.44万
赡养老人:2.4万/年(独生子女)
不过,这个附加税目前大家都是通过个人所得税app申请返税的,不是每个月从工资里面税前扣除吧?所以不影响我们的计算。
PS:实在抱歉,本人之前没怎么研究过个税,知识实在贫乏,如果写的不对,请大家原谅
3、退休后领取养老金时缴纳的3%的个人所得税应该折现
我们在上文中计算了月薪1万元的人,61岁退休,退休后每月领取5000元(1年6万),每年需要缴纳1800元的税。有读者说,这个1800元也应该折现后再比较。
对的。退休后如果是分年度领取养老金,从61岁领取到83岁,一共缴税40791元,其实也应该折现到61岁初,这样和省下的个人所得税30年后的终值才是匹配的。如果按照3%的利率来折现,那么83岁时的40791元在60岁末的现值是30168.60元,具体如下:

根据上面两个数据的调整,最终这张表格的终局如下:

其实是比较两个数字:
(1)机会成本 (个人所得税优惠的钱+买公募基金优惠的钱,合计,绿色)
(2)退休后领取养老金所缴纳个人所得税的现值 (黄色)
如果(1)大于(2),就划算;如果(1)小于(2),就不划算。
上述测算中,我们把基金优惠的费率(包括管理费和托管费)确定为0.45%/年(平均数0.90%的一半),这也是一个折中的算法,给大家一个概念。
3、重新计算,到底月收入多少的人应该参加?
我们计算了一下,因为购买公募基金的总额12000元和我们假定的优惠费率0.45%/年是确定的,所以,这部分每年可以节省54元,54元30年(年化6%)的终值是4525元;而退休后缴纳的个人所得税(3%)的现值是30168元,两者之差是25643元,也就是说,个人所得税省下的本金,30年后的终值是25643元,这个就是临界点。
X*((1+6%)^30)=25643元
X=306元
接下来的计算有点复杂:
(1)月收入7550,全年不用缴税,但是,1.2万额度用不满。

如果1个人的月收入是7550元,不考虑附加税,每个月买入851元的养老公募基金,那么1年可以节省的个税是306元,但是,因为每年投入的养养老金减少,这个人的养老规划就变成了这样:

这个人61岁开始每年领取6万(每月5000)的个人养老金,79岁的时候就领取完毕。

这个方案下面,机会成本是29524元,未来的个税的现值是25673.48元(3%利率折现到61岁初),依然是划算的。
(2)月薪7742,刚好用满1.2万个人养老金额度

如果一个人的税前月收入是7742元,每个月买入1000元公募FOF基金,12个月刚好买入1.2万元,获得了最少的360元个人所得税减免。他的养老生活质量和月薪1万元的人是一样的,同样退休后每月领取5000元(1年6万),领到83岁领取完毕(如下图):

而且机会成本34693元大于领取养老金时缴纳的个税(折现值)29289元,划算!

4、月薪6000的人参加是啥情况?
首先,就算不参加个人养老金制度也不用纳税(见下图上半部分)

如果用自己的钱参加了个人养老金制度,养老质量不变(因为每年1.2万还是足额缴纳的)。30年下来,机会成本是来自公募基金的费率优惠(4525.29元),但是没有个人所得税优惠的部分,最终领取养老金缴纳个人所得税的金额是30168.60(折现值),不划算,所以坚决不能参加!
具体数据如下:

4、我们再梳理一下
因此,我们再梳理一下不同收入的人参加养老金制度的效果

如果从“占便宜”的角度出发,只用可以免税的额度去买个人养老金产品,都是划算的。 但是,如果免税金额太小,不能起到养老的作用。比如第2行6500元月薪,如果每月只买入456元养老金产品,完全抵消了每月的“应纳税额”,虽然1318元的机会成本大于40元的退休后个税现值( 划算 );但是,61岁一年就领完了30年积累的资产,达不到养老的效果。
月薪8000元以上(严格说是7742元以上,上面已经解释),对于养老金就可以用满1.2万额度,然后退休后的生活保障都是一样的,不同的是,月收入决定了税收优惠的多少(第3列),税收优惠又决定了机会成本多少;也就是说,给你省下来的税,你要继续长期投资,如果你花了,那就根本体现不出差异(每年1-3顿海底捞火锅而已)。
看清楚了没,国家就是让你学会攒钱!攒钱才是王道!!!
另外,就算月薪较低,免税的便宜占不到。国家也是借此机会给您指定了一个养老的方案。比如上表中第3行,月薪6500元,自己用自己税后的钱打满每年1.2万的额度,退休后的养老生活依然有了保障,但是机会成本小于最后的税收,不划算。这种情况下,如果还想有养老规划,可以自己直接买,不用开立养老金账户。
所以,最舒服的状态,月薪7742元以上,可以用税收优惠的部分打满1.2万的养老金额度(当然,收入越高,占便宜越多)。富人当然希望可以把1.2万这个额度提得越高越好!
养老产品怎么选?
终于到了我们的强项!!!
其实解决了什么样的人应该参与个人养老金制度的问题后,接踵而来的问题是,老百姓应该怎么选?
有人说:“应该给社保基金管理”,这么多年来,社保基金良好的业绩有目共睹。

初一听似乎很有道理,但仔细一想,其实也有很多具体的问题。比如,每个人的需求都是个性化的,有人明年就退休,今年参加个人养老金制度,爽爽的省一把个税,明年就可以领取;有的人30年后才退休,那就是一个封闭30年的产品;北上广深一线大城市对于长期年化收益率的需求和三四线城市的人会一样吗?就算同一个城市的人,不同收入水平的人的要求又是如何?到底多少人支持统一管理,多少人希望自己的钱自己做主?是否需要售后?如果真亏钱了责任谁担?社保基金理事会是否有足够多的人力、精力去为每一个人,或者一类人量身定做一个产品?问题绝对不止这么多,我们就不再想象了。
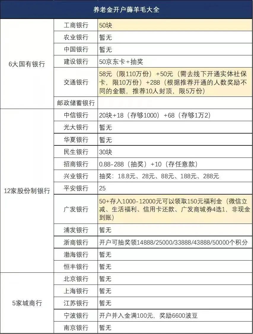
那么,现在在市场上呈现出来的是,营销的东西满天飞!我们有一个群友质疑,这东西到底有那么大吸引力吗?马上迎来了神回复: “国家来推广的难度太大了,现在发现有一个小弟很听话,很好使,它叫“银行”!”

其实这两天画风就突变了,具体大家可以感受一下:

这个时候,大家一定要注意,这些都是营销手段,都是蝇头小利,重要的是,一旦你在某家银行开通了养老金账户,大概率不会再变(虽然技术上可以),那么你这未来几十年积累的个人养老金注定就要变成这家银行的“新增资产”了,如果你已经买入了一笔,这个时候,技术上你想要再变就更难了。因为存量资产又会增加一定的“障碍”,所以,银行肯定算的比你“精”,而从使用上来看,基本大家都是同质化竞争,没啥技术含量。
PS:但是,如果您是一个存款类客户,如果这家银行的养老储蓄产品收益最高,而您也不打算买别的,那就不用犹豫了,在这家开户就行。
可以购买的产品类型
接下来我们聊干货,根据目前的反馈,纳入个人养老金产品的金融产品形态目前包括四类:养老储蓄存款、养老理财产品、养老保险产品、公募基金,我们来一起看一看。
1、特定养老储蓄产品
发文时间:2022年7月15日
发文部门:银保监会、人民银行

“11月20日起,特定养老储蓄产品正式发售。工商银行在广州、青岛、合肥、西安、成都五个城市发行特定养老储蓄产品。
工商银行此次推出的特定养老储蓄产品包括整存整取、零存整取、整存零取三种类型,涵盖5年、10年、15年、20年四个期限......且满足实际年龄+产品期限大于等于55(其中整存零取需年满55周岁),比如35岁至39岁客户仅可购买20年期产品;40岁至44岁客户可以购买15年、20年期产品,45岁至49岁客户可以购买10年、15年、20年期产品。
在起存金额方面,零存整取、整存整取、整存零取的起存金额分别为5元、50元、1000元。每位客户在单家试点银行特定养老储蓄产品存款上限为50万元.....在利率下行背景下,利率为4%左右的特定养老储蓄产品相比定期存款更有吸引力......”


所以,首先,恭喜各位,您如果怕亏钱,商业银行推出的养老储蓄存款保本保收益;你好、我好、他也好!缺点是,收益相对较低。
我们相信绝大部分的老同志都会选择这个,几十年的习惯和信仰,万一亏了可怎么办啊,这可是养老钱!(此处请您忽略通货膨胀的风险,就当作不知道)。
这类产品我想银行很容打价格战,你4.05%,我4.15%,你再送桶油,我送两袋米......,这里我们要提醒的是,一旦你买了某家银行的N年期存款产品后,你再想变更养老金账户,基本不可能!如果你想要拿部分钱再买一个公募基金或者保险产品,如果这个产品在这家银行没有代销,那就无奈+尴尬了!
更多细节请咨询您的银行客户经理
2、特定养老理财产品
如今的银行理财可不是之前的银行理财了,刚性兑付被打破之后越来越像公募基金,当然目前在投资范围上还有一些优势(比如可以投资部分非标资产);但是,随着银行理财净值化,不同风险水平的银行理财接踵而至,到底选哪一个还需要看具体的品种、投资范围、投资经理和历史业绩。
遗憾的是,截至目前,养老银行理财产品暂未发布。


我们猜测,也无外乎两类,一类对标银行储蓄产品,一类对标稳健型的公募基金(包括FOF)。
3、特定养老保险产品
上文中我们提到,11月23日,中国银保信披露了首批个人养老金保险产品名单,包含6家公司的7款养老保险产品,具体如下:

根据网络信息:
“养老保险是四类养老产品中结构 最复杂 的产品,首批7只个人养老金保险均为专属商业养老保险产品.....这类产品遵循 “保证+浮动” 模式,即在主账户下分设“稳健型”和“进取型”两种投资组合,投资者可自行选择两类组合的资金比例......7款产品中,保障利率最高的是太平盛世福享金生, 该产品的“稳健型”组合保障利率达3% , “进取型”组合保障利率则为0.55%. .....除了直观的投资收益外,上述产品还针对特定场景提供 对应保障金 ,比如国寿鑫享宝、人保寿险福寿年年有 失能护理保险金 ,太平人寿岁岁金生提供 全残保险金 ,太平盛世福享金生则提供失能护理和疾病全残保险金。但另一方面,这些产品也有着 投保条件 (如国寿鑫享宝要求投保人身体健康)、 领取条件 (如不早于60周岁领取,但可以选择终身领取或固定期限领取等方式) 等门槛约束 。”
正念: 基本来看,就是一个最低收益(3%左右)+浮动收益(不确定)的模式,其实也就是各固收+的模式,部分产品还附加一部分保险功能(但是有门槛)。保险类产品是在产品设计上下足了功夫!“保底+浮动”是特色,似乎是“硬刚”银行理财的利器。
这里我们想说的,其实还是要看投资能力。保险产品不利的地方在于,保险公司的投资业绩不公开,透明度较低,而且投资能力相比市场公开厮杀的公募基金经理,感受不到太多优势;好的地方在于,投资范围和投资限制上有一定优势,有“底限思维”。所以,想要保底,又期待更高的人可以选择。
四、公募基金(养老FOF)
终于到了我们最熟悉的领域,好好分析一下首批入围的这129只公募基金,我想,这是基民最感兴趣的地方。当然,估计一大批大爷大妈肯定去选择储蓄产品,可能还有一部分被“忽悠”去买了保险。
1、基金分类
FOF基金的分类有点“乱”,有2个维度,一个是养老FOF,一个是普通FOF。养老FOF是国家特批的一种,包括目标日期FOF和目标风险FOF。
目标日期FOF名字里面有个日期,基本可以理解为您退休的日期,资产配置会随着时间的推移,越接近目标日期,资产配置越保守,就是债券占比越高;离目标日期越远,股票投资占比越高(全自动设计)比如,“养老2045”,就是为2045年退休的人准备的。
目标风险FOF是说,把FOF产品分成三类,稳健类、均衡类、积极类,对应的风险级别为低、中、高。您年轻时买高风险的、中年时买中风险、老年时买低风险,需要自己判断一下(半自动设计)。
除了这个维度之外,还有一个普通意义上的分类(二级分类),包括股票型FOF、混合型FOF、债券型FOF。混合型FOF中,又会包含(三级分类):目标日期型FOF、偏股混合型FOF、平衡混合型FOF和偏债混合型FOF。所以,上面所说的两类(目标日期、目标风险)又被包含在这个普通意义上的分类中。
我们画个表格吧:

2、基金规模
截至2022年11月25日,市场一共有366只FOF产品,总规模2066亿元。其中混合型FOF347只,规模1991亿元,规模占比96.37%。

3、FOF是一个年轻的赛道
我们曾经梳理过,FOF基金的快速发展也就是近几年的事情,2018年才6只,130亿元,到2022年10月末357只,2047亿元。相对于公募基金的数量占比只有3.48%,规模占比只有0.77% (FOF就是个弟弟) 。

FOF基金经理其实也就100多位(公募目前2000多位基金经理),平均的基金经理年限不足3年,所以啊,FOF基金还是要认真看一看的。

数据来源:wind,统计即日至日期:2022.6.20
4、分析129只纳入养老金产品的FOF
因为Y份额是新设立(没有业绩),我们取所有Y份额同基金的A份额做业绩梳理
(1)平衡混合型FOF(18只)
核心资产配置:投资于权益类资产的比例为基金资产的35%-60%.
我们先把基金经理年限2年以下的人剔除,剩余11只。
我们再剔除掉现任基金经理任职不足2年的,剩余7只。
剔除掉基金规模不足1亿元的,剩余6只。
这6只中,成立时间最晚的是2020年3月23日成立的“富国鑫旺均衡养老(FOF)A”。所以,我们比较一下这个时间至今的业绩如下:

统计区间:2020.3.23-2022.11.30,数据来源:wind
夏普比率最高、波动最小、最大回撤最小的是徐朝贞管理的“万家稳健养老(FOF)A”,夏普比例0.66,年化波动率4.22%,最大回撤只有-5.17%,但是,这只产品的区间年化回报也是最低,只有5.94%。
区间年化回报前2名接近,一个是杨帆管理的“长信颐天平衡养老(FOF)A”,区间年化回报达到了10.86%,另一个是章鸽武管理的“招商和悦均衡养老FOF三年(FOF)A,区间年化收益率达到了10.65%;不过,2只产品的最大回撤都上了一个量级,分别达到了-15.30%和-14.36%;夏普比率也比较接近,一个0.54,一个0.53。

如果我们分单年度再看一下,杨帆和章鸽武每年度的表现都比较稳定,跟得上市场,不会跑偏(见上图)。相对而言,上投摩根锦程均衡养老(FOF)A2021年7.09%的收益(最高),但是2022年以来的收益-15.46%(最低),这样的感受就不太好。
万家稳健养老的策略和其它都不一样,波动明显低一个层级,应该定位到保守的策略里面。
所以,平衡混合型FOF,我们更青睐这2位:

(2)偏债混合型FOF(59只)
核心资产配置策略:权益类资产投资比例范围为10%-30%
剔除基金经理任职3年以下的,剩余9只;
剔除规模不足1亿的,剩余9只;
因为选择相对比较多,这次我们就有了2020、2021和2022YTD,3个年度的业绩,具体如下:

数据来源:wind,数据统计区间:2020.1.1-2022.11.30
招商基金章鸽武管理的“招商和悦稳健养老一年A”一枝独秀,区间年化收益率10.39%,夏普比率1.11,都高出第2名不少,而且35.74亿产品规模也是11只产品中最大的。分年度来看,2020年回报13.33%,居于9只产品中第4;2021年回报8.59%,9只产品中排在第1;2022年以来回报-1.94%,9只产品中排名第1,数字很硬,确实不错。
我们又看了一下章鸽武管理该产品以来任职年化回报7.13%,在同类28只产品中排名第3(数据来源:wind,数据统计日期:2019.04.26-2022.11.30)。
作为偏债混合型FOF,我们再次剔除区间最大回撤在-6%以上的产品,剔除区间年化回报5%以下的产品;剔除夏普比率0.5以下的产品,最终我们留下3只产品供大家参考。

(3)目标日期型养老FOF(50只)
剔除基金经理任职年限3年以下的,剩余18只
剔除基金规模不足1亿元的,剩余17只
核心资产配置要素:权益类资产上限50%-60%,下限25%-42%(不同产品要求不同)。
虽然不同产品合同约定的权益仓位不同,比如,有的产品投资权益的下限是25%,有的是40%;有的权益类投资上限是50%,有的是60%,这些因素都会影响基金经理的操作,但是,我们也只能追求一个模糊的正确了。
我们看了一下基金名称中的数字,范围是从2030到2050,在目前这个阶段,权益仓位基本还是限制比较松的。这17只产品中最晚成立的是2019年12月3日,所以,我们数据分析的时间也同样定在2020.1.1-2022.11.30,结果如下:

我们剔除掉夏普比率低于0.5的产品,再剔除掉最大回撤-20%以上的产品,再剔除掉年化回报10%以下的产品,剩余7只产品如下:

夏普比例最高的是南方基金黄俊、鲁炳良管理的“南方养老2035三年A”,夏普比例达到了0.92,明显高于其它选手。
年化回报最高的是华夏基金许利明管理的“华夏养老2045三年A”,区间年化回报达到了20.32%。
回撤最小的选手同样是“南方养老2035三年A”,仅为-14.72%。
华夏基金许利明是唯一一位有2只产品入围的选手,而且两只产品规模都非常舒适,10亿元出头。
单年度梳理
2020年,科技、医药、消费、新能源,收益最高的是“华夏养老2045三年A”,收益达到50.38%,鹤立鸡群!南方养老2035三年A、华夏养老2040三年A、银华养老2035三年A、中欧预见养老2035三年A当年收益都在30%-35%之间,差了15-20个百分点。
2021年,市场开始分化,只有新能源和旧能源(钢铁、煤炭、化工、采掘)赚钱。收益最高的是平安养老2035A,收益达到12.88%,接下来分别是中欧预见养老2035三年A、华夏养老2040三年A、南方养老2035三年A,区间年化收益分别达到8.47%、7.48%和7.42%。
2022年以来,收益最高的是中欧基金桑磊管理的中欧预见养老2035三年A,今年收益为-10.32%,其次是南方养老2035三年A(-10.50%)和易方达汇诚养老2038三年A(-11.47%)。
整体而言,从长期收益的角度,华夏的许利明优势明显,年化收益最高,但是波动也略大(华夏养老2045年化波动率18.06%,华夏养老2040年化波动率13.37%,其实比起权益基金,也不算大);稳健一点的产品是中欧基金桑磊管理的“中欧预见养老2035三年A”和南方基金黄俊、鲁炳良管理的“南方养老2035三年A)
本着“宁少不多”的原则,我们最终保留4只产品如下:

数据来源:wind,数据截至日期:2022.11.30
我们最终拉一下这几只产品的净值曲线给大家对比一下:

华夏养老2045最猛,沪深300指数最弱,其它三只差不多。
(4)偏股混合型FOF(2只)
129只FOF产品中有2只偏股混合型FOF,成立时间分别是2021年6月29日和2020年12月16日,业绩时间太短,我们就不做梳理了。
正念养老清单
我们把上面分析的产品放在一起如下:

华夏基金许利明和招商基金章鸽武两次上榜。
偏债混合型是最保守的,权益仓位一般10%-30%,平衡混合型FOF和养老目标FOF的界限并不严格,从收益角度考虑,养老目标FOF更优。章鸽武管理的“招商和悦稳健养老一年A”具备了越级挑战的能力(妖孽)!
风险等级由高到低:目标养老基金>平衡混合型>偏债混合型
预期收益由高到低:目标养老基金>平衡混合型>偏债混合型
写在最后
各位读者,这篇文章做了两件事情,一方面考虑到养老公募基金Y份额的费率优惠,再次精算了参加养老金制度是否划算?什么样的收入水平更划算?另一方面,帮助大家梳理了目前可选的养老产品,并且,对于129只养老FOF基金进行了分析。
那么,您到底会选择银行储蓄存款呢?还是更青睐保险产品?或者相信长期的力量,更愿意投资养老FOF基金?如果选择基金,您更喜欢哪一位?我们的分析对您有用吗?欢迎留言告诉我们答案!