之前代购不能飞日本,如果想买日本产品,那还有邮政这条路。贵是贵了点,好歹能买到不是?
但现在,邮政也可能不行了!有网友爆料,
日本邮政明天(3月13日)起
停收所有发往中国的包裹
(除书信、明信片及盲人邮件),
航空海运全停。
(预计0点日本邮政官网会发布正式通知)

这位网友还表示:
目前上海地区的中国邮政已拒单去往日本的包裹,顺丰可以寄,别的地区不清楚。
另外,东西囤在转运仓的,需要申请发货的今天内尽快申请,但其实不保证今天提交的能发出去多少。
理论上,已经揽收的件都会发出去,只是会比正常情况下慢很多,揽收了发不出去的,文件中表示会安排退回。

随后不久,官网就更新了通知:
明天起,日本邮政停止接受发往中国的货物(除书信,明信片以及盲人邮件),包括EMS, 航空便,SAL便,船运,全部停止接货。

因为今天是最后一天收件,一些日本代购们是争分夺秒。

能发的货就赶紧发出去!

只是整体物流变缓很多,
也不知道什么时候能到。

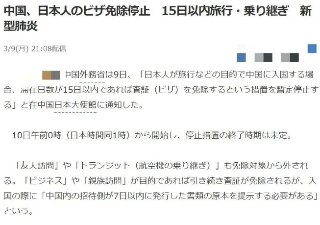
这种关键时候,中日之间的政策也有一些变化。本来,按照中国目前的签证政策,入境中国的日本人享有15天的免签政策。
而据日本媒体报道,受输入型新冠病毒感染风险影响,中国政府已向日本政府通报,从3月10日起暂停部分面向日本人的免签政策。

同样地,日本从3月9月起也已经暂时停止对中国、韩国发放签证。
从中国、韩国入境的飞机,只能降落在千叶成田机场和大阪关西机场。邮轮等客船不能入境日本。

就算是已经拿到手的旅游签证也暂时作废!
日本政府要求中国、韩国、伊朗的观光客自行停止到日本旅游,算是拒绝了绝大部分外来人员,防止疫情扩散的可能。

不过,日本的情况仍然不容乐观。最近又爆发了两起群体感染81人确诊...

日本爱知县知事大村秀章称表示,
“两起群体感染事件中,其中一起为名古屋市的一处健身房,已确诊感染者达36人。而另一起则发生在名古屋市的一处福利院,涉及感染者45人。”
并且他已经“对相关机构发出停业要求,并对这些机构进行支援”。
不仅仅是这两起爆发事件,日本每天的感染人数仍在增加,目前累计确诊1316例。

安倍政府也是紧急出台了最新应对政策:
1.政府会购入2000万枚口罩,优先提供给保育园和养老院等机构,同时会强化PCR检查体制,从目前的一天最大检查4000例扩大到每天可查7000例。
2.对于因为在家照顾孩子不得不请假的公司员工,最大限度提供一天8330日元(约550元)的补偿。
3.禁止将零售店购入的口罩以更高价格向第三者转卖。违者处以1年以下监禁或100万日元以下罚款。代购高价转卖,都属于违法行为。

体育、文化等大型活动、中小学的停课再延期10天。
除此之外,对于口罩高价倒卖,日本政府也颁布了严格的禁令:
违反法律条例倒卖口罩者将会面临罚款100万(6.7万RMB)以下罚款或一年以下刑罚,严重者可能两者并罚。

就算是个人自制的口罩,只要用途、材料、形状和正常受管制的口罩相似,进行高价买卖的话,也会被视作违反法律。
当然,如果是非盈利地亲友之间转赠,那肯定是没关系的。
此外,为了满足国民的口罩需求,日本政府宣布将会对民间发放国家存储口罩250万枚,也算是解点燃眉之急了。
而对于当下困难的日本,以及全球蔓延的疫情,中国都在尽自己的一份力。

马云基金会送出了100万只口罩。

和日本相互友好的城市沈阳,回赠给了札幌市2.5万只口罩,并寄语“共克时艰”。

在这场人类的大灾难之前,没有哪个国家不难。
只是,相信在所有人的努力下,疫情总会过去,一切都会正常起来!
*本文部分图片来源于网络,侵立删

来源:新浪微博、网络综合