
据淘宝大数据显示,孕妈洗护商品、宝宝洗护产品、进口餐具、进口玩具、安全座椅的交易额在不断提高,每逢618、双十一,会看到无数的尿不湿、奶粉占据妈妈们购物车的三分之二。据非官方朋友圈代购渲染,成箱成箱的奶粉在漂洋过海。不能否认,孕妈对于各类孕期产品的挑剔程度以及购买力在不断提高,营造出了母婴行业一片繁荣的景象,那么从创业的角度来看,母婴会是一块肥肉么?
【介绍●母婴赛道画像】

母婴相关创业规模
根据根据新财观察数据分析,从创业公司规模来看,母婴赛道规模中等,经历19年的发展,发展时间长,但是规模表现一般,说明该赛道没有形成明显风口,同时创业难度较高。对比其相关赛道,母婴(355)、早教(518)、跨境电商(318)、母婴社区(44)、亲子教育(154)、母婴服务(100)、孕婴管理(61)。母婴社区、母婴服务、孕婴管理等细分赛道的规模均很小。地区分布来看创业公司在北京和广东的集中度格外高。

从赛道融资节奏来看,母婴赛道获投30%,较低获投,其中早期(天使+A)达77%。退出率5%,早期竞争激烈,低续融、低退出。相比而言,母婴电商的表现较好,获投轮次较高,而其他细分赛道仍在萌芽期。另外多数传统母婴用品品牌是传统企业经营发展模式,或自行运作,或被收购。
根据投资事件整理,可以得出母婴赛道的爆发主要集中在2015-2016年。2019年截止目前,母婴赛道投资事件10+,且获投金额并不亮眼,属于低风口。而2015年投资事件130+,2016年150+,数据悬殊较大,基本可以得出旧风口已过,新风口仍未形成的结论。
从创业公司退出情况来看,母婴赛道通过IPO实现退出的公司较少,且在二级市场上的表现并不优异,上市公司(育儿网、爱婴室、H&H国际控股、宝宝树)。而更典型的退出方式是被收购,大量创业公司在近两年被不断收购实现退出,类似有U1baby;嗳呵;爱帝宫;乐友孕婴童;Yeehoo英氏;辣妈学院;阿拉小优;Carefor爱护等。而其中已IPO公司宝宝树已经转换身份作为资方在市场中表现活跃。
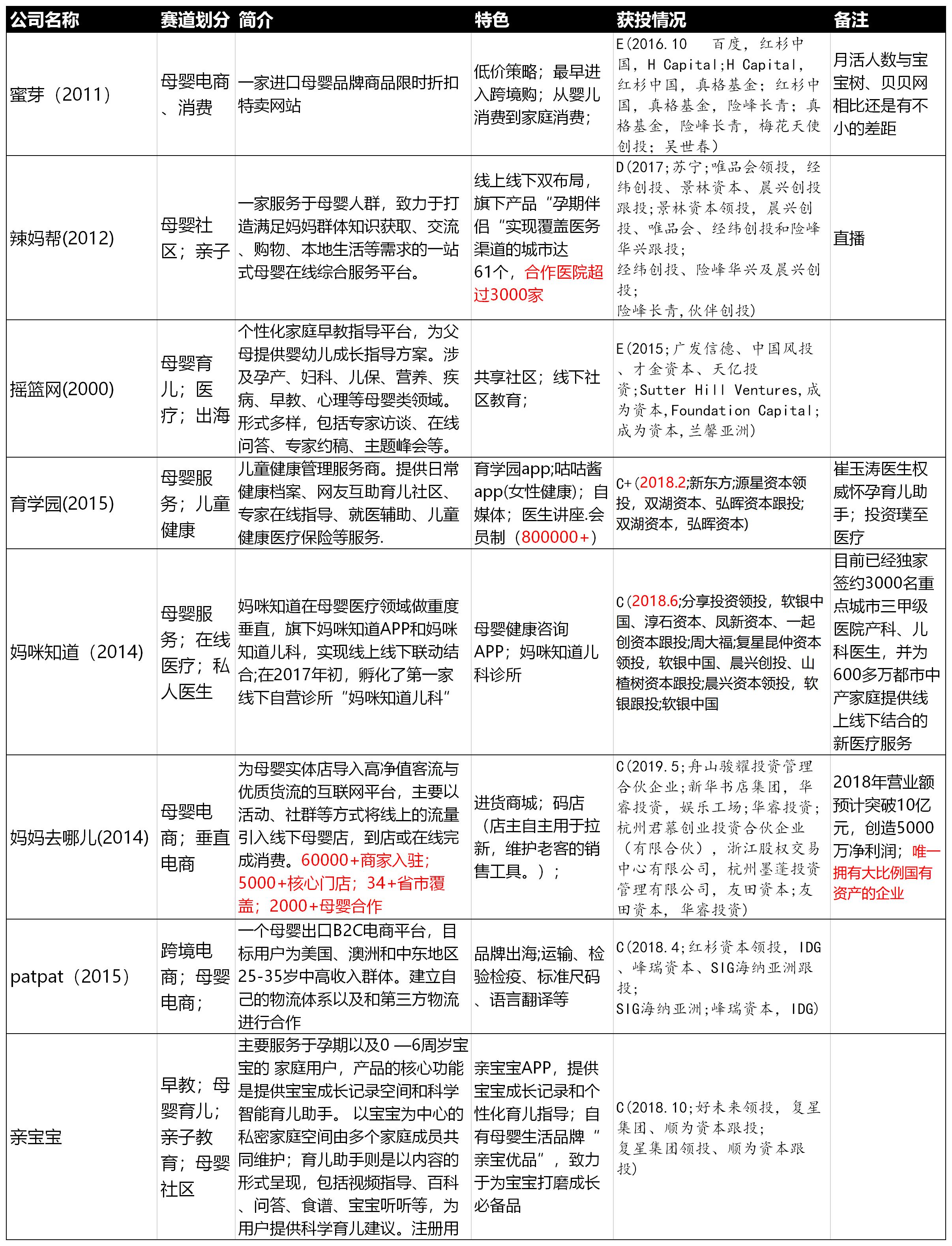
【标杆公司●电商?社区?服务?】

母婴各细分赛道标杆公司
母婴赛道中跑出最多标杆的细分赛道为母婴电商,进口和出海均有覆盖,获投主要集中在15、16年,近两年在资本市场的热度不高。首先,国内大部分母婴市场份额已被淘宝、京东等综合型电商瓜分,母婴垂直电商的发展空间变窄;另一方面,母婴电商之间同质化问题严重,如低价促销、跨境购和建立母婴社区等手段平台与平台之间差异不大。就目前市场来看,即使是贝贝网、蜜芽等几个头部平台也面临一定的发展瓶颈。
虽然母婴赛道近两年的投资热度不高,但我们可以观察到一些投资风向的变化。首先,随着80后父母为主,90后父母也随着跟上,属于这个时代的一些需求逐渐释放。比如更加注重服务、更加关注科学育儿、更加要求品质,同时表达和乐于分享交流的属性凸显。类似亲宝宝这样的以分享带动消费的创业公司更受客户及资本青睐。另外,专注于母婴健康、产护服务的公司也表现不错,母婴健康赛道在近两年开始出现,在线问诊和线下诊所相结合的形式,但涉及医疗部分的通常需要有一定资质。2019年的获投事件中,有母婴移动医疗app;移动母婴室提供商mamain;托育品牌纽诺育儿;电商工具妈妈去哪儿等。整体来说,对母婴赛道的投资更倾向于服务,针对性更强。经过研究发现,母婴赛道的用户周期短,从育儿到启蒙轮换周期最多三年,很难实现老客户的粘性复购。
从参投机构来看,该赛道投资机构连续站台的情况出现较多,从早期不断跟进,孵化周期长,一线投资机构会重压细分赛道中的某个公司,而非分散投资。
【最后的话】
母婴一直是备受关注的话题,然而可以看到投资热度与话题热度持相反表现。首先,除去垂直电商售卖母婴用品之外,还未找到更有效的盈利模式。而垂直电商本身就有一定的瓶颈限制。其次,用户周期短,轮换快,口碑形成困难,拉长运营周期的方式较为局限,比如进一步延伸和早教结合,类似年糕妈妈。最后,母婴护理以及相关健康服务,还未形成较好的行业规范,价格及质量很难规范,也并未跑出明显的龙头公司。整个赛道的发展仍有很大空间,盈利模式仍有待探索。