昨天的3.15晚会上,曝出了一些来自日本*污染核**区的食品被跨境电商进口到我国,并通过电商平台销售的事情, 这些食品包括大名鼎鼎的卡乐比麦片,新泻大米等等。那么,这些明令禁止的食品是怎么流入中国的呢?目前市场上还有销售吗?
【跨境电商销售日本辐射区食品 无印良品海豚科技上榜 】

记者在几家电商平台上购买了几款热销的日本食品,和光堂二段婴幼儿奶粉标明的产地是日本枥木县,大米直接标明产自新泻县的鱼沼,卡乐比麦片则只标注了公司注册地址,记者通过工厂代码查询发现,显示其产自日本枥木县清原工场。

根据国家质量监督检验检疫总局2011年《关于进一步加强从日本进口食品及农产品检验检疫监管的公告》,日本枥木县、新泻县还有东京都等都位列禁止进口的名单之中。不仅是线上,在一些跨境电商的线*体下**验店,同样也有来自*污染核**区的食品。
这些产品是如何流入国内的呢?深圳市海豚跨境科技有限公司为国内众多电商提供货源,记者该公司网上商城同样看到了卡乐比麦片,产地也是*污染核**区的枥木县清原工场。该公司提供给执法人员的资料显示,这款麦片直接从大阪运到天津港,并没有显示和*污染核**区有关的信息,执法人员在该公司位于天津保税区的仓库中,查获了2万袋来自*污染核**区的卡乐比麦片。

深圳执法人员发现,一些实体店中同样有来自*污染核**区的食品。在无印良品超市,一些日本食品的外包装都被贴上了产地为日本的中文标签,但揭开中文标签,这些产品的真实产地为东京都,名列禁止进口名单。
在一家永旺超市,执法人员也发现了同样的问题,这款原材料为北海道大米的白米饭,揭开标签显示产地为*污染核**区新泻市。深圳市市场稽查局发现,国内涉嫌销售日本*污染核**区食品的网上商家,初步统计已达13000家。针对这一问题,他们将展开全面清理行动。
【电商全面下架相关食品 百度作出安全提示】

目前,包括京东、淘宝在内的众多电商平台已经对卡乐比麦片全部下架处理,在百度搜索卡乐比麦片相关词条,也会提示:部分非正规渠道进口的日本食品可能来自*污染核**地区,请您谨慎选择。
【南京:多家超市全面下架日本食品 无印良品未现原产日本食品】

今天上午,记者走访南京多家销售进口食品的超市发现,原本摆得满满当当的日本食品柜台已经空空荡荡,包括卡乐比麦片在内的众多日本食品已经不见踪影。

而在无印良品南京珠江路金鹰店和德基广场两家门店,记者注意到,已经没有来自日本原产国的食品,仅剩下来自韩国和马来西亚的少量进口食品还在销售。
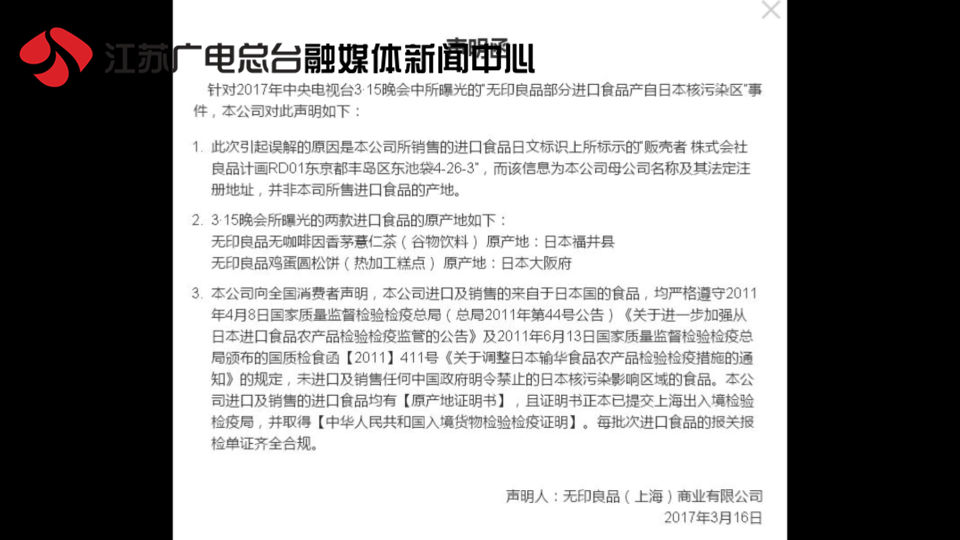
【无印良品:被曝光食品原产地非*污染核**区 进口手续完备 】

今天上午,无印良品中国公司在其官网中对销售来自*污染核**区食品发表了声明,其表示,被曝光来自*污染核**区的食品,只是注册地在*污染核**区,并非产地,其进口手续齐全,并已经提交给相关部门。
【海豚跨境科技有限公司:将全额退款 】
海豚跨境科技有限公司则在其官网首页对公众表示歉意,称目前已经主动联系客户进行相关赔付。今天中午,记者以普通消费者致电其售后工作人员。售后服务人员说,可以把之前下单的卡乐比麦片订单号提供给他们,公司会进行全额退款处理。

值得注意的是,海豚跨境发布的公告落款日期为2月23日,而非事件被曝光之后,售后服务人员表示之前就已获知相关信息,只是致歉信未在官网首页滚动,仅仅是和相关经销商线下联系。
食品安全一直是老百姓最关注的焦点问题之一,如果吃进嘴的东西安全都得不到保障,何来的幸福可言。一个企业,依法经营是大前提,这种为了利益,罔顾法律,将老百姓的生命安全抛至脑后的恶劣行径,应该让其得到严惩。