新朋友点击「莞香花开」可快速关注
各位家长要注意啦!
4月份以来
东莞多个镇街相继发布
2019年秋季公办学校招生信息
近日
大朗镇、企石镇、高埗镇、常平镇
也发布了相关信息

下面我们一起来看看
2019年秋季义务教育阶段
公办学校招生通知的具体内容
你是否符合条件?
大朗镇
一、本镇户籍起始年级招生
(一)小学一年级本镇户籍生(含优惠政策群体)
1
大朗镇公办小学户籍生招收按照“依据户籍”、“相对就近”、“统筹调配”相结合的原则进行,将年满六周岁(即2012年9月1日至2013年8月31日出生),且未入学、有学习能力的适龄儿童,安排到镇内各小学就读。具体学区划分详见《大朗镇户籍适龄儿童学区划分表》。

2
大朗社区和长富社区的适龄户籍生是以家长房产(家庭)地址为依据,以相对就近入学为原则,统筹安排到居住地相对应的公办小学报读,此类生源并非全部划归中心小学和实验小学。
3
报读中心、实验小学的户籍生,必须提供父母在该小学招生区域内的房产证明(房产证原件和复印件,现场核对后退回原件)。报读其它11所小学的证明材料,可以是住房产权证或租赁合同。租房居住的要提供已租住3个月以上的租房合同 (原件和复印件,现场核对后退回原件)。
原籍是大朗的户籍生报读本社区(村)对应公办小学的,不需提供房产证明材料。若跨学区报读其它学校的,需提供房产证明材料。
4
优惠政策群体中的“父母双方均是原籍且当前是大朗镇户籍,小孩是非本镇户籍或无入户”、特殊群体需提供后表中“起始年级招生要求”中所列的相关证明材料。
5
报名时间:2019年大朗镇公办小学一年级招生工作将于5月27-31日接受户籍生、优惠群体生报名。
6
当学校接收的报名人数超过学校的招生计划数时,镇教育局将按申请人入户时间先后顺序、家庭住址以及全镇公(民)办小学学位剩余情况进行统筹调配,其中被安排到民办小学的学生享受镇政府购买学位待遇。
7
必须提交的资料:
①学位申请表;
②户口本;房产证明或租赁合同、优惠政策群体的需提供亲子关系证明材料等;(原件现场核对后退还,收复印件)
③报名时所有新生均需上交儿童预防接种情况审核报告(到镇社区卫生中心开具),由学校保存。

(二)初中一年级本镇户籍生(含优惠政策群体)
(注:“优惠政策群体”适用对象详见后文“非本镇户籍起始年级招生要求”下面的表格。)
1
1.2019年4月10日前入户的户籍小学毕业生
(1)在大朗镇公民办小学就读的,并且在2019年4月10日前入户的户籍小学毕业生,由学校统一报送名单到镇教育局。其中原来学校登记为非大朗户籍的,入小学后户籍有更改且在2019年4月10日前新迁入户的户籍毕业生,要及时告知学校更新户籍信息,此类学生家长不必到镇教育局另行申请。
家长于5月31日前填写好《大朗镇公办中小学学位申请表》,交至就读小学。
2019年4月10日前入户的户籍学生在小学毕业考核后,采用电脑随机派位方式分配给两所公办中学(大朗一中、大朗中学)。
(2)2019年4月10日前入户,但不在大朗就读小学的户籍生需回大朗报读公办初中起始年级的,家长于6月1日至20日,到镇教育局领取《在外就读户籍生(含优惠政策群体)申请回原籍升初中信息表》,并由个人及当前就读小学填写好相关信息后加盖公章,家长于6月20日前把信息表与户口本原件(现场核实后退回)交回镇教育局招生办公室,镇教育局将采用电脑随机派位方式分配给两所公办中学。
2
2019年4月11日起入户的户籍小学毕业生
2019年4月11日起入户大朗镇的户籍六年级毕业生,需报读公办初中一年级的,家长需携带小孩户口本原件、复印件及1张小1寸免冠近照到镇教育局提出学位申请。大朗镇教育局收到申请后,原则上在新学期开学前一周内统筹安排到政府购买学位的民办学校(启明星初级中学)就读。
3
被大朗镇公办中学录取后的户籍生,要及时报到,如不按时报到的,作自动放弃学位处理,如以后又申请回大朗插班就读的,由镇教育局统筹安排到政府购买学位的民办学校(启明星初级中学)就读。
二、本镇户籍非起始年级招生
(一)小学非起始年级户籍生(含优惠政策群体)
原在外就读的和新迁入户的户籍学生需插班入读公办小学的,镇教育局将按申请人入户时间先后顺序、申请志愿、家庭住址以及全镇公(民)办小学学位剩余情况进行统筹安排,其中被安排到民办小学的学生享受镇政府购买学位待遇。
(二)初中非起始年级户籍生(含优惠政策群体)
原在外就读和新迁入户的户籍学生需插班入读公办初中的,镇教育局将根据两所公办中学学位剩余情况进行统筹安排到公办中学或政府购买学位的民办学校(启明星初级中学)。
(三)申请就读的程序
1.法定监护人在指定申请时间内向镇教育局提出申请(申请秋季入学的,需在入学当年6月1日至6月30日期间提出申请;申请春季入学的,需在入学前一学期的期末即12月1日至12月31日期间提出申请)。
2.需插班入读公办学校非起始年级的户籍生,需携带户口本原件,父或母在大朗镇范围内房产证明材料或房屋租赁合同及1张小1寸免冠近照到镇教育局提出学位申请,镇教育局收到申请并审核相关资料后,在新学期开始前进行统筹安排,然后由录取学校负责通知家长报到等事宜。
3.户籍插班生只在每年规定的时间接受申请报名,其它时间不接受申请报名。

三、非本镇户籍适龄学童招收
(一)对象范围
非本镇户籍适龄学童 = 积分制群体 + 优惠政策+ 特殊群体
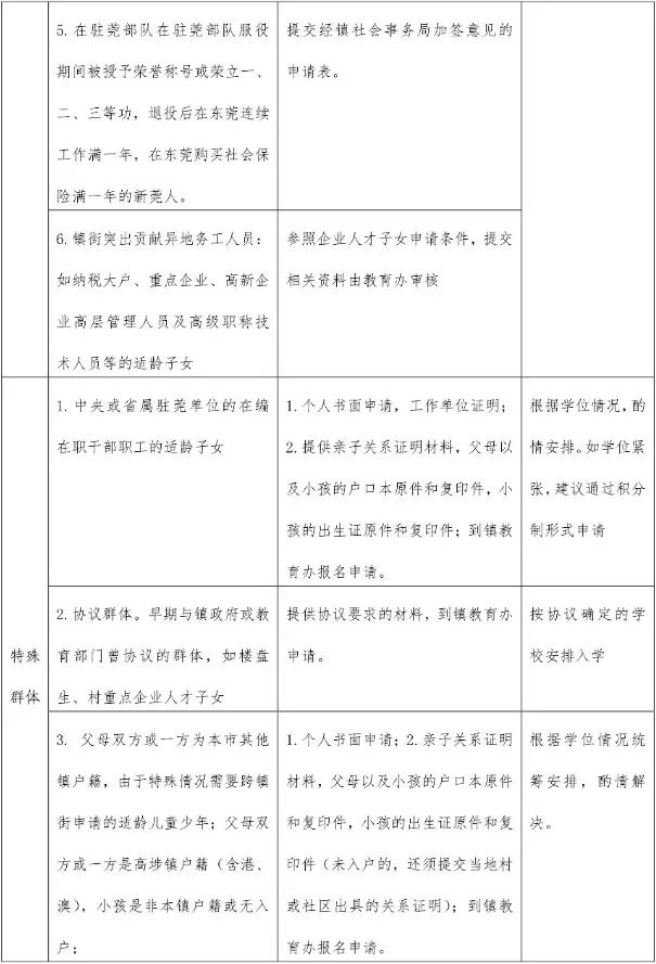
(二)非本镇户籍起始年级招生要求

(三)非本镇户籍非起始年级招生要求
根据东莞市异地务工随迁子女积分入学方案的申办流程和日程安排,镇教育局将在当年4月左右(具体以市公布的日程安排为准)公布大朗镇各公办中小学各年级的插班学位数,家长可以根据自身实际情况,按积分入学方案相关要求进行申请。
(四)随迁子女积分制入学
按当年《东莞市义务教育阶段异地务工人员随迁子女积分制入学积分方案》执行。
四、咨询电话及相关附件
镇教育局咨询电话:
81124068(招生办公室)
83198632(综合办公室)
五、大朗镇公办中小学起始年级学位申请表
*载下**链接:
https://pan.baidu.com/s/190VeTIEKmFInXD8iXuopbQ
提取码:370n

企石镇
一、招生对象
报读小学一年级:2013年8月31日之前出生(含8月31日)且有正常学习能力的适龄儿童;
报读初中一年级:须为小学六年级应届毕业生,且有正常学习能力的适龄儿童。
二、登记地点以及所需提交的资料
具体内容和要求如下:(各招生对象按规定时间提供相关材料到相应部门填写申请表)

三、户籍生学区划分
中心小学:(咨询电话:86661215)
宝石社区、铁炉坑村、霞朗村、新南村、南坑村、企石村、杨屋村、莫屋村、金椅豪园、东江豪门
东山小学:(咨询电话:86781176)
东山村、下截村、碧桂园、嘉宏广场
星光小学:(咨询电话:86729916)
江边村、上洞村、旧围村、清湖村、东平村、上截村
江南小学:(咨询电话:82632802)
铁岗村、深巷村、博夏村、湖美村
四、招生说明
1
申请人对所提交的材料真实性负责,如查出有弄虚作假或不符合相关文件政策规定要求的一律取消入学资格,由申请人承担相应的责任。
2
义务教育阶段已建立全国统一学籍档案管理平台,申请小学必须在年满6周岁入读一年级的基础上符合相对应的年级年龄,否则平台入不了学籍,由申请人承担责任后果。
3
已是小学、初中在校生不能申请留级重读,如入学后审核发现留级重读造成不能办理学籍档案的,由申请人承担责任后果。
4
聋哑和智力障碍儿童到东莞启智学校报名。详情请阅《东莞市启智学校招生简章》(东莞市莞城区东城南路6号,咨询电话:22481020、22329020)
5
符合登记条件的学生,请到相关部门申请。
6
对未按规定时间办理登记手续的企石镇户籍生,或登记报名时间结束后新迁入我镇户籍的适龄子女,到企石镇教育办登记,由教育办公室根据学位剩余情况,统筹安排入读。

高埗镇
一、本镇户籍招生办法
(一)本镇户籍起始年级招生对象
1.小学一年级的招生对象为:年满6周岁(即2013年8月31日前出生,含8月31日)的本镇户籍适龄儿童。
2.初中一年级的招生入学对象为:小学应届毕业生。
(二)学区划分
1.村(居)委会学区划分表

2.楼盘学区划分表

说明:(1)辖区内的新创社区的适龄户籍生根据家长房产(家庭)地址为依据,集体户生源不全部划归中心小学,小区新入户的集休户按入户楼盘所属学区划分;(2)新入户的集体户在非学区就读的需向教育办提出申请,于当年4月19日前到高埗镇教育办(高埗镇人民政府主楼6楼教育办一空)报名登记,并根据学位情况和按照入户时问顺序统筹安排学位。
3.跨学区申请
户籍生原则上在本学区报名就读,确有特殊情况需跨学区的向教育办提出申请,由家长携带学生户口簿、父母双方身份证、出生医学证明、工作证明和父母双方或一方姓名登记的自建房屋证明原件和复印件于4月19日前到高埗镇教育办公室进行登记。跨学区统一视公办学校剩余学位情况进行统筹安排。
(三)报名时间
1、本地户籍生入读小学一年级领取表格时间:2019年4月2-12日到各幼儿园、公办小学门卫处领取或登陆高埗教育信息网(http://gbjy.jyix.dgjy.net/)*载下**,提交资料时间:2019年4月15-19日,报名材料交各小学教导处。各小学的汇总表及报名材料(纸质和电子版)于4月26日前交镇教育办审核。
2、本地户籍生入读低涌中学初中一年级报名时间:4月12日-4月19日,本地户籍生统一到所在小学领取报名表。未在高埗镇公办小学就读的本镇户籍六年级应届毕业生,由家长携带学生户ロ簿、父母双方身价证、出生医学证明、学籍基本信息卡,一张近期1寸免冠照片等资料原件及复印件到高埗镇教育办公室进行登记。逾期没有报名者,低涌中学不为其保留学位。
(四)报名地点和联系电话

(五)小学报名材料
1、《2019年秋季高埗镇 小学辖区内一年级新生入学报名表》;
2、户主(户ロ本首页)、父母及适龄儿童户口簿原件及复印件;
3、父母双方身份证原件及复印件;
4、适龄儿童出生证原件及复印件;
5、《东莞市儿童入园、入学预防接种证查验补种证明》(自行到高埗社卫中心防疫科办理);
6、一寸彩色近照3张(其中一张贴在申请表上)。
(说明:相关证件由学校验证后交还原件,收复印件;材料按本顺序装订)如不能及时报名的适龄儿童家长请在4月25-26日到高埗镇教育办补报,逾期不候。)
(六)本镇户籍非起始年级招生
原在外就读的和新入户的户籍学生,需插班入读公办学校非起始年級的户籍生,需携带户口本、身份证原件、复印件及1张1寸免冠近照到镇教育办提出学位申请,根据申请人的申请意愿和家庭住址所在的学区,按相对就近入学原则,根据学位空余情况在新学期开学前统筹安排,学期中途不接受转学申请。
二、非本镇户籍适龄学童招生
(一)对象范围
非本镇户籍适龄学童=积分制群体+优恵政策+特殊群体
(二)非本镇户籍起始年级招生要求

(三)非本镇户籍非起始年级招生要求
根据东莞市异地务工随迁子女积分入学方案的申办流程和日程安排,镇教育办将大概在当年4月下甸(以市日程安排为准)公布高埗镇各公办中小学各年级的插班学位数,家长可以根据自身实际情况,按积分入学方案相关要求进行申请。
三、学位安排办法
由于新入户人数骤增,如当年公办学位不足时,高埗镇拟将在民办学校设置公办班,招收新入户的户籍学生,通过全额购买民办学位方式、学位补贴方式解决。安排入读学校的总原则是“先公办,后民办”。今年新入户报名截止日期是2019年5月31日前提交资料。
材料审核通过后,按照下列顺序安排:(1)户籍地址在学区内的学生;(2)跨学区的户籍生;(3)积分入学群体;(4)优惠政策群体及其他学生。当上述四类学生逐项累计人数超过总学位数时,该类学生及之后的学生根据入户高埗的时间先后顺序安排,其余学生由镇教育办依据入户时间和居住地等情况统筹安排到其它有学位的公办学校或全额购买学位的民办学校直至满员。
四、民办学校招生
参照《关于做好我市2019年义务教育阶段民办学校招生工作的通知》执行。
五、注意事项
1、各中小学、幼儿园要做好政策宣传引导,提前在校园显眼处张贴招生报名通知,并准备好相关表格让家长领取,确保招生入学工作平稳有序进行。
2、适龄儿童家长为其儿童提交报名资料后,学校要自行制作并交给家长《一年级新生入学通知书》,列明新生报到注意事项等,并发放镇计生办印制的《高埗镇学生信息登记表》,于开学报到时收齐交教育办陈老师处。
3、规范学籍信息管理。入学后,各学校要及时为学生建立学籍档案,并通过电子学籍系统申请学籍号或完成学籍变动管理。及时掌握学生入学、流动和辍学情况,为减少学生无序流动、全面实行就近入学、加强控辍保学提供技术支撑。
4.延缓入学。起始年级的适龄儿童、少年因身体健康等原因确需延缓入学的,其父或其他法定监护人须向教育办提出延缓入学申请,获批准后方可緩学,不得擅自以在家学习替代国家统一实施的义务教育。
5.本方案未尽事谊,解释权归高埗镇教育办公室。

常平镇
一、招生对象
1.小学一年级:2013年8月31日(含8月31日)前出生,年满6周岁的本镇户籍适龄儿童。
2.初中一年级:本镇户籍小学应届毕业生。
3.非起始年级:本镇户籍小学、初中插班(非起始年级)学生。
二、招生办法
(一)小学一年级
1.招生原则
按分片招生,就近入学,统筹安排的原则进行招生。
2.招生区域
根据常平镇学校的布局和本地户籍人口的分布情况确定各小学的招生区域,具体划分详见下表:
2019年各校招生区域一览表

3.报名时间
2019年4月25日至26日
4.报名办法
(1)能提供产权清晰居所的适龄儿童。根据常平镇各小学的招生区域划分安排,相应区域(以持有父母双方或一方姓名登记的房地产权证或已办理登记备案的购房合同、土地证等有效证明材料原件作依据)的适龄儿童须在规定的报名时间内到相*招应**生区域所属学校报名。
(2)不能提供产权清晰居所的适龄儿童(户籍一般为新民社区居民委员会户籍的适龄儿童)。请于4月10日至4月24日(工作日)到镇教育局基教股(常平镇园林路2号)办理报名手续,由镇教育局根据各校学位情况统筹安排。
温馨提示: 2019年4月27日后入户到常平户籍的小学一年级适龄儿童,由家长携带相应资料到镇教育局基教股办理报名手续,视常平镇公办小学剩余学位情况和入户的先后顺序统筹安排入读。报名截止时间为6月30日。
5.新生报名需携带的有效证明材料
(1)居民户口簿原件和复印件;
(2)房地产权证或已办理登记备案的购房合同、土地证等有效证明材料原件。
6.咨询电话
39025930
(二)初中一年级
1.报名办法
(1)具有本镇户籍,在本镇公办小学就读的小学应届毕业生。统一由其就读的小学办理相关手续,其中户口刚迁入并在常平镇公办小学就读的应届毕业生,其家长还需带小孩户口簿到小孩现就读的小学更正户籍信息,再由学校统一办理相关手续。
(2)具有本镇户籍,在本镇外其他小学或镇内民办小学就读,需要回常平镇升读初中的小学应届毕业生。请于5月15日至5月31日(工作日)带齐相关资料(户口簿原件和复印件,学籍卡原件和复印件)到镇教育局基教股(常平镇园林路2号)办理报名手续。
温馨提示: 6月13日后入户到常平户籍的小学应届毕业生,由家长携带相应资料到镇教育局基教股办理报名手续,视三所公办初中(今年常平镇在常平中学旁边新开办一所公办初中,届时常平镇将有三所公办初中)剩余学位情况和入户的先后顺序统筹安排入读。报名截止时间为6月30日。
2.学位安排
采用“电脑派位”办法(按常平镇三所公办初中的办学规模设定相应的招生比例进行随机派位),时间定在2019年6月13日。
3.咨询电话
39025930
(三)非起始年级
1. 申请对象
本镇户籍小学、初中插班(非起始年级)学生 (6月30日前入户的当年受理,在此之后入户的到下一年受理)
2. 申请办法
在规定时间内,需携带相关的资料到镇教育局综合股登记,然后由镇教育局统筹安排。(由于公办学校非起始年级基本没学位,在外地就读现需要转入的户籍插班生,建议家长先到民办学校选好学位。莱恩学校不在镇政府购买学位的学校范围内。)
3. 插班分配原则
(1)原在外就读的和新迁入户的户籍学生申请插班入读公办中小学的,镇教育局将根据各公办小学的学位情况,结合申请人的拟申请意愿和家庭住址,按相对就近入学、统筹安排入学相结合的原则进行安排。如果申请人居住地就近所在学校相应年级班额超编时,将调剂到其它公办学校或安排在民办学校就读,由政府购买学位解决。(2018年秋季以后,公办学校基本上没有学位解决户籍插班生)
(2)一经受理安排,原则上中途不允许转学,直至读完该学段。
(3)每年只受理一次,中途不受理插班。(初定在每年的6月份,具体时间按当年的通知时间受理)
4.提交资料
(1)填写插班生申请表(见附件);
(2)学生户口本原件和复印件;
(3)全国中小学生《学籍基本信息》表,原学校打印并加盖公章。
5.受理时间、地点及联系电话
2019年6月1日到30日止(工作日)。常平镇人民政府教育局综合股(常平镇园林路2号),联系电话:39025928。

三、其他事项
1.延缓入学问题。起始年级的适龄儿童、少年因身体健康原因确需延缓入学的,其父母或其他法定监护人须向户籍地教育部门提出延缓入学申请,获批准后方可缓学,不得擅自以在家学习替代国家统一实施的义务教育。
2.留级重读问题。义务教育阶段学校不实行留级制度,已在义务教育阶段就读的在读生,不能申请留级或重读。
请大家看好时间点
不要错过报名时间哦
快转发告诉身边需要的人吧

素材来源:东莞慧教育