在这个互联网发达的时代,淘宝,拼多多,京东等等网络购物平台随之崛起,不断有消费者反馈电商平台不规范等等消息。
近日,国家颁布了新的电子商务法将于2019年1月1日正式实行,因为新电商法的出台,网络上传言四起,传言微商、代购行业要凉了,个人网络卖家时代即将终结。其实真相并不是这样的,大家误会了!新电商法只是为了让市场各规范,让消费者购物更有保障,让电商平台不再有*税偷***税漏**等现象,并不是为了打击商家的积极性。

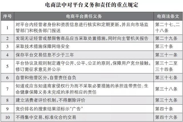
《电商法》有这么一条,大家要特别注意:
“电子商务经营者应当依法办理市场主体登记”。也就是说,以后电子商务经营者必须要“持证”才能上岗销售产品,而这个证就是传说中的“营业执照”。在淘宝,拼多多,京东,微店,朋友圈(代购)等网络平台销售东西的人,都属于电子商务经营者的范围。

也许很多微商朋友会想,又不是开公司,就在圈里卖个小东西而已,怎么也要办理营业执照那么麻烦!是的,新电商规法规定,以后在网络卖东西,无论是个人还是企业,无论是否开店,都要办理营业执照。想好好经营的商家,还是要早点把证办好,距离实施时间,只剩1个月了。

那也会有很多网友问道,怎么办理营业执照?麻烦吗?先邦律师事务所想说,不麻烦!只要准备好响应的材料去工商局就可以办理了!有天地方也已经开通了网上服务,在家就能办理的!建议还是大家去当地的工商局亲自办理,以工商局的要求为准!

梅先知识产权所划《电商法》重点:
1、不管是什么代购,都需要营业执照,还有采购国和中国双方的营业执照
2、需要缴纳税务,*税偷***税漏**需承担刑事责任
3、没有中文标签,不是国家认监委认证工厂生产等奶粉保健品之类不得销售