
近期,亚马逊组建全新打假团队的信息颇受关注。
亚马逊打假,并不是新鲜事。一直以来,亚马逊依托其大数据,和专业团队,不遗余力地打击售假行为,但收效依然有限。
因此,一些销售仿品的卖家往往心存侥幸,以为只要人在国内,跨境销售假货仿品,最坏的结果可能就是封号或部分钱拿不回。
然而,这次的打假团队可能无法让这些卖家心安了。他们不仅实力强大,甚至可能跨国追缉售假卖家。
界面新闻报道,就在上个月,亚马逊向美国国家知识产权中心 、欧洲刑警组织和中国的相关执法部门分享了首批售假者数据,包括商家名称、公司地址、公司产品及联系方式等。
在亚马逊提供的一批售假者名单中,一部分来自美国、中国、德国、西班牙、英国、印度、意大利、日本、韩国、加拿大和阿联酋等。
新打假团队及其打假措施跟以往有何不同?
亚马逊全球客户信任与合作伙伴支持团队副总裁Dharmesh Mehta的话,反映了其大致的运行机制。
Dharmesh Mehta表示,亚马逊新的打假分析团队将依托平台数据,与支付服务商等第三方合作搜集信息,深度挖掘卖家售假信息,并和当地执法机构合作,进一步打击售假行为。
在过去几年,只有在证据充分的前提下,亚马逊才会将不良商家的信息分享给(本地)执法机构,现在会扩大范围,将在每一季度给执法机构提供售假者信息。
《蓝海亿观网egainnews》综合多方信息了解到,亚马逊新的打假团队确实有很多不一样的地方:
1. 挟其庞大的生态优势,“说服”支付、物流等第三方服务商,向其分享涉嫌售假卖家的真实数据;
2. 只要出现售假线索,在证据没有完全收集充分、甚至不足以立案的情况下,也会向卖家所在国家执法机构提供售假者信息,以敦促并协助其主动调查;
3.新的全球打假团队的领导人Cristina Posa具有很强的跨国追责能力和经验。Cristina Posa曾是美国司法部联邦检察官,专门负责纽约的网络犯罪等案件,也曾担任美国驻意大利大使馆司法官,负责包括网络犯罪、国家安全及有组织犯罪在内的各类跨国案件,具备丰富的专业知识和调查经验。

作为领头人的 Cristina Posa表示,亚马逊将遵守各国法律法规,“如果是刑事案件,我们会和当地的执法部门协同合作;如果是民事案件,我们会与当地律师密切配合。”
1
跨国追责的难点即将被克服?
在此之前,大部分卖家售假、违规,亚马逊一般会施以封号,冻结资金等惩罚,却往往难以采取更进一步的法律手段问责。
许多卖家不满足经营一个账号,利用购买或者其他手段获取亚马逊账号,甚至在二审时,也通过一些取巧的手段蒙混过关。
在此情况下,亚马逊往往根据后台信息追踪到售假卖家的本人,因此,即便存在严重的知识产权侵害的情况下,除了冻结、关停等手段,亚马逊能够采取的有效手段非常有限。
从过往案例中(包括黑律所起诉侵权),大部分卖家被起诉的对象,都是出售产品的账号以及账号里的余额,而不是卖家个人。从这点来看可见一斑。
有鉴于此,亚马逊新的打假团队,挟庞大的生态优势(压力),与支付公司等第三方服务商合作,要求其共享涉嫌售假卖家的信息。
对于卖家来说,账号注册身份可以不是自己的,但支付或收款账号里的身份必须是自己的,至少是身边可靠的亲朋的。
亚马逊与支付公司共享信息后,很容易进行精准定位,顺藤摸瓜地找到卖家本人。
这样一来,卖家销售假货后,不再受跨国难追责的现实保护,将被追究个人法律责任,而不仅仅只是账号责任。
● 物流数据共享,将为“打击卖家售假”补全证据链
仅以亚马逊后台数据,无法对售假者进行最终界定。
一是已出售的产品,难以证明买家拿到的就是假货(买家存在掉包作伪证的可能性),无法证明卖家存在售假行为;
二是还未出售的产品,就不能认定为售假。
从这点来看,亚马逊可以利用平台规则惩处存在售假嫌疑的卖家,却难以用法律手段对卖家做出惩罚。
而卖家是否售假,不是亚马逊说了算,也不是执法机关说了算,而是品牌方说了算。但卖家还存在从品牌授权方进货的可能性,取证链条长,甄别难度大。
因此,亚马逊对待可能售假的卖家,主要以平台惩处手段为主,极少发起跨国追责。
此番亚马逊联合了支付及物流企业,极有可能从发货信息、收款具体信息中找到卖家的基本信息,或者亲友信息,从而顺藤摸瓜锁定卖家,或者收款企业。
另一方面,具体的物流信息及支付信息,也为补全证据链提供了丰富的流水信息,有助于亚马逊及品牌方从法律层面认定卖家售假的事实,给予卖家跨国执法打击。
2
中美第一阶段经贸协议,升级两国打假合作
亚马逊跟物流商及支付商合作够锁定卖家信息,并掌握了足够的证据后,就有可能联合国内公安机关,对企业和卖家进行追责。
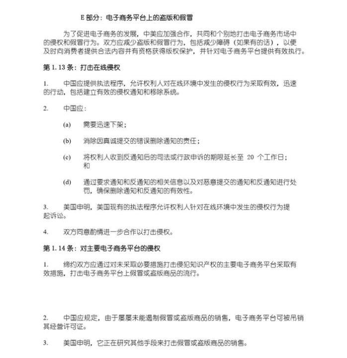
今年1月15日,在中美双方签署的第一阶段经贸协议中,第一章E部分对电子商务平台的盗版和假冒行为进行规定,中美双方将同意酌情进一步合作,共同打击侵权。
这意味着,在新的合作框架下,中美双方联合执法,打击侵权行动将进一步升级,两国司法系统将达成更深度的合作。如果品牌方在美国提起诉讼,身居中国并“跨境遥控市场”的卖家,将被顺藤摸瓜,落入联合执法的大网中。

3
争议:卖家信息及个人隐私是否安全?
对于亚马逊的这封公告,不少卖家表现出了担忧及不忿。
亚马逊有自营产品,本身就身兼“裁判员”与“运动员”身份,如果亚马逊能够随意找理由查看卖家信息,那卖家还有信息安全及隐私安全吗?
犹记得,5月6日,原笑果文化旗下脱口秀艺人王池越(艺名池子),控诉中信银行非法泄露其个人银行流水事件音犹在耳,亚马逊卖家是否会“重蹈覆辙”?
也有卖家担忧,自己曾经刷单过,是否也会被追责?
对此,《蓝海亿观网egainnews》向业内人士咨询,亚马逊该做法的是否合理?
亚联支付某负责人表示,第三方支付公司确实持有卖家的相关信息,但是正常情况下,想要调取卖家信息,需要公安机关出具相关证明才能调取。
而如果亚马逊绕开第三方支付公司,就只能向银联方要求调取,这需要涉及到的层面更高,需要美国司法部与中国司法部联合执法,才有可能调取到信息。
因此,该负责人表示,正常情况下,只要不涉及犯罪,亚马逊是无权从支付公司处获取卖家信息的,刷单、滥用变体等问题,主要是违反平台政策,为触发本地刑法,总体来说问题应不大。
物流方面,国内海商法资深专家廖律师告诉《蓝海亿观网egainnews》,基本情况跟支付公司差不多,都需要公安机关出具相关证明,才可以调取卖家的信息。否则,物流公司随意泄露客户信息,必然构成违法。
而对于售假,国内目前规定,构成犯罪门槛是,销售假冒产品金额达到5万元人民币,或者获取利益达到3万元人民币。
有法律规范在,大部分卖家还是可以安心的。对于亚马逊加大打假力度,大部分卖家还是持肯定态度。我们也希望卖家朋友们都能够安分守己,做良心生意。
4
中美联合执法,有卖家面临50年刑期
最后,我们回顾一下,近年售假案件中中美联合执法的情况,给国际贸易出口商和跨境电商卖家提供一些参考。
华人男子售假被捕或判50年,中国公司涉案人员迅速落网
2019年12月26日,联邦检察官在洛杉矶逮捕华人男子蔡某,理由为其出售假冒笔记本电池,涉案金额高达2380万美元,男子面临50年刑期。
受审期间,男子供出深圳公司涉案人员,美国司法部与中国司法部联合执法,强力通缉相关人员。
●警方突袭中国仓库,逮捕侵权卖家
2019年11月,美国自行车品牌Specialized,与中国警方合作,突入侵权卖家在中国的仓库,搜出大量侵权商品,并逮捕侵权卖家。部分侵权卖家被判入狱。
●男子诈骗被Lazada举报,判刑五年
跨国执法并非只存在中美之间,中国与东南亚之间也有跨境追缉的经历。
2019年5月8日,警方逮捕莆田某王姓男子,该男子利用Lazada平台上传低于市价的风扇、自行车等高价物品,在消费者付款后发送廉价手串伪造物流信息,利用该手法在2个月内敛财34万。
警方接到报案后,迅速在作案地点将男子逮捕,人赃并获。男子家人帮助其偿还34万赃款后,男子仍然面临5年刑期。
如今跨境电商不再是法外之地,亚马逊也不再是“犯罪庇护所”。卖家在出售商品的同时,恐怕要掂量掂量,自己能否承受相关风险。(跨境电商新媒体-蓝海亿观网egainnews)