近日,经国务院同意
我国将增设19家口岸进境免税店
杭州萧山国际机场位列其中

很多小伙伴们都知道,杭州萧山国际机场早在2010年新建成的国际航站楼里,已经有免税店了。
不过那是“出境免税店”,一样可以买买买,但买完之后你得提着它们上飞机。
如果不是在出境的时候自用或者送人的,那么绕完一圈之后还得背回来。

有了“出境免税店”,以后不用多绕一个圈了,直接回萧山的时候再购物!


“剁手*党**”注意了!入境免税店,
不是想买多少就能买多少,也不是想就能买,
这几点得注意,小编先列给大家!
1.购物必须同时符合这些条件
进境旅客持进出境有效证件和搭乘公共运输交通工具的凭证购买。未搭乘公共运输交通工具的,进境旅客持进出境有效证件购买。
(进出境有效证件指护照、往来港澳通行证或往来台湾通行证。购物应按规定取得购物凭证。)
2.免税购物额度
在维持居民旅客进境物品5000元人民币免税限额不变基础上,允许其在口岸进境免税店增加一定数量的免税购物额,连同境外免税购物额总计不超过8000元人民币。
3.购物流程
进境旅客在口岸进境免税店购物后,由本人随身携带入境。
(在同一口岸既有出境免税店又有进境免税店,进境旅客在出境免税店预订寄存后,在进境时付款提取的,视为在口岸进境免税店购物。)
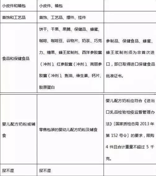
萧山机场经营范围:


绍兴周边进境免税店最强攻略
搜索
1
上海浦东国际机场

最大亮点:日上免税行,大牌护肤品比香港还便宜10%。
最值得买:国际化妆品如香奈儿、兰蔻,雅诗兰黛产品的价格亚洲最低,中华香烟。
扫货经验:
①这里的化妆护肤品的价格要比香港便宜10%左右。特别是雅诗兰黛,价格可能是全亚洲最低!!无论是各种大牌的化妆护肤品还是香水,日上的货款齐全而且价格划算。
②在日上,买香烟也相当合算,中华烟每天都要买到脱销。如果先买好寄存飞回来再拿的话一个人可以买2条!有些牌子的香烟买2条才是市面上买1条的量哦,价格低廉的洋烟和高级国产烟也是日上的一大特色。
便利之处:机场提供出境购物寄存服务,可以在出境前先在免税店买好寄存,回国入境时再提货。