
抗战期间,英国*锁封**滇缅公路、美国颁布对日本有利的《中立法》、纳粹粗暴中断双方合作等黑历史,逐渐广为人知,故事不是那么好编了,某些人就把目标瞄上了苏制*器武**的价格、交易条件,说什么“高价卖破烂、毛子发大财”,比如这篇浏览量极高的文章:

既然如此,今天我们就把抗战期间各个*火军**商向中国出售*器武**的的价格和条件,拿出来做个比较,看看到底是谁贵、谁便宜。
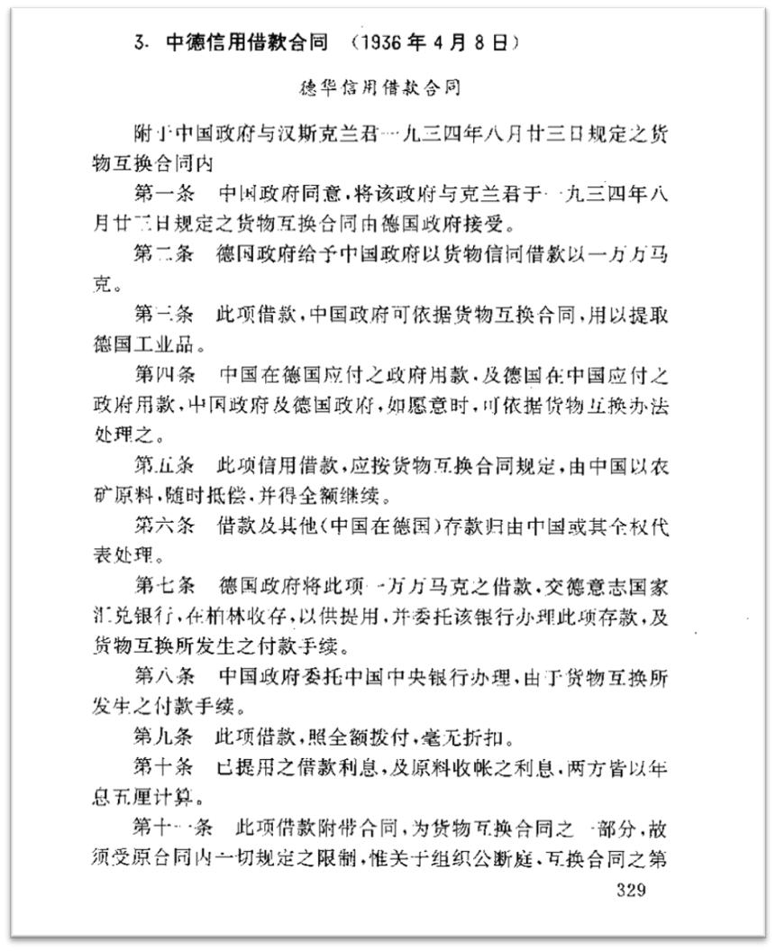
1936年4月,中德签订了《德华信用借款合同》,德国向民国授予了一亿马克的信用*款贷**,借款毫无折扣、全额拨付,按照当时的比价,1马克兑换法币1.35元,1美元兑换法币3.3元,换算下来德国*款贷**总计4090万美元,而且是信用*款贷**,无需抵押。国府可以用这笔钱购买*器武**装备,然后按照国际市场价格,向德国运送钨砂、锡矿等矿产和指定的农产品,双方结算的货款就直接用来还钱。

资料来源:《民国史料丛书:中德外交密档》
相比之下,美国1939年才扭扭捏捏的给了国府2500万*款贷**,还要中国的桐油收入全额抵押,连德国都比不过,更别提和苏联比了。

1939年中美桐油借款2500万美元,利息4.5%,以桐油收入抵押
苏联方面呢?
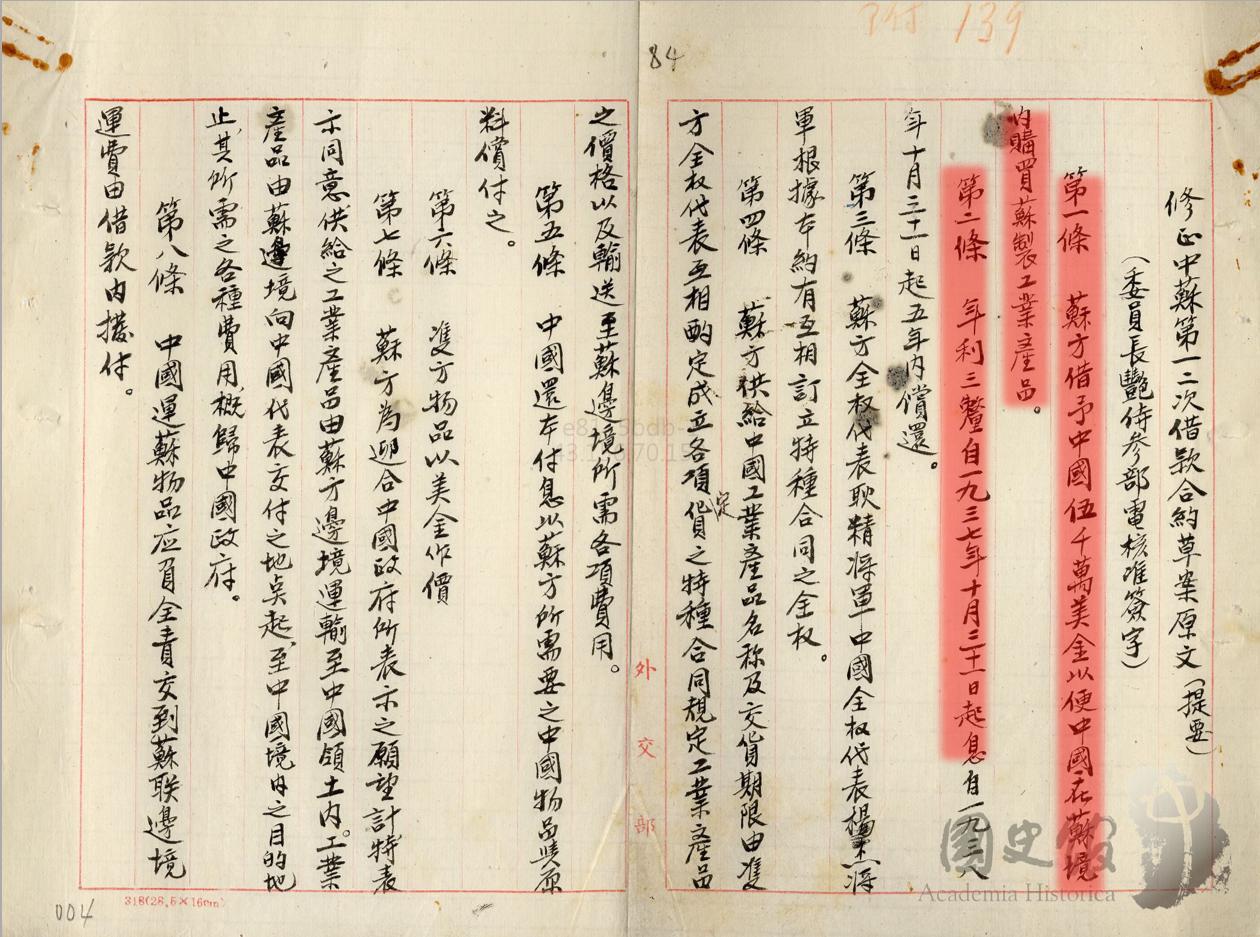
由于国军在淞沪会战中遭遇了惨重的损失,急需大量*器武**装备进行补充,早在1937年11月,在没有得到任何支付保证的情况下,苏慈宗就命令把大批苏制*器武**运往中国,仅这一批*器武**就超过了国府和德国多年以来*器武**贸易总量,1938年3月,国府与苏联正式签署了协议,拿到了第一笔5000万美元的*款贷**,也是通过和德国一样的易货贸易进行偿还。

由于*器武**已经起运,这笔*款贷**的利息都是从1937年11月开始算的。1938年中国战场的战斗极其激烈,国军官兵仅战场伤亡就高达74.4万人,装备的消耗自然也是个天文数字,因此,这第一笔钱买的装备几乎是立刻就用光了,苏联方面很快应国府的要求,于1938年3月起运了第二批,这一下用光了全部*款贷**,还透支了6000万法币,搞得负责交涉的伏罗希洛夫元帅精神十分紧张,不停要求国府赶紧想办法结账。

老蒋买苏联*器武**是先拿东西后给钱,赊账交易,条件更优惠
直到1938年7月1日,斯大林雪中送炭,决定再借给国府5000万美元,才让老蒋有了付款的资金——在国军已经丢失南京、即将丢掉武汉的情况下,下决心大笔的砸银子,多少是冒了收不回钱的风险的;

第二笔*款贷**
好在1939年,中国军民通过近两年的艰苦抗战,证明自己能扛住日军的攻势,进一步坚定了慈宗的信心,大笔一挥,一次了给国府1.5亿美元的*款贷**,这着实让*公蒋**的腰杆硬了起来。

第三笔*款贷**
国军1939年能下决心发动冬季攻势,与苏联慷慨的*款贷**是密不可分的。
另外,苏联这三笔总金额为2.5亿美元的*款贷**,也都无需抵押,年利率3%,还款期限5年,相比德国信用*款贷**年息5%,美国抵押*款贷**年息为4-4.5%,显然苏联的钱好拿得多。

右:德国*款贷**年息5%
当然了,苏德战争爆发后,苏联军工必须全力满足自己*队军**需要,因此从1942年后停止向国府供货,国府最终只使用了2.5亿苏联*款贷**中的1.73亿,但截至1941年底,苏联都是国府最大的财政援助者,美国后来居上要等到1942年了。
接下来,就要看苏制*器武**的价格到底贵不贵。
在这方面也是胡说八道最多的地方,好在国府、特别是孔祥熙父子,留下了不少*器武**装备采购的价格资料,更妙的是,第二次世界大战爆发前,苏联和德国也进行了长时间的军事合作,双方有个别*器武**规格一致,非常适合做对比。
1937年5月7日,国府统计了第一批德国*器武**的价格和到货情况;1938年6月,孔令侃也向*公蒋**汇总了孔祥熙这几年在欧洲订购*火军**的详细价格,英、美、德、捷克、比利时、法国、奥地利、瑞士,几乎无所不包。首先来看轻*器武**:
轻机枪方面,比利时FN公司的轻机枪单价为52英镑,1935年到1937年,英镑兑美元的汇率正处于历史高位,1英镑在兑换5美元的汇率上浮动了两三年,因此我们可以取1:5的比例换算。

英镑与美元1935年-1938年汇率及法币与英镑、美元、比利时和瑞士法郎的汇率
FN轻机枪单价折合260美元、哈奇开斯轻机枪为275美元:

两种都以英镑计价,换算为美元需要乘以5
大名鼎鼎的ZB26,由于和ZB53重机枪、5万支步枪以及1亿发*弹子**,一起报了个161.1万英镑的总数,无法得到现成的单价。但如果参照FN公司出售1000万发*弹子**5.1万磅、5万支步枪25万磅的价格计算,在捷克人得到的这笔大单中,10000挺ZB26和1000挺ZB53加起来就是85.1万磅,合423万美元,轻、重机枪的均价是386美元。

步枪和*弹子**的价格欧洲各*火军**厂基本一致
对比苏联*器武**库里,“过渡型”的马克西姆-托加莱夫轻机枪,每挺180美元,DP转盘机枪单价225美元,相比之下欧洲货的价格显然更贵:

至于重机枪,法制哈奇开斯重机枪单价折合1099美元,苏制马克西姆重机枪每挺600美元,便宜不少:

哈奇开司、马克沁、国产三十节重机枪的价格比较
当然了,国府如果能在汉阳兵工厂自己生产“三十节”重机枪,每挺成本只要1095法币,按当时3.3法币兑换1美元的汇率,折合331美元,要划算得多,但当时汉阳兵工厂已经受战火威胁和日军的轰炸,产量上不来,也是没办法的事。
*药弹**方面,国军消耗最大的7.92毫米*弹子**,各个欧洲*火军**公司的报价基本都是每千发*弹子**25刀以上,和苏制7.62毫米*弹子**的售价一致,反而是德国*弹子**更便宜,普通步机弹为每发到岸价格仅法币7分,折合每千发*弹子**21美元,因为消耗量大,长期来看德国货有一定的优势。

反坦克*器武**方面,国府战前购买了百禄公司的47毫米战防炮,价格为1995英镑,折合9975美元,但每门炮配送2200发炮弹,因此也不算贵;德制PAK35/36型37毫米战防炮,单价就要25000法币,折合7575美元,是个高价货。

而苏制45毫米战防炮价格为7000美元,中规中矩,优势不大。这里插一句,国府驻苏代表杨杰发回的这张账单上,45毫米战防炮的下一栏,记录了“战防炮*药弹**箱”的单价,每个高达1425美元,这大概就是苏制*火军**“天价*药弹**箱”传说的来源。

不过仔细看看,有两个疑点:一是所谓的“*药弹**箱”数量仅为100个,恰好是50门战防炮的两倍,毛子要是想敲竹杠,总不至于一边给大笔优惠*款贷**,一边又只敲这么点儿;再看下一栏,还有182套“战防炮马具”——所以,团座怀疑所谓的“*药弹**箱”是翻译错误,正确的翻译可能是为了改用马匹拖曳战防炮,而搭配出售的“*药弹**前车”,不过目前还没有过硬的证据,无法确定,只是个人的猜测,也请各位在评论区里发表自己的意见。
最便宜的要数苏制37毫米战防炮,价格仅为1330美元,从目前的资料和历史照片看,这批37毫米炮,是根据莱茵金属公司许可证生产的M1930K,和德制37毫米反坦克炮就是亲兄弟,但价格还不及德国货的17%,而且炮弹价格差距更是惊人,德制37毫米炮弹每发50法币,也就是15美元,苏制37毫米炮弹每发仅为3美元,是德国货的五分之一。

这种价格便宜、量又足的货色,对国军来说,无论是训练、应急使用还是填满部队编制,都是很好的选择。
再来看*战野**火炮。1933年,被国军寄予厚望的博福斯75毫米山炮,报价为每门81250块大洋,每发75毫米炮弹20美元,也让*公蒋**觉得捡到了便宜,要求大量购买。苏联1937年提供两种*战野**火炮,可以算是白菜价了:“英制苏改”的QF4.5型115毫米榴弹炮单价12000美元;1902/30型76.2毫米*战野**炮的单价,更是低到了丧心病狂的6280美元!

实属良心价的苏联大炮
76.2毫米炮弹每发13美元,115毫米炮弹每发30美元,如此良心,也难怪国府第一批就买了240门,1938年后国军实力最强的几个炮兵团都是全副苏式装备。

1937年后苏联火炮成为国军炮兵的主力,直到1944年
相比之下,德制150毫米重型榴弹炮的价格就让人望而生畏。
苏罗通公司卖的24门总价54.2万英镑,单炮价格2.25万英镑,由于付款周期较长,按1937年汇率大约每门11.3万美元,是英制榴弹炮的近10倍、苏制*战野**炮的20倍,克虏伯公司提供的24门150重型榴弹炮,由于附带了48000发炮弹,总价更是高达88.6万英镑:

只能说这炮好是好,但价格确实不太适合国军。

德制SFH18型150毫米榴弹炮,芬兰使用到1970年
当然了,炮与炮也不是一回事,由于苏制火炮型号是M1902/30型,某些人就逮着“1902”不放,断定这是沙俄旧*器武**,交给中国纯属清库存。其实,稍有常识的人能看出问题:M1902/30型之所以挂了个30,是因为它以沙俄M1902型*战野**炮为基础,苏军从1930年对它进行了全方位大幅改进,改用了40倍径的炮管,已经是一门全新的火炮,1937年才把编号定为F10,投入批量生产。
从性能上看,M1902/30型*战野**炮的射程达13000多米,和日军炮兵的同等级装备“75毫米38改”*战野**炮处于同一水平,而且直到苏德战争爆发,M1902/30在苏军中也有大量装备。
至于另一款QF4.5型115毫米榴弹炮,确实是一战时期英国援助沙俄的老*器武**,苏军对它的改进也不是很成功,射程仅6400米,又比较笨重,所以常常被键盘专家们诟病。但奇怪的是,英军自己对它倒是不怎么嫌弃,1940年在法国、41年在香港、42年在马来亚都凑合着用。

香港防御战时英军炮兵的装备
而国军和我军当时都把“沪造克式”山炮用到了解放战争,抗战时再怎么败家,恐怕也不会觉得自己比英国佬有矿吧?
另外,苏制大口径高炮的价格也是极其良心,当时一门德制37毫米高炮,售价都要8万法币,折合2.4万美元,德制75毫米高炮连*药弹**和附件每门估价为6.06万美元,而苏制M1931型76.2毫米高炮,单价仅为2万美元,堪称要地防空的最佳选择。

车辆和坦克的情况呢?国军的采购单上,德国亨舍尔卡车的价格可谓高得离谱,每辆要5300美元,如果是重型榴弹炮牵引车,也还说得过去。但挂边三轮摩托的单价也要1200美元,就实属太会做买卖了。
相比之下,1辆苏制吉斯-5型卡车的价格仅为1120美元,还是一次就供货500辆。这还不算最便宜的,直到今天还是载重汽车强者的太脱拉公司,当时每辆太脱拉卡车售价819美元,只是不知道是对方的产能问题还是装备体系问题,国府当时没有使劲捡这个便宜,只买了45辆就作罢了;

只装备机枪的德制1号坦克单价80000法币,合2.4万美元,作战效能高得多的苏制T26坦克每辆仅售2.1万美元,即便把后备发动机和备份零件都算上,每辆也才2.6万美元,两者相比,苏联货实在划算。

地面的说完了,再来看空军装备。苏联提供的战斗机,也是当时苏军的主力装备:伊15和伊16,其中伊15双翼战斗机单价3.5万美元、伊16单翼战斗机4万美元。

而国府在欧洲市场上采购的英制“斗士”双翼战斗机,单价7700英镑,折合3.85万美元,作为皇家空军最后一款双翼战斗机,它的性能相当优秀,所以这个价格也算实惠;

至于抗战爆发时国军战斗机部队的绝对主力——霍克3型双翼战斗机,采购单价是3.89万美元,更先进的霍克75型单翼战斗机的单价为4.8万美元;

轰炸机方面,苏制“斯波”快速轰炸机单价11万美元,DB3重型轰炸机单价24万美元。“献机祝寿”运动后,周至柔向*公蒋**报告,购买6架马丁B-10轰炸机的总价为250万法币,每架约12.6万美元。

后来孔祥熙也在美国购买了3架马丁轰炸机,单价也是为12.7万美元。

从价格上看,英美货还是明显比苏制飞机要贵上一大截。
不过,孔祥熙最后一笔德国飞机合同却十分划算,购买了20架柴油怪兽、JU86A轰炸机,总金额为329.06万“海关关金券”,按照1930年代1关金券兑换0.4美元的汇率计算,这批JU86A为6.58万美元一架,简直是打折大甩卖。

但可惜的是,1938年6月孔老爷刚付完订金,小胡子就宣布禁止一切*火军**运往中国,并于6月22日下达了一道严厉的、含有人身威胁命令,强行召回了所有驻华德国军事顾问,历史悠久的中德军事合作被迫终止,因此,最终这20架JU86A没能来到中国,转入了德国空军服役。
综合看来,苏联受限于本身军事科技和军工产量的限制,对国府供应的*器武**无法面面俱到,但给出的价格,都比当时国际市场的价格低得多,而且供货稳定、数量充足。根据顾维均的看法,由于苏联*器武**便宜,苏联*款贷**的实际作用可以放大两到三倍看。
截至1941年6月苏德战争爆发时,国府利用苏联借款购买了各类飞机904架,其中轰炸机318架、坦克82辆、汽车1526辆、牵引车24辆、各类火炮1190门、轻重机关枪9720 挺、步枪5万枝、*弹子**1.84亿发、*弹炸**3.1万颗,炮弹187万发,以及大量汽油、柴油、机油等物资,撑起了抗战的大局。相比之下,美、英等精神父亲,在1939年前对中国一毛不拔,直到1941年上半年也谈不上什么“援助”,好不容易给一点抵押*款贷**,也是扭扭捏捏,在抵押物、利息等方面设置苛刻的条件,直到日本鬼子打到它们自己头上,才想起来这个东方古国已经和恶魔独自战斗了10年多。
我们中国人的民族性格中,自古就有“滴水之恩,当涌泉相报”的特质,每当回忆起近代史上那些“平等待我之民族”、危急时刻帮助我们的国家,总是念念不忘,怀有深深的感激,某些人就抓住这点,欺骗我们的美好感情,强行植入编造出来的所谓真相。每当这种时候,斯大林于1938年5月,给*公蒋**的这封回信,读起来就更让人感概不已:“我们完全理解中国财政金融的困难情形,并给予充分的谅解,我们对于*器武**货款的支付,并不要求中国付给硬通货及外汇,我们愿意得到中国其他商品,如茶叶、羊毛、生皮、锡、锑等,因为此类商品中国能够提供,而对中国的国民经济和国防没有任何妨害……苏联当尽一切可能,援助在反抗侵略者英勇斗争中的伟大中国”。
俗话说锦上添花易、雪中送炭难,在1938年那个晦暗艰难的岁月里,在被九国公约会议、被英、美、法等所谓“远东秩序维护者”抛弃、被传统合作者德国抛弃的绝望中,我们无法得知国府诸公收到这封回信时的心情,但至少今天读起来,已经足以让那些段子编造者们汗颜了吧!